共3页
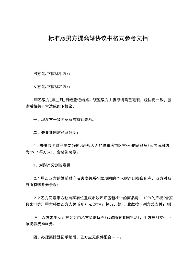
男方:________,男,汉族,________年________月________日生,住________,身份证号码:________
女方:________,女,汉族,________年________月________日生,住________,身份证号码:________
双方_年_月认识,________年________月________日在________登记结婚,婚后_年_月_日生育一儿子,名________。现夫妻感情已经完全破裂,没有和好可能,经双方协商达成一致意见,订立离婚协议如下:
一、男女双方自愿离婚。
二、女方净身出户。
三、子女抚养、抚养费及探望权:
儿子___由男方抚养,随同男方生活,抚养费(含托养费、教育费、医疗费)由女方全部负责,女方应每月的25日前将儿子的抚养费交到男方手中或指定的________银行账号:________(该账号不得无故挂失销户或更改密码,由男方保存)。取消女方的探视权。
四、夫妻共同财产的处理:
(1)房屋:夫妻共同所有的位________的房地产所有权归男方所有,房地产权证的业主姓名变更的手续自离婚后一个月内办理。
(2)婚后购买车牌号为:________,归男方所有,与领取离婚证之日起30日之内协助男方办理过户手续。
五、债权与债务的处理:
双方确认在婚姻关系存续期间没有发生任何共同债务,任何一方如对外负有债务的,由负债方自行承担。
六、一方隐瞒或转移夫妻共同财产的责任:
双方确认夫妻共同财产在上述第三条已作出明确列明。除上述房屋、家具、家电及银行存款外,并无其他财产,任何一方应保证以上所列婚内全部共同财产的真实性。
本协议书财产分割基上列财产为基础。任何一方不得隐瞒、虚报、转移婚内共同财产或婚前财产。如任何一方有隐瞒、虚报除上述所列财产外的财产,或在签订本协议之前_年内有转移、抽逃财产的,另一方发现后有权取得对方所隐瞒、虚报、转移的财产的全部份额,并追究其隐瞒、虚报、转移财产的法律责任,虚报、转移、隐瞒方无权分割该财产。
七、经济帮助及精神赔偿:
因男方生活困难,女方同意一次性支付补偿经济帮助金_元给女方。鉴女方要求离婚的原因,女方应一次性补偿女方精神损害费________元。上述女方应支付的款项,均应_年_月_日前支付完毕。
八、违约责任的约定:
任何一方不按本协议约定期限履行支付款项义务的,应付违约金_元给对方(按_支付违约金)。
九、协议生效时间的约定:
本协议一式三份,男、女双方各执一份,婚姻登记机关存档一份,自婚姻登记机颁发《离婚证》之日起生效。
男方:(签名)________________
女方:(签名)________________
________年________月________日
________年________月________日
举报
