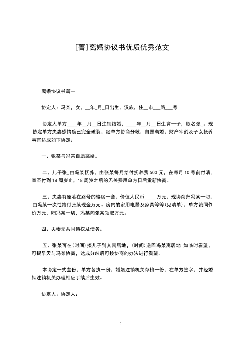
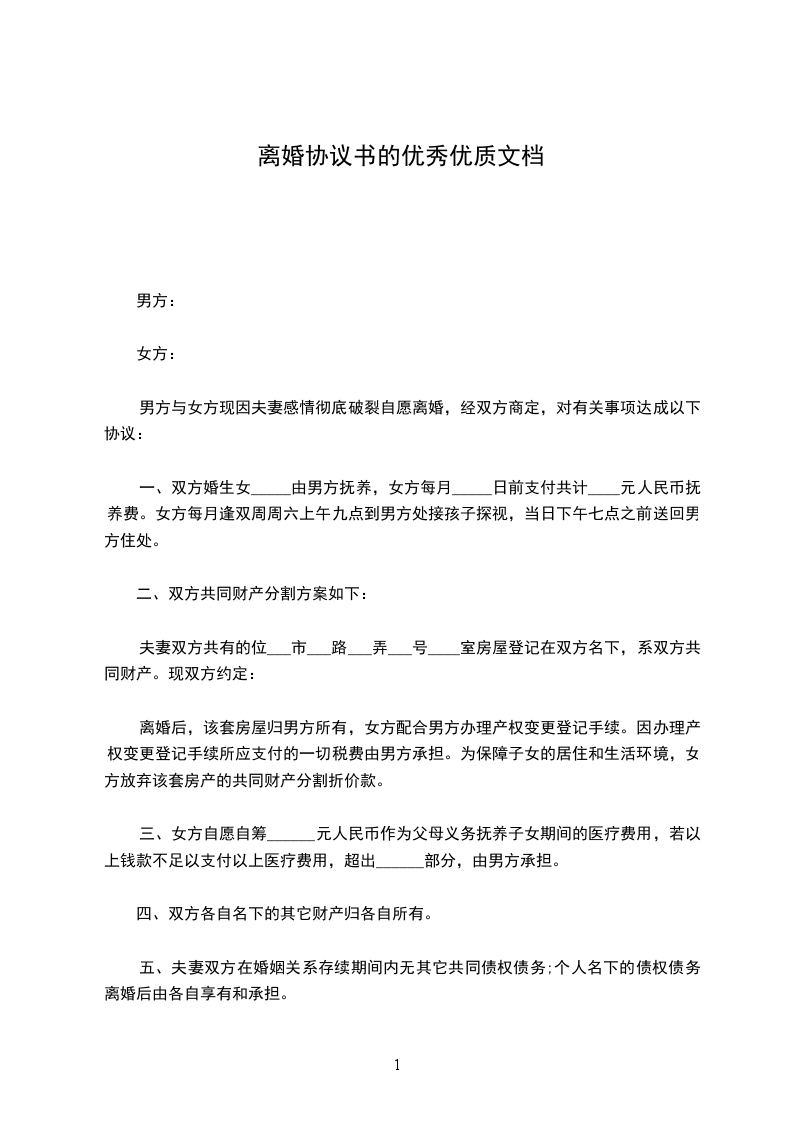
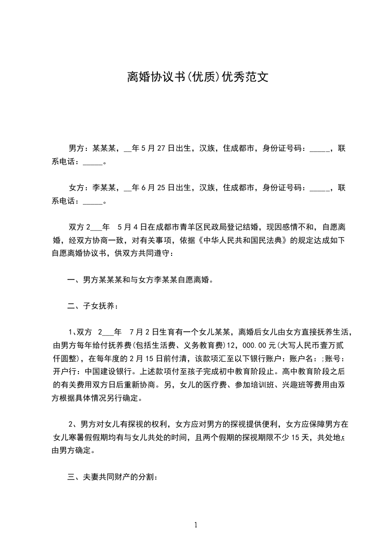
共2页
男方:某某,男,汉族,__年__月__日生,住,身份证号码:
女方:某某,女,汉族,__年__月__日生,住,身份证号码:
男方与女方_年_月认识,_年__月_日在登记结婚,婚后_年__月_日生育一儿子/女儿,名。因致使夫妻感情确已破裂,已无和好可能,现经夫妻双方自愿协商达成一致意见,订立离婚协议如下:
儿子/女儿由女方抚养,随同女方生活,抚养费由男方全部负责,男方应_年__月_日前一次性支付_____元给女方作为女儿的抚养费(/男方每月支付抚养费__元,男方应每月的1_5日前将女儿的抚养费交到女方手中或指定的__银行账号:)。
在不影响孩子学习、生活的情况下,男方可探望女方抚养的孩子。(/男方每月可探望女儿一次或带女儿外出游玩,但应提前通知女方,女方应保证男方每月探望的时间不少一天。)
⑴存款:双方名下现有银行存款,双方各分一半,为__元。分配方式:各自名下的存款保持不变,但男方/女方应_年__月_日前一次性支付_____元给女方/男方。
⑵房屋:夫妻共同所有的位房地产所有权归女方所有,房地产权证的业主姓名变更的手续自离婚后一个月内办理,男方必须协助女方办理变更的一切手续,过户费用由女方负责。女方应_年__月_日前一次性补偿房屋差价元给男方。
⑶其他财产:婚前双方各自的财产归各自所有,男女双方各自的私人生活用品及首饰归各自所有(附清单)。
双方确认在婚姻关系存续期间没有发生任何共同债务,任何一方如对外负有债务的,由负债方自行承担。(/方_年__月_日向所借债务由方自行承担……)
双方确认夫妻共同财产在上述第三条已作出明确列明。除上述房屋、家具、家电及银行存款外,并无其他财产,任何一方应保证以上所列婚内全部共同财产的真实性。
本协议书财产分割基上列财产为基础。任何一方不得隐瞒、虚报、转移婚内共同财产或婚前财产。如任何一方有隐瞒、虚报除上述所列财产外的财产,或在签订本协议之前二年内有转移、抽逃财产的,另一方发现后有权取得对方所隐瞒、虚报、转移的财产的全部份额,并追究其隐瞒、虚报、转移财产的法律责任,虚报、转移、隐瞒方无权分割该财产。
因女方生活困难,男方同意一次性支付补偿经济帮助金给女方。鉴男方要求离婚的原因,男方应一次性补偿女方精神损害费__元。上述男方应支付的款项,均应_年__月_日前支付完毕。
任何一方不按本协议约定期限履行支付款项义务的,应付违约给对方(/按支付违约金)。
本协议一式三份,自婚姻登记机颁发《离婚证》之日起生效,男、女双方各执一份,婚姻登记机关存档一份。
九、如本协议生效后在执行中发生争议的,双方应协商解决,协商不成,任何一方均可向_人民法院起诉。
男方:女方:
签名:签名:
__年__月__日__年__月__日
举报
