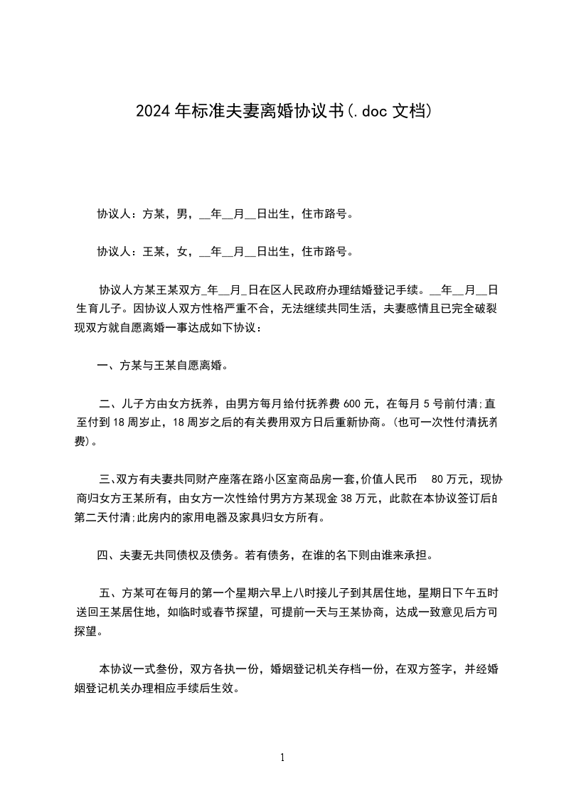
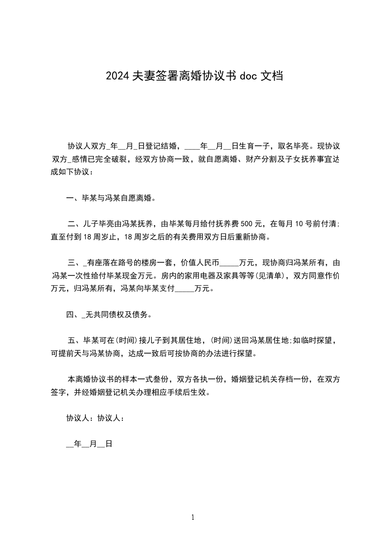
共2页
男方:
女方:
男女双方_________年_________月_________日结婚,_________年_________月生一女(子)_________,现就离婚事宜达成如下协议,供双方遵照执行:
1、男女双方都同意离婚。
2、婚生女_________跟随男方_________共同生活,女方_________每月给付生活费_________元,以现金形式月初给付,男方保证女方每月至少可探望女儿一次,时间定为每月最后一个星期日,由女方负责接送。
3、夫妻共同财产中电视机一台(_________),冰箱一台(_________),洗衣机一台(_________)、组合音响一套、缝纫机一台归女方_________所有;组合家具一套(床、床头柜、大衣柜、梳妆台)、沙发一套、茶几一个、床上用品一套、厨具一套(包括锅、碗、液化汽灶及抽油烟机)归男方_________所有;各人衣服归个人所有,个人生活用品(女方首饰、化妆品、男方剃须刀等)归个人所有。无共同债务。
4、夫妻双方不存在生活困难需要帮助的情况。
5、此协议一式三份,男女双方各持一份,交婚姻登记机关一份。自双方签字后生效。
男方(签字):_________女方(签字):_________
2___年__月__日
举报
