共2页
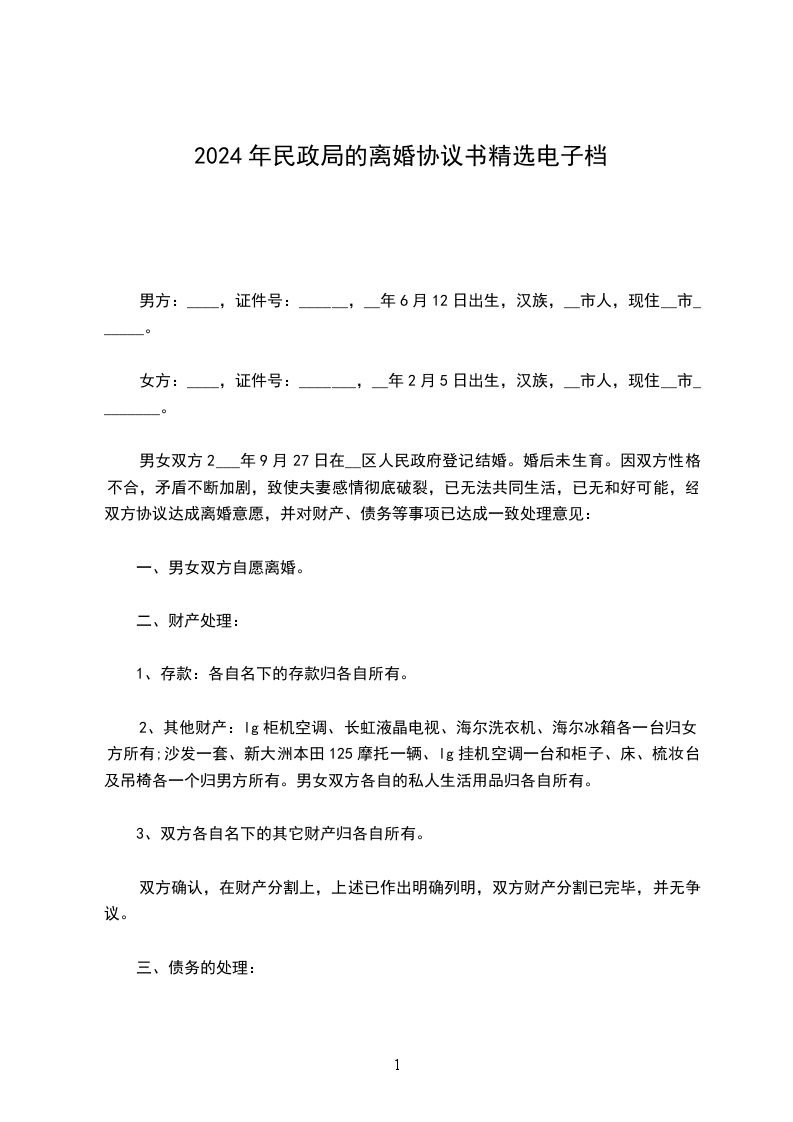
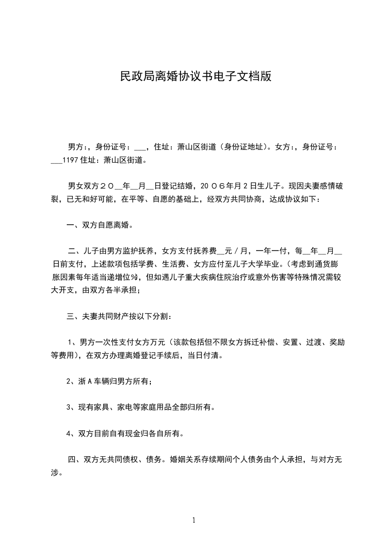
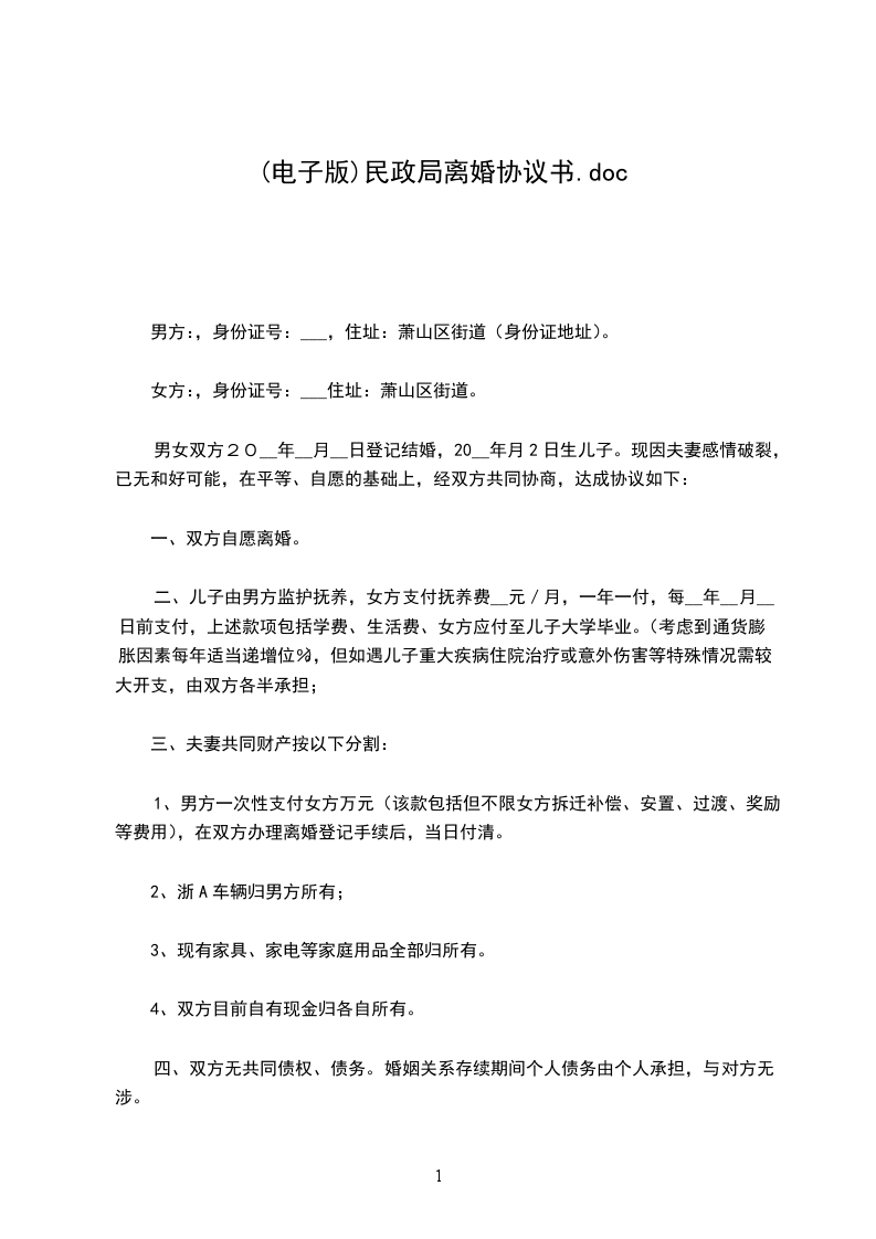
_______________(以下简称男方)
_______________(以下简称女方)
双方因感情不和无法继续婚姻生活,经协商订立如下协议,以资遵守。
一、双方协议离婚。
二、子女监护、抚养:
双方所生之子_______________(_______________年_______________月_______________日生,身份证号码:_______________)由女方监护,随女方生活。男方同意支付女方抚养子女所需费用每月人民币_______________元整,至儿子独立生活为止。男方签订本协议书时支付儿子生活费_______________元,以后男方应每年2月28日前支付_______________元,每年8月30日前支付_______________元。男方直接支付给女方或直接汇入女方设中国邮政储蓄账户之内。每次支付需要由女方出具收据或以汇款单为依据。一期迟延或未付者,视为全部到期,男方应一次付清所有子女抚养费。
另,男方支付儿子全部学费,每学期支付给女方办理。
三、夫妻财产、债权债务处理:
(一)夫妻关系存续期间,位广东省东莞市加工厂全部财产归男方所有,全部债权债务归男方享有或承担。
(二)双方确认夫妻无其他财产及债权债务,如有隐瞒,责任自负。
(三)男方同意补偿女方四十万人民币,签订本协议书时支付十二万元,_______________年_______________月_______________日前支付捌万元,_______________年_______________月_______________日前支付肆万元,_______________年_______________月_______________日前支付肆万元,_______________年_______________月_______________日前支付肆万元,_______________年_______________月_______________日前支付肆万元,_______________年_______________月_______________日前支付肆万元,每次以现金付清,若一期逾期不付者,除应加计惩罚性利息百分之二十以外,还应视为全部到期,男方应一次付清所有补偿费用。
四、违约责任:本协议签订后,如有一方违约,应支付另一方违约金十万元人民币。
五、双方如有争议,可协商解决,协商不成,双方同意由宿松县人民法院诉讼处理。
六、本协议书男女双方签字并协同至民政机关办理登记后,正式生效,本协议书一式三份,双方各执一份,婚姻登记机关存档一份。
男方:女方:
地址:地址:
签订日期:签订日期:
举报
