共2页
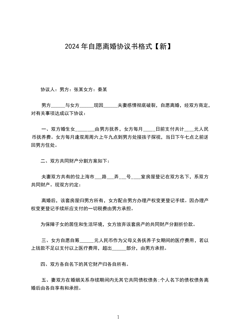
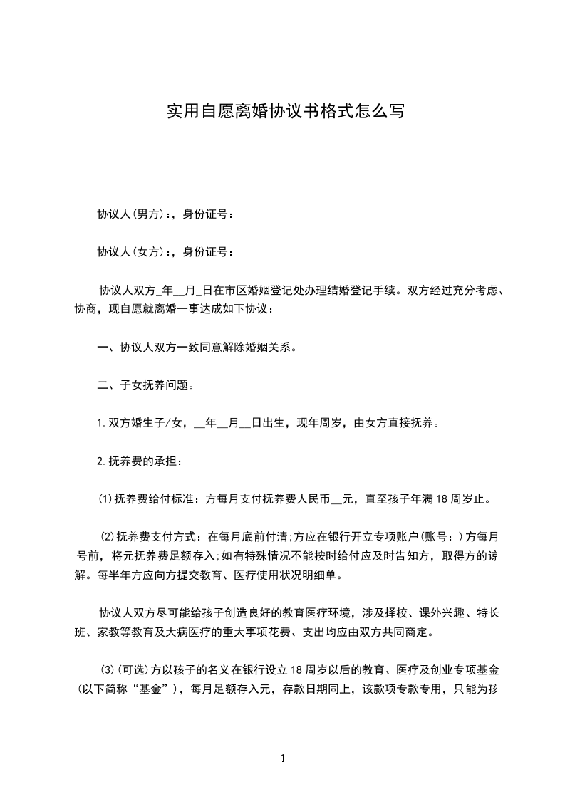
协议人:甲方
协议人:乙方
协议人甲方、乙方什么时间在什么地方办理结婚登记手续。什么时间生孩子叫丙。因协议人双方夫妻感情完全破裂,现双方就自愿离婚一事达成如下协议:
一、甲方与乙方自愿离婚。
二、孩子丙由哪一方抚养;
另一方每月给付抚养费多少元,多长时间支付一次,具体时间;
抚养费支付到孩子18周岁止还是大学毕业;
抚养费是否包括教育费、医疗费;
包括或不包括,分别如何处理。
三、有房屋产权的房屋如何折价、如何分割;
单位福利房(无产权)如何分割;
家具如何分割;
股权、股票如何分割;
四、债权债务如何处理;分清哪些是夫妻共同债务,哪些是个人债务;
一方隐匿财产如何处罚。
五、探视权如何行使;
需要注意探视权的制约和限制;
孩子姓名更改的约定。
本协议一式叁份,双方各执一份,婚姻登记机关存档一份,在双方签字,并经婚姻登记机关办理相应手续后生效。
协议人:协议人:
__年__月__日__年__月__日
举报
