共3页
编号:_____________
甲 方:________________________________________________
乙 方:___________________________
签订日期:_______年______月______日
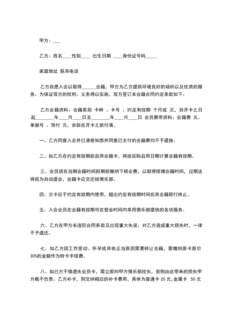
甲方:
乙方:
根据中心发展及教学的需要,结合实际,经甲乙双方协商一致,达成如下协议:
一、甲方在 年 月 日至 年 月 日,聘请乙方担任 课程的教学工作。
二、甲方职责:
1、甲方按 课程 元/课时; 课程 元/课时的标准间向乙方支付工资,每十次结算,在乙方教学过程中,学生人数每增加一名,甲方向乙方给付 元作为奖励。(但最少人数不得低于_____名),如有乙方介绍过来,每人所交第一次学费当中提成10%。
2、开学前向乙方提供授课计划,上课时间,学生点花名册,课程教学大纲、教学音乐及其它教学所需材料。并每周义务的对乙方进行辅导培训,并提供乙方每年当中有进修机会(学杂费由乙方承担)。
3、甲方有权对乙方的教学进度,平时上课情况进行调查,从而肯定成绩,指出不足,乙方无正当理由应听取甲方的建议。
三、乙方职责:
1、应经常主动与本中心负责人联系,研究有关教学中存在的问题,接受教学质量检查日常教学评价,及时反映学生的学生要求,对甲方的教学管理可提出意见或建议。
2、维持课堂纪律正常的教学秩序。对缺勤的学生以适当的安排时间补习,对学生如有突发意外情况的,乙方应及时和本中心负责人或家长联系并采取合理的应急措施。
3、乙方发生特殊事由不能按时间上课的,应提前一天通知甲方,事后由甲方安排乙方给学生上课。反之,甲方如因故停课,应提前一天通知乙方。
四、在下列情形之一者,本中心有权扣留乙方的定金工资。
1、在中心做兼职舞蹈老师的同时,不应在其它舞蹈学校或健身房、培训点兼职或全职教学。
2、在工作期间,非自然因素旷课的,每次给予 元人民币处罚。
3、甲方因未及时发放课酬(工资)或未按约定提供必要的教学设备、设施,乙方以单方面解除合同。
五、本合同的变更,终止与解除
1、本合同依法签订后,合同双方必须全面履行合同规定的义务,任何一方擅自变更合同。
2、如乙方有特殊原因想解除合同,须提前 日书面形式通知甲方,反之,甲方想解除合同,也应提前30日通告乙方,如没有提前通知造成乙方损失的,应当赔偿 次课的酬薪。双方达成一致,按原签订程序变更合同。
3、经双方当事人协商一致,本合同可以解除。
4、本合同一式两份,甲方一份,乙方一份,经甲、乙双方签字有效。
甲方(盖章): 乙方(签字):
代表(签字): 签约时间:
举报
