共2页
甲方(转让方):(以下简称甲方)
乙方(受让方):(以下简称乙方)
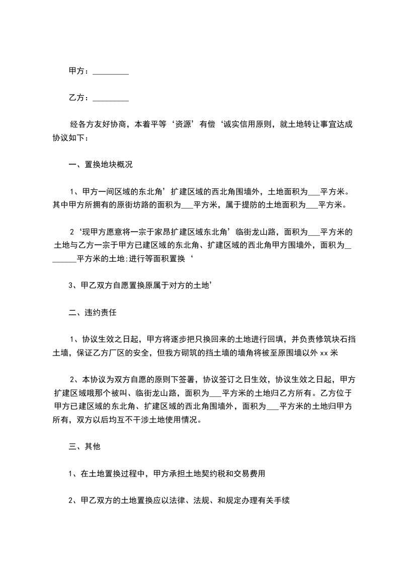
经甲、乙双方共同协商,达成以下协议,共同遵守执行。转让给乙方(详见下图)。转让成交金额为人发币叁拾壹万元整。经双方协议特订如下条款:
一、付款方式:双方协议办理转让手续后,乙方一次性交清购地款给甲方。
二、甲方在转让给乙方前所发生的债权债务与乙方无关。
三、在签订协议后,若乙方在使用期间遇到与周边邻居有争议,甲方及公证人要无条件协助给予证实和帮忙解决。
四、在此交易之前如果该地已被政府征收,甲方则无条件退回所有交易款项,并以该款项的国有商业银行同期存款利率赔偿给乙方。
五、原协议壹份及原收据各壹份,本协议与原购地协议同时生效。
六、本协议一式三份,甲、乙双方各执一份,公证人执一份,自签字之日起生效,均具同等法律效力。
甲方签字:
身份证号码:
乙方签字:
身份证号码:
公证人签字:
身份证号码:
签约日期:____年____月____日
举报
