共2页
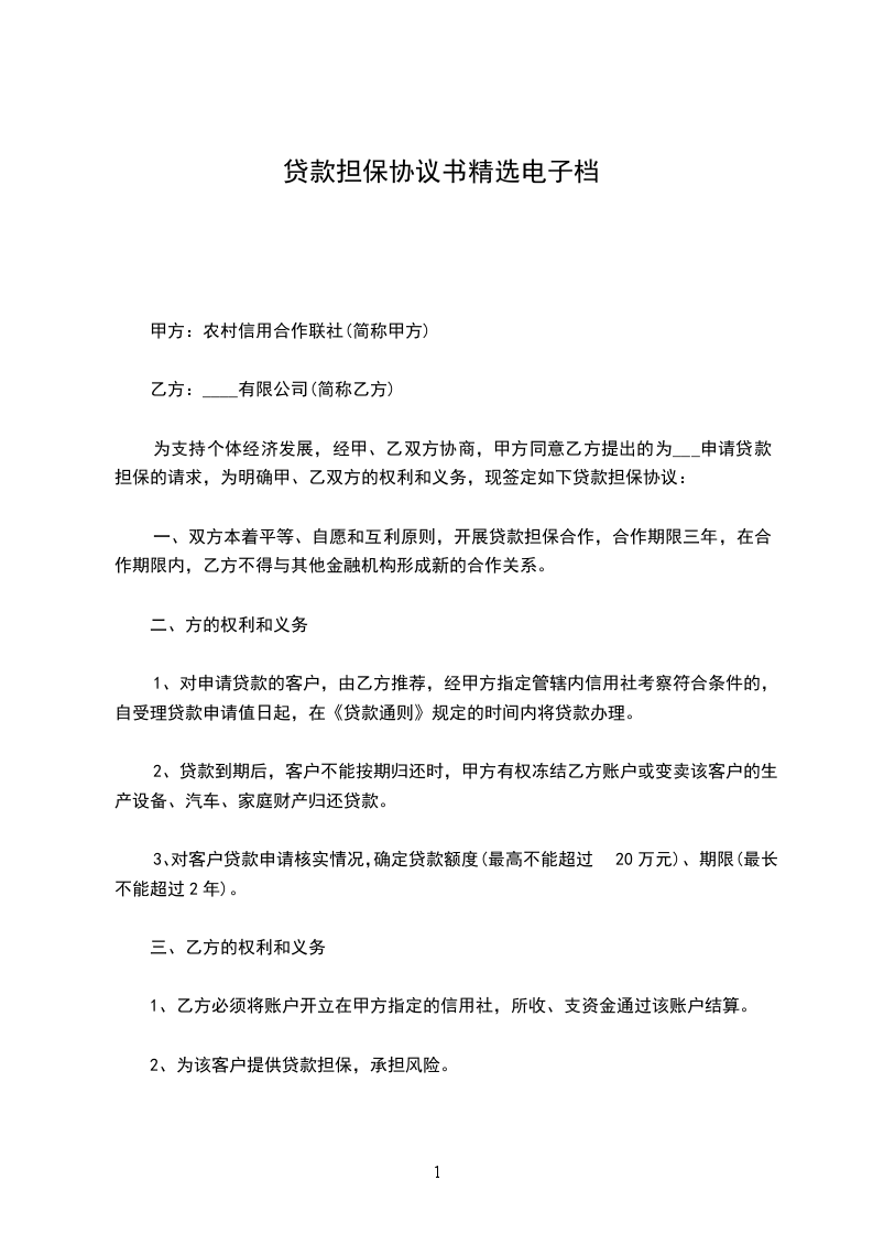
甲方(借款人):_______________________________________________。
身份证号:___________________________________________________。
乙方(贷款人):_______________________________________________。
身份证号:___________________________________________________。
甲、乙双方就下列事项达成一致,并签订本合同。
一、乙方借给甲方人民币(大写),应提前交付给甲方。
二.贷款利息:_________________________________________________。
三.贷款期限:_________________________________________________________________。
四.还款日期及方式:___________________________________________________。
违约责任:_____________________________________________________。
本合同自_____________________起生效。本合同一式两份,双方各执一份。
甲方(签字盖章):___________________________________________。
乙方(签字盖章):_______________________________________。
合同签署日期_________________
举报
