共2页
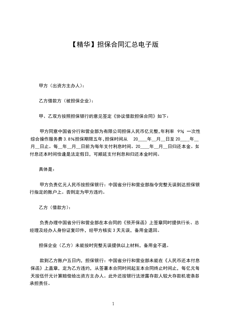
流动资金担保借贷合同编号:____
县乡(镇)合同编号:_____
经银行县支行营业所(以下简称贷款方)与(以下简称借款方),充分协商,签订本合同,共同遵守。
第一、由贷款方按下列分期借款计划按时、按额向借款方提供贷款总额为__元。
第二、贷款方如不按期、按额向借款方提供贷款,应按违约数额和延期天数,付给借款方违约金,违约金数额的计算,与逾期贷款罚息同。
第三、贷款利率,按银行贷款现行利率计息。如遇调整,按调整的新利率和计息办法计算。
第四、借款方应按协议使用贷款,不得转移用途。否则,贷款方有权停止发放新贷款,直至收回已发放的贷款。并按规定收取罚息。
第五、借款方如不按规定时间、额度用款,要付给贷款方违约金。违约金按计划用款额度、天数,按借款利率的50%计算。
第六、借款方保证按借款契约所定期限归还贷款本息。如需延期,借款方至迟在贷款到期前三天,提出延期申请(并告知担保人),经贷款方同意,办理延期手续。但延期最长不得超过原订期限的一半。贷款方不同意延期或未办理延期手续的逾期贷款,加收罚息。
第七、借款方的借款由担保人用作担保。
第八、贷款到期后一个月内,如借款方不按期归还贷款本息时,由担保单位(或担保人)负责为借款方偿还贷款本息和逾期罚息。
第九、本协议书一式份,借款双方各持正本一份,担保单位(担保人)和公证机关各一份。
第十、本协议书经借贷款双方和担保单位(或担保人)各方签字之日起,即有法律效力。
借款方贷款方借款方担保公证单位
借款单位(人):贷款单位:(章)担保单位(人):公证机关:
(章)(章)
负责人:___(章)负责人:___(章)负责人:___(章)
财会人:___(章)经办人:___(章)财会人:___(章)公证机关
负责人:___
签约日期:_年_月_日
举报
