共2页
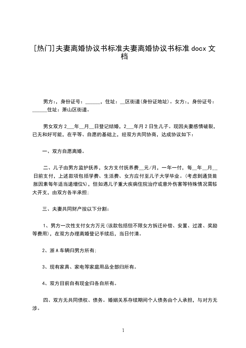
甲方:___,男,_年_月_日出生,现住______。身份证号码:____________。
乙方:___,女,_年_月_日出生,现住______。身份证号码:____________。
甲、乙双方于_年_月_日在___民政局(婚姻登记所)登记结婚,现因__________,双方感情却已破裂,无法继续共同生活且没有和好可能,故双方向婚姻登记机关申请离婚。经双方充分协商后,就财产分割及子女抚养问题自愿达成协议如下:
一、位于_______的房产(建筑面积:平方米)是甲方婚前购买,离婚后归甲方所有,房产内全部家电、家私也归甲方所有。乙方自离婚登记之日起一周内搬出。
二、甲、乙双方的婚生子女___归甲方抚养,乙方每月给___生活、教育费500元,直至___18周岁。
三、甲、乙双方夫妻关系存续期间,有银行存款____,___公司股票(价值___),离婚后全部归乙方所有。
四、甲、乙双方夫妻关系存续期间,有____元人民币的欠款,离婚后该债务全部由乙方负责清偿。
五、本《离婚协议书》一式叁份,甲、乙双方,婚姻登记机关各持一份,具有同等法律效力,自婚姻登记机关颁发《离婚证》之日起生效。
甲方:___(签名)___年___月___日
乙方:___(签名)___年___月___日
举报
