共3页
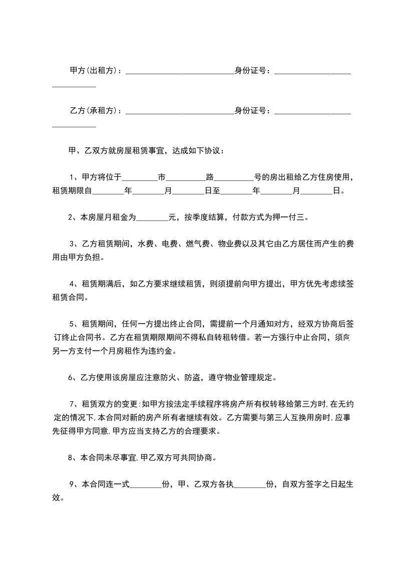
出租人(甲方):_________________
承租人(乙方):_________________
证件编号:_______________________
联系地址:_______________________
联系电话:_______________________
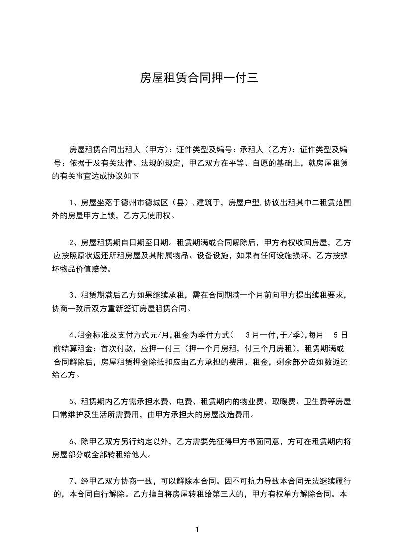
依据《中华人民共和国民法典》及有关法律、法规的规定,甲乙双方在平等、自愿的基础上,就房屋租赁的有关事宜达成协议如下:
租赁期限
(一)房屋租赁期自_________年_________月_________日至_________年_________月_________日,共计_________年_________个月。甲方应于_________年_________月_________日前将房屋按约定条件交付给乙方。房经甲乙双方交验签字盖章并移交房门钥匙及后视为交付完成。
(二)租赁期满或合同解除后,甲方有权收回房屋,乙方应按照原状返还房屋及其附属物品、设备设施。甲乙双方应对房屋和附属物品、设备设施及水电使用等情况进行验收,结清各自应当承担的费用。
(三)乙方继续承租的,应提前日向甲方提出续租要求,协商一致后双方重新签订房屋租赁合同。
租金及押金
(一)租金标准及支付方式:(每个月:________元/月),房屋押金(个月,元)待合同期满或特殊情况导致的合同结束,乙方退租后返还。
(二)支付方式:现金_____,每月_____日前支付。
房屋维护及维修
(一)甲方应保证房屋的建筑结构和设备设施符合建筑、消防、治安、卫生等方面的安全条件,不得危及人身安全;承租人保证遵守国家的法律法规规定以及房屋所在小区的物业管理规约。
(二)租赁期内,甲乙双方应共同保障房屋及其附属物品、设备设施处于适用和安全的状态:
1.1、对于房屋及其附属物品、设备设施因自然属性或合理使用而导致的损耗,乙方应及时通知甲方修复。甲方应在接到乙方通知后进行维修。
2、因乙方保管不当或不合理使用,致使房屋及其附属物品、设备设施发生损坏或故障的,乙方应负责维修或承担赔偿责任。
转租
(一)除甲乙双方另有约定以外,乙方需事先征得甲方书面同意,方可转租给他人,并就受转租人的行为向甲方承担责任。
合同解除
(一)经甲乙双方协商一致,可以解除本合同。
(二)因不可抗力导致本合同无法继续履行的,本合同自行解除。
其他约定事项
本合同经双方签字后生效,本合同一式份,其中甲方执__份,乙方执__份。
本合同生效后,双方对合同内容的变更或补充应采取书面形式,作为本合同的附件。附件与本合同具有同等的法律效力。
甲方(公章):_________乙方(公章):_________
法定代表人(签字):_________法定代表人(签字):_________
_________年____月____日_________年____月____日
举报
