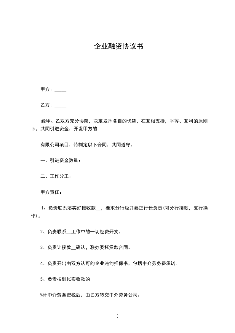
共2页
融资申请书
一、申请缘由
(本内容写明融资主体、融资事由,如×××企业为承建×××项目用于×××款项特申请融资)
二、融资额度及期限
(本内容写明需要融资的额度、期望融资的期限)
三、融资抵押物
(本内容要详细写明用于本次融资的抵押物是什么,无论是土地还是楼房,都要写明抵押物数量有多少、评估价值有多少。如果是抵押土地,要标明土地证号码;如果要抵押楼盘,要标明预售证号码或者房产证号码和楼盘所属的土地证号码。另外还要说明抵押楼盘的土地是否已经做抵押)
四、融资用途
(本内容要详细写明融资的具体用途,并给出一个大体的计划,比如支付工程款多少、安装费多少、偿还欠款多少。融资用途一定要真实)
五、还款说明
(本内容要详细阐述用户偿还融资本金及利息的款项来源,要对每一项还款来源给出大约的金额和时间,比如一期住宅销售在××年××月可达到销售收入××元人民币,可以专户存储优先用于偿还,××收入在××年××月可达××元人民币,用于第二还款来源等等。最好有一项以上还款来源)
举报
