共6页
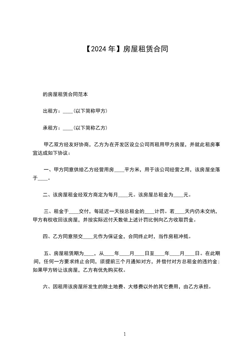
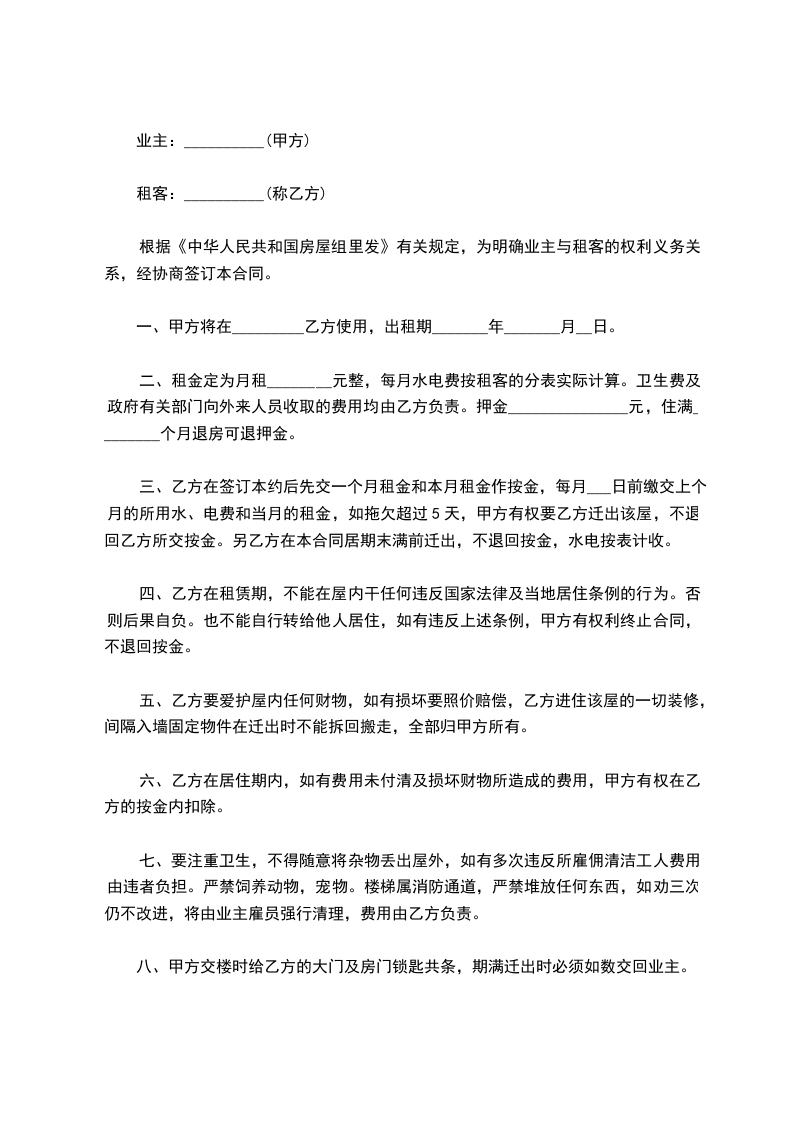
甲方:(出租人)
乙方:(承租人)
双方经友好协商,根据《民法典》及国家、当地政府对房屋租赁的有关规定,就租赁房屋一事达成以下协议。
第一部分房屋概况
第1条甲方保证向乙方出租的房屋系(本人,共有)拥有完全所有权和使用权,设有房屋它项权利有。(如果房屋是共有,则还应增加:已经共有人同意,附书面同意声明。如果是委托租赁,应有房屋所有权人与受托人的委托协议书)
第2条房屋法律概况
1、房屋所有权证书登记人: 身份证号码:
2、房屋所有权证书编号:
3、土地使用权证书编号:
4、房屋所有权证书上登记的房屋建筑面积:
第二部分租赁期限
第4条房屋租赁期限:自_____年_____月_____日至_____年_____月_____日止。遇以下情况应顺延:
1)发生不可抗力事由的;
2)甲方非正常原因逾期交付房屋的;
3)非乙方原因致使房屋无法居住的;
4)经双方协商一致并书面更改的。
第三部分租金条款
第5条租金每月人民币_____元(大写:整)。
第6条租金按季支付;自本合同生效之日起十五日内,乙方应支付给甲方1个季度的租金;以后应在每季度最后一个月的月底前付清下一季度的租金。(也可以约定以月、年等支付租金日期)
第7条租金支付地点:;
第8条租金支付方式:(现金、支票、汇票、转帐等);
第9条甲方收取租金时应提供合法有效的发票,否则乙方有权拒绝支付租金。
第四部分相关费用
第10条房屋在租赁期间产生的税收由承担,不因本租赁合同无效,或撤销,或变更而变动,除非双方对此达成书面变更协议。
第11条租赁期间,乙方因正常生活之需要的煤气费、水电费、电话费、有线电视费、网络使用费等由乙方承担;环境卫生费、治安费、物业管理费用等由承担。
第12条租赁期间,房屋的使用权归乙方,包括甲方有所有权或独立使用权的房屋外墙、屋顶、地下空间、及房屋的附属配套设施(如自行车位、汽车车位)等。
第五部分房屋变更与设立他项权利
第13条租赁期间,甲方如将房产所有权转移给第三方,应提前3个月书面通知乙方,乙方有以同等价格的优先购买权。房产所有权转移给第三方后,该第三方即成为本合同的当然甲方,享有原甲方的权利和承担原甲方的义务,甲方不再承担本合同约定的权利与义务。
第14条租赁期间,乙方如欲将房屋转租给第三方使用,须征得甲方书面同意。取得使用权的第三方即成为本合同的当然乙方,享有原乙方的权利和承担原乙方的义务,乙方不再承担本合同约定的权利与义务。
第15条租赁期间,甲方欲对房屋设立抵押权,须提前2个月书面告知乙方,乙方有权决定是否继续承租。如乙方在7日内无异议或不作为,则视为认可甲方的行为。如乙方作出决定终止本合同,则租赁关系自终止本合同通知书到达甲方的次日起计算。
甲方没有按以上约定告知乙方,乙方有随时单方面解除本合同的权力,并追究甲方违约责任。
第16条甲方设立其它他项权利,可以不征得乙方同意,但应提前1个月书面告知乙方。
第六部分房屋修缮
第17条租赁期间,甲方应负责房屋的正常维修,或委托承租方代行维修,维修费由甲方承担。甲方应保证房屋能满足乙方正常使用和居住之需要。
第18条租赁期间,如房屋发生非因乙方原因造成的自然损坏,或人为损坏,或屋面漏水等,影响乙方正常居住生活事由的,甲方应在接到乙方通知之日起7天内予以修缮,超过7天,乙方有权自行修缮。
第19条租赁期间,如房屋有倾倒危险,或其它严重妨碍乙方正常居住的,或威胁到乙方的生命财产安全的,甲方应在接到乙方的通知后立即进行修缮或暂时补救,如果甲方对此怠慢,或不予以理睬,或采取维修保养措施不力,乙方可以退租或代甲方修缮。
第20条对房屋进行的修缮费用,乙方可以抵销租金或向甲方索还,并可追究甲方违约责任。
第七部分甲方权利与义务
第21条甲方保证如实向乙方解释和说明房屋情况和周边概况,应包括房屋权属、房屋维修次数、物业管理、治安、环境等,及如实回答乙方的相关咨询,否则视为欺诈行为。
第22条甲方如未按本合同规定时间向乙方提供租赁房屋,每日向乙方偿付违约金人民币_____元,累计不超过3个月的租金。
第23条租赁期间,如甲方确需收回房屋自住,必须提前3个月书面通知乙方。解除合同后,甲方应支付违约金,违约金以剩余租期内应交租金总额的20%计算。
第24条租赁期间,如有政府或经正常合法程序审批的拆迁行为,则按照国家拆迁条例和当地的拆迁有关规定执行。
第25条乙方经甲方许可在租用房屋内进行的装修,如果因甲方原因致使乙方在合同期限内满搬出房屋时,甲方除承担违约责任外,还应折价装修费用一次性支付给乙方。
折价装修费用由双方协商,协商不一致,按照当地县级以上人民政府对拆迁房屋的装修费用的补偿的最高标准执行。
第八部分乙方权利与义务
第26条乙方按本合同约定交付租金,甲方如无正当理由拒收,乙方不负迟延交租的责任。
第27条租赁期间,如乙方需要退房,必须提前个月书面通知甲方。双方协商一致解除合同,乙方应付给甲方违约金,违约金以剩余租期内应交租金总额的20%计算。
第28条租赁期间,乙方未经甲方同意改变房屋的结构及用途,故意或过失造成租用房屋和设备的毁损,应负责恢复原状或赔偿经济损失。乙方如需装修墙、安装窗和防盗门等,须事先征得甲方同意,如需要经政府审批的,则应经有关部门批准方能施工。
第29条乙方在房屋内的装修及安装的设备、物品,在合同期满搬出时可一次折价转让给甲方;双方如无法达成协议,则乙方应自合同期满之日起7天内自行拆除,恢复至房屋原状。超过7天,甲方有权无偿保留或自行拆除,拆除费用由乙方在合理数额内承担。
第30条根据本合同约定提前终止合同或合同期满,乙方应在收到甲方正式书面通知之日起15天内搬出全部设备、物件,但双方另有协商除外。如乙方短期内另找房屋确实有困难或另有其它特殊情况,则甲方应允许乙方延期30天,但乙方应按本合同约定的租金一次性交清租金。搬迁后7日内房屋里如仍有余物,如双方无约定,视为乙方放弃所有权,由甲方处理。
第31条租赁期满或合同解除,如乙方逾期不搬迁,乙方应赔偿甲方因此所受的经济损失。
第32条租赁期满,乙方需续租,应提前30天书面通知甲方,甲方自收到书面通知之日起30天内应提出异议或与乙方协商续约;如在接到乙方书面通知之日起30天内甲方不予以书面答复,则视为默认同意乙方续租,本合同自动延长一年,自30天期满次日起计。
本合同经甲乙双方签字盖章后生效。本合同(及附件)一式份,其中甲方执份,乙方执份,房屋租赁管理行政机关备案一份,执份。
本合同生效后,双方对合同内容的变更或补充应采取书面形式,作为本合同的附件。附件与本合同具有同等的法律效力。
出租方(甲方)签章:承租方(乙方)签章:
签约日期:签约日期:
举报
