共3页
委托居间合同通用版模板
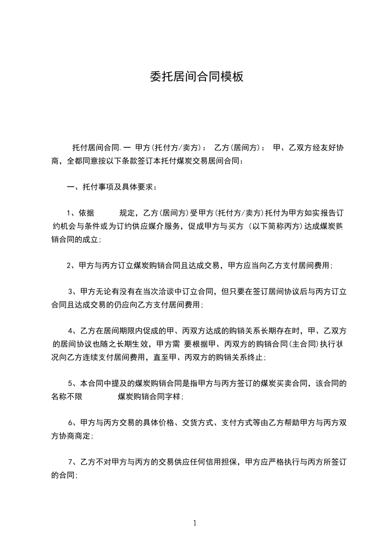
甲方(委托人)_______________
乙方(居间人)_______________
甲、乙双方双方本着自愿、平等、互惠互利、诚实信用的原则,根据我国相关法律规定,经充分友好协商,一致同意订立本合同书。
第一条委托事项及乙方义务
甲方委托乙方联系、介绍需要资金且信用良好的借款人,向甲方借款人民币_________万元(大写:_____)
1.乙方应利用其广泛的社会关系,积极向甲方提供放贷机会;
2.乙方应谨慎审查借款人的经济条件、物业情况、收入水平,并如实向甲方反映,以确保甲方的______额度与借款人的偿还能力相匹配;
3.乙方应协助甲方与借款人订立借款协议;
4.乙方全面协调甲方与借款人之间的关系;
5.借款人发生逾期还贷情形的,乙方有义务追缴,并积极配合甲方追索借款的工作;
6.乙方在代理甲方的委托事项过程中,因其过错造成甲方损失时,甲方有权要求乙方承担赔偿责任。
第二条甲方的义务
1.保证所提供借款的合法性;
2.严格按照借款协议约定按时将款项交付给借款人。
第三条报酬及支付期限
乙方促成甲方与出借方借款合同成立的,甲方支付乙方居间报酬______元。甲方应在合同成立后的_______日内支付报酬。未促成合同成立的,乙方不得要求支付报酬。
第四条居间成本的负担
不管乙方是否促成甲方与出借方借款合同成立,居间活动的成本均由乙方自行承担。
第五条乙方的担保责任
鉴于借款人由乙方介绍,借款合同由乙方促成,乙方同意对借款人的借款及利息承担连带保证责任。
第六条本合同解除的条件
1.本合同双方就解除合同协商一致;
2.因不可抗力致使不能实现合同目的;
3.在委托期限届满之前,本合同一方当事人明确表示或者以自己的行为表明不履行主要义务;
4.本合同一方当事人迟延履行主要义务,经催告后在合理期限内仍未履行;
5.本合同一方当事人迟延履行义务或者有其他违约行为致使不能实现合同目的。
第七条合同争议的解决方式:本合同在履行过程中发生的争议,由双方当事人协商解决;协商不成的,依法向______市______区人民法院起诉。
第八条保密义务
甲乙双方均对本合同有保密义务,不得将本合同的内容以及在签订合同中所获取的相关信息泄露给任何第三方,也不得用于本合同以外的任何其他目的。
第九条本合同一式两份,双方各执一份,自双方签字或盖章时生效。
甲方(章)____________乙方(章)__________________
身份证号码:___________身份证号码:_______________
签订地点:______________________
签订时间:______年_____月_____日
举报
