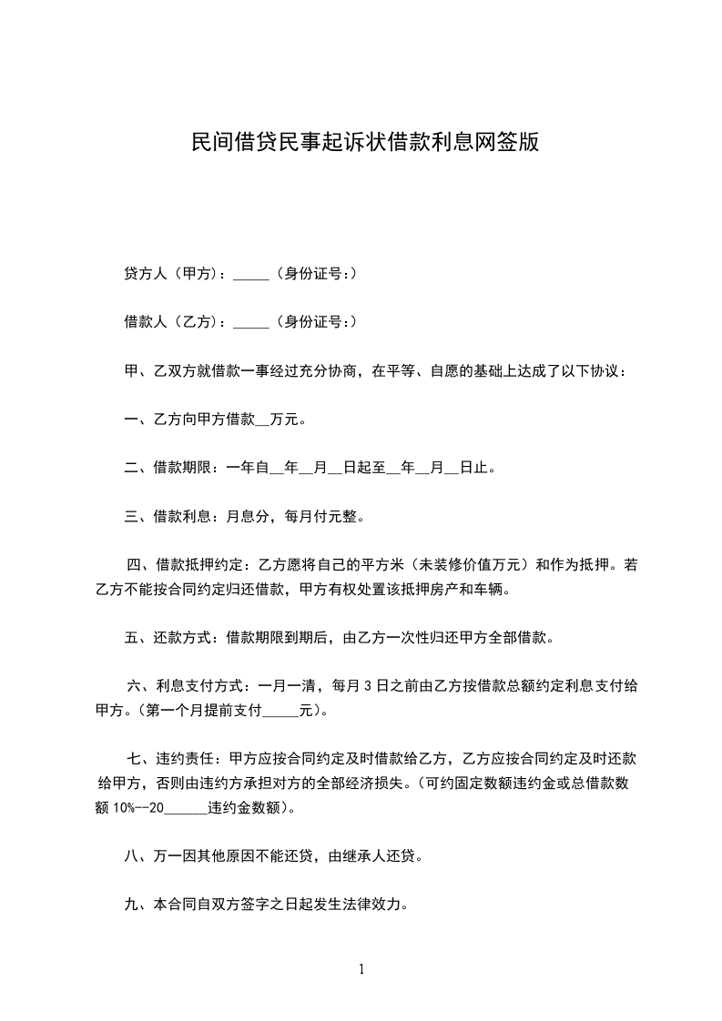
共2页
民间借贷利息超出起诉状
原告:______________(姓名),_______________(性别),_____________年__________月__________日,汉族,
文化程度_____________,工作单位_____________,职位_____________,住址:_________________
被告:______________(姓名),_______________(性别),_____________年__________月__________日,汉族,
文化程度_____________,工作单位_____________,职位_____________,住址:_________________
诉讼请求:
1、请求依法判令被告归还借款____元及利息____元;
2、本案诉讼费用由被告承担。
事实与理由:
被告于____年__月__日向原告借款人民币____元,又在同年__月__日至__月__日间向原告借款人民币____元,合计人民币______元,约定____年__月__日前归还,并出具借据一份。到期后,以上借款被告未能归还。原告曾多次要求被告归还未果。故根据《中华人民共和国民法典》第__条的规定,特向贵院提起诉讼,请求支持原告的诉讼请求,维护原告的合法权益。
此致
__________人民法院
具状人:______________
_____年_____月_____日
举报
