共2页
幼儿园股份转让合同范文
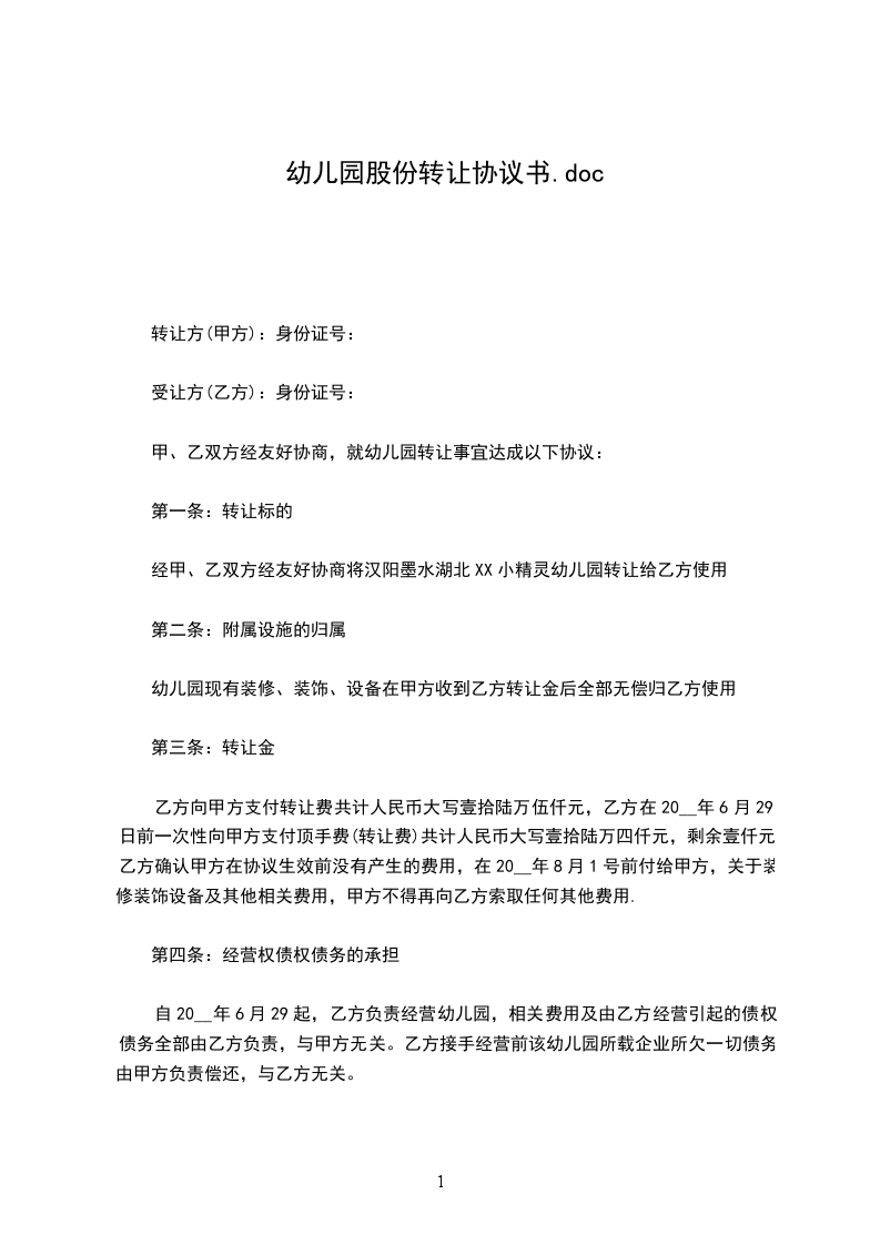
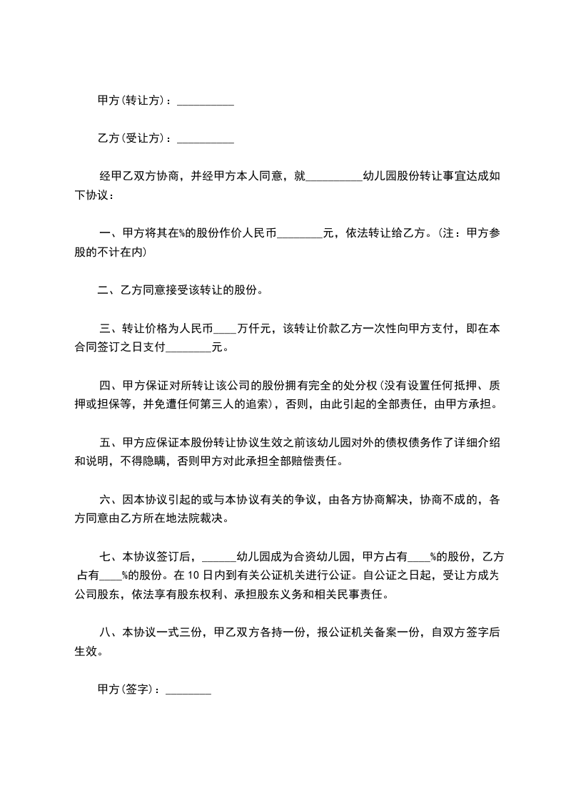
甲方:_________________身份证号码:_________________住所:_________________乙方:_________________身份证号码:_________________住所:_________________甲乙双方本着真诚合作,互惠互利,共同发展的原则,双方共同投资、共同合作经营,经协商一致决定合作开办_______幼儿园(以下简称幼儿园),为明确双方的权利和义务及相关利益特制订本协议。一、办学的目的1、坚持国家教育方针,深化教育体制改革,探索新的连锁幼儿园教育模式和方法。2、提高幼儿园的办学质量,办成一所促进幼儿全面发展的综合性幼儿园,并以此幼儿园成功经验向其他幼儿园推广。二、合作内容1、双方共同出资总额为人民币壹佰万元(100万元)。其中甲方出资伍拾万元(50万元),占出资总额的50%。乙方出资伍拾万元(50万元),占出资总额的50%。投资方式均为现金投资。2、合伙期限为_____年,自____年____月____日起,至____年____月____日止。如公司正常经营,双方无意退出,则合同期限自动延续。3、合作期三年内,双方不得未经对方同意私自处理自己股份;三年期限后如遇入伙、退伙、转让及其他情势变更的,须经双方或对方同意。三、双方的权利和义务1、本协议自双方签订之日起,乙方须将出资全额转入甲方指定的独立的用于开设幼儿园的银行账户上,账号:___________________,同时甲方也应将出资全额转入该账户,作为该幼儿园项目的启动资金,待幼儿园注册成立之起___日内将剩余资金转入幼儿园账户。2、甲方应本着双方利益妥善、合理的使用资金,不得挪作他用,因不当使用,给乙方带来任何损失的,甲方应双倍赔偿。3、由甲方负责对幼儿园(选址即南宁市兴宁区望州路88号原佳美有限公司)的项目改造,乙方有义务全力配合。4、由甲方负责幼儿园筹备开设及后期经营管理工作,乙方有义务全力配合。在幼儿园筹备开设和后期经营管理过程中,如遇重大难题和关系乙方利益的重大事项,须由双方共同研究同意后方可执行,如幼儿园支出达____(含)元以上的及其他重大事项。5、乙方有权监督甲方对该幼儿园项目的执行情况及资金使用状况,如发现有损害乙方利益行为的,乙方有权停止该行为,并要求甲方双倍赔偿乙方的损失。甲方应配合乙方的监督检查。6、在幼儿园日常运营过程中甲乙双方不得做出损害幼儿园利益的行为,如有发现,双方都有提出异议的权利,经协商共同解决。四、甲乙双方按其出资额占出资总额的比例分享共同投资的利润,承担共同投资的亏损及风险。每个学期开学_____内由幼儿园财务人员估算本学期的开支,在预算资金有保障的前提下双方可按所占股份分配上学期利润,剩余资金交财务人员作园内日常运营用,包括偿还相关幼儿园债务。如遇幼儿园经营中资金短缺时,由财务人员提前两周通知,双方按所占股份在通知后约定时间内注入资金。五、事务执行1、甲乙双方委托受聘园长执行幼儿园的日常事务;委托受聘财务人员管理幼儿园的日常开支。2、甲乙双方均有权检查日常事务的执行情况,共同投资的经营状况和财务状况;3、幼儿园经营产生的收益归甲乙双方,所产生的亏损或者民事责任,由甲乙双方共同承担;六、投资的转让及禁止事项1、甲乙双方不得私自转让或者处分共同投资的股份;2、甲乙双方依法转让其股份,在同等条件下,投资人另一方有优先受让的权利。3、严禁挪用幼儿园资金、借贷给他人或作其他盈利活动,利用职务在收支中提取回扣,虚报支出,少报收入,构成贪污的行为。4、严禁在以幼儿园为中心,直径3公里范围内,不得自营或者与他人合办同档次的幼儿园。5、严禁用幼儿园资产为他人债务提供担保。6、严禁借用幼儿园名誉从事个人经营或做有损幼儿园名誉的事情。七、违约责任为保证本协议的实际履行,甲乙双方承诺在其违约并造成其他共同投资人损失的情况下,以个人财产向其他共同投资人承担违约责任。违约金为_____元。八、其他1、本协议未尽事宜可由甲乙双方协商一致后,另行签订补充协议,补充和修改的内容与本合同具有同等效力。2、本协议经甲乙双方签字盖章后即生效。本协议一式两份,甲乙双方各执一份。甲方(签章):_________________乙方(签章):______________________年____月____日______年____月____日
举报
