共1页
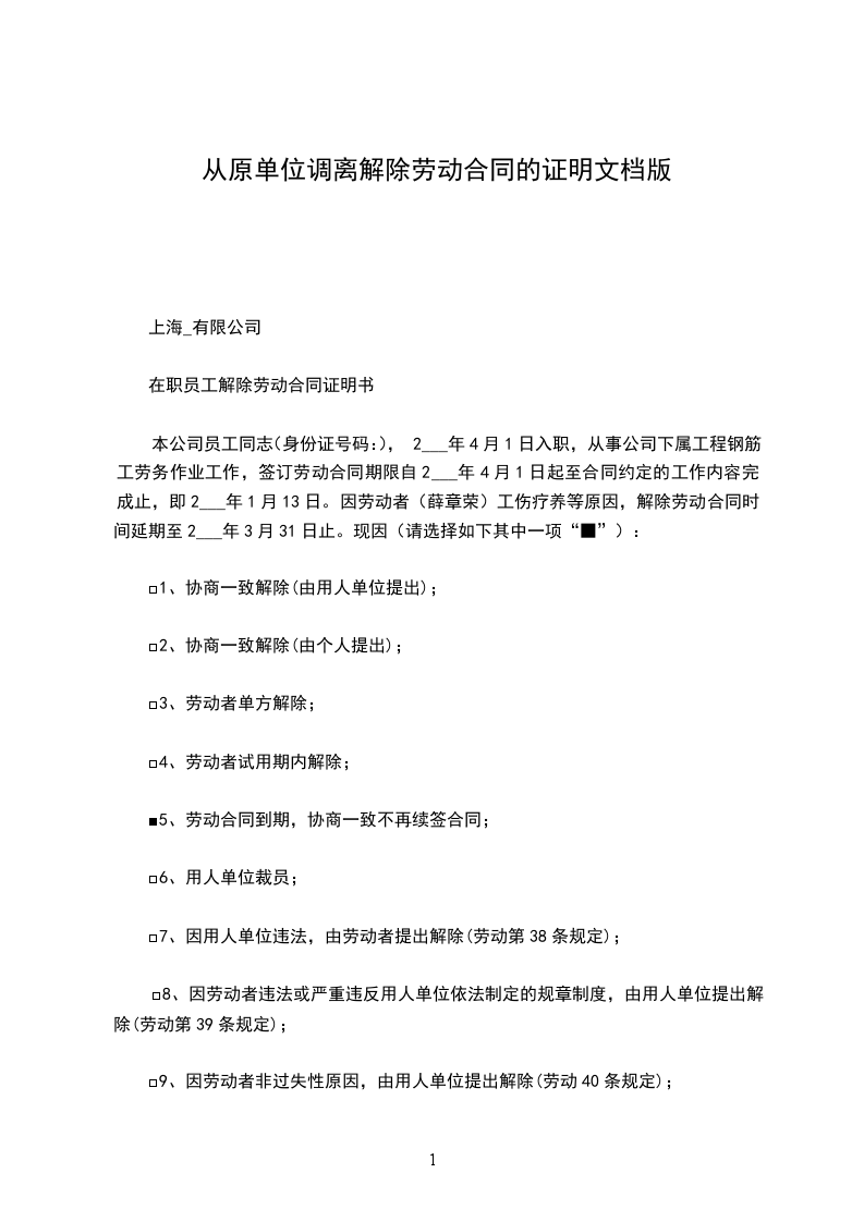
从原单位调离解除劳动合同证明
存根_____________第_____________号
兹有本单位职工:_________________姓名_________________,性别___________,身份证号码___________________,因_________________,经双方协商一致,公司自_______________年______月______日起与其解除劳动关系。特此证明。
(本证明一式两联,此联为单位联)
单位(盖章)
_______________年______月______日
举报
