共2页
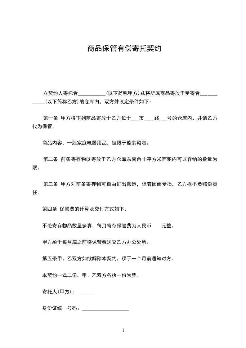
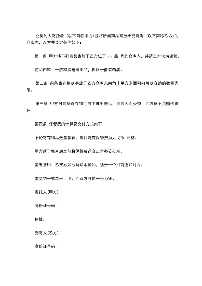
商品保管有偿寄托协议
立契约人寄托者_________(以下简称甲方)兹将所属商品寄放于受寄者_________(以下简称乙方)的仓库内,双方并议定条件如下:
第一条甲方将下列商品寄放于乙方位于_________市_________路_________号的仓库内,并请乙方代为保管。
商品内容:_________。
第二条前条寄存物以寄放于乙方仓库东南角十平方米面积内可以容纳的数量为限。
第三条甲方对前条寄存物可自由进出搬运,但若因而受损,乙方概不负赔偿责任。
第四条保管费的计算及交付方式如下:
不论寄存物品数量多寡,每月寄存保管费为人民币_________元整。
甲方须于每月底之前将保管费送交乙方办公处所。
第五条甲、乙双方如欲解除本契约,须于一个月前通知对方。
本契约一式二份,甲、乙双方各执一份为凭。
寄托人(甲方)(签字):_________
_________年_________月_________日
签订地点:_______________________
受寄人(乙方)(签字):_________
_________年_________月_________日
签订地点:_______________________
举报
