共2页
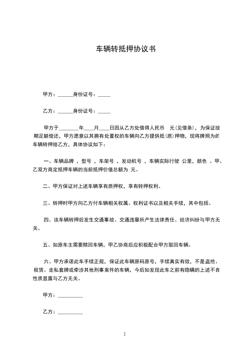
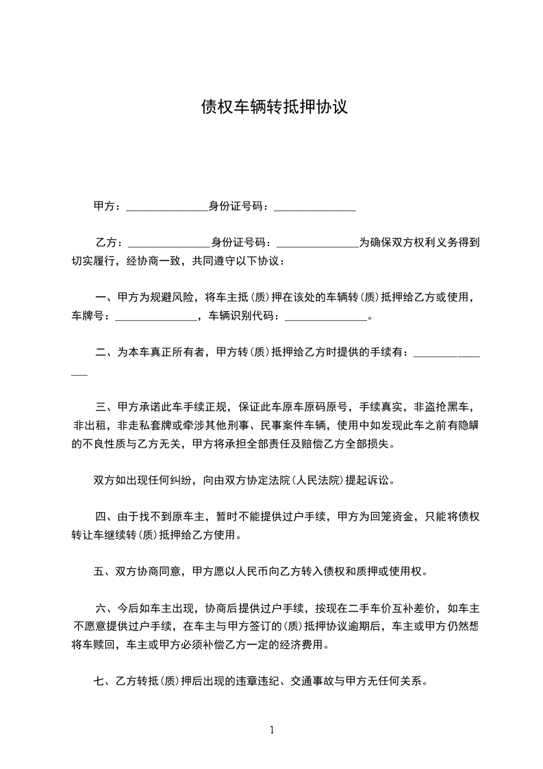
车辆转抵押合同模板
甲方:_________________乙方:_________________
乙方现有___________辆___________,发动机号码:_____________,车架号:_____________,挂车号码___________,挂车大架号___________,甲乙双方就欠款及车辆抵押及转让达成如下协议:
1、乙方现欠甲方欠款___________,乙方愿意以自己的车辆作抵押。
2、抵押期限为一个月,如乙方到期不还欠款,则乙方的车辆归甲方所有,由甲方行驶乙方车辆所有的权力,所欠消费贷款由乙方还清后,乙方负责将一切过户车辆手续提出,交予甲方,甲方取得乙方车辆的所有权。
3、该车___________年___________月___________日前所有事故责任、民事责任,经济纠纷等一切事务均由乙方负责。
4、本协议由甲乙双方签订后生效,甲乙双方各一份。如乙方未能按上述条款履行,由乙方和担保人承担一切责任。
甲方:_________________乙方:_________________担保人:_________________
________年____月____日
举报
