共2页
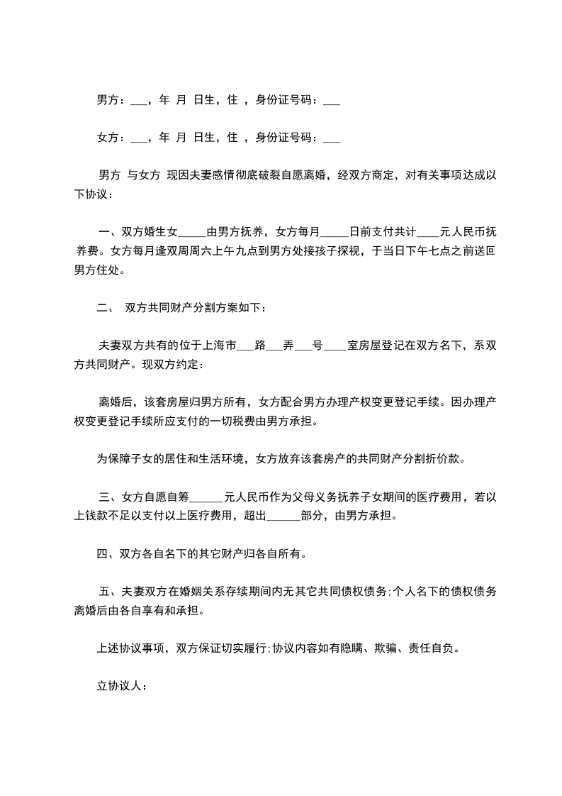
男方:______________,_____族,________年________月________日生,住址_____,身份证号:____________
女方:______________,_____族,________年________月________日生,住址_____,身份证号:____________
协议双方已于
________年________月________日在_____市_____达成离婚协议并登记离婚,现双方协商一致自愿对离婚财产分割问题达成协议如下:
1.登记在男、女双方名下坐落于_____市_____路_____小区_____号_____层_____室的房产,离婚后属于_____方的共有份额归_____方所有。
2.双方在婚姻关系存续期间以上述房产向银行抵押借款所产生未偿债务,离婚后由_____方继续承担清偿责任。
3.本协议生效后,如发生违约,则由违约一方承担相应的经济、法律责任。
男方:_________________
________年________月________日
女方:_________________
________年________月________日
举报
