共1页
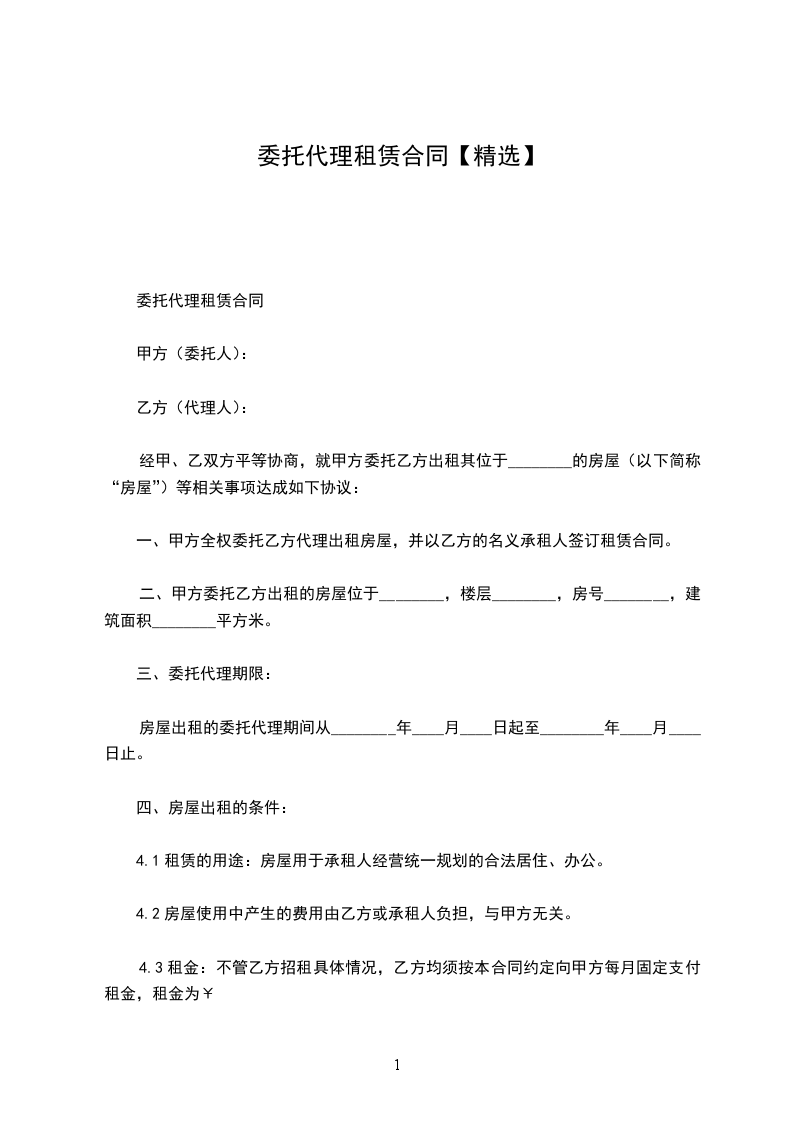
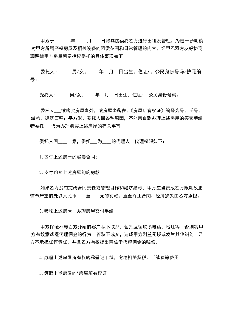
甲方:________
乙方:________
兹位于_______市_______区__________室,房屋出租事宜,今委托_______________________代理出租,当乙方促成该房屋签定租房合同时,甲方应返给乙方月租金_______%作为中介费。甲方不得越过该公司直接与我公司所带客户在 年内签定租赁协议或转借,否则视为乙方代理成功,甲方需赔偿乙方双倍中介费用作为违约金,如果甲方未按规定时间支付乙方代理佣金超过 日,甲方将每日加付其佣金的 %作为滞纳金,超过 个月未付,后果由甲方自行负责。特此为证。为方便出租,甲方留给乙方钥匙_____套/把,双方签字后即时生效。委托期限为年,经甲乙双方签字盖章后,从______年____月____日起至______年____月____日止。
甲方签字乙方
身份证号:经纪人签字:
固定电话:电话:
移动电话:公司电话:
______年____月____日
举报
