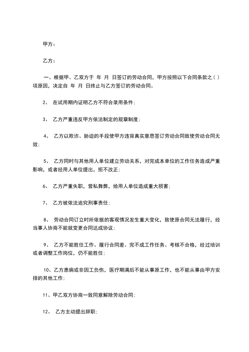
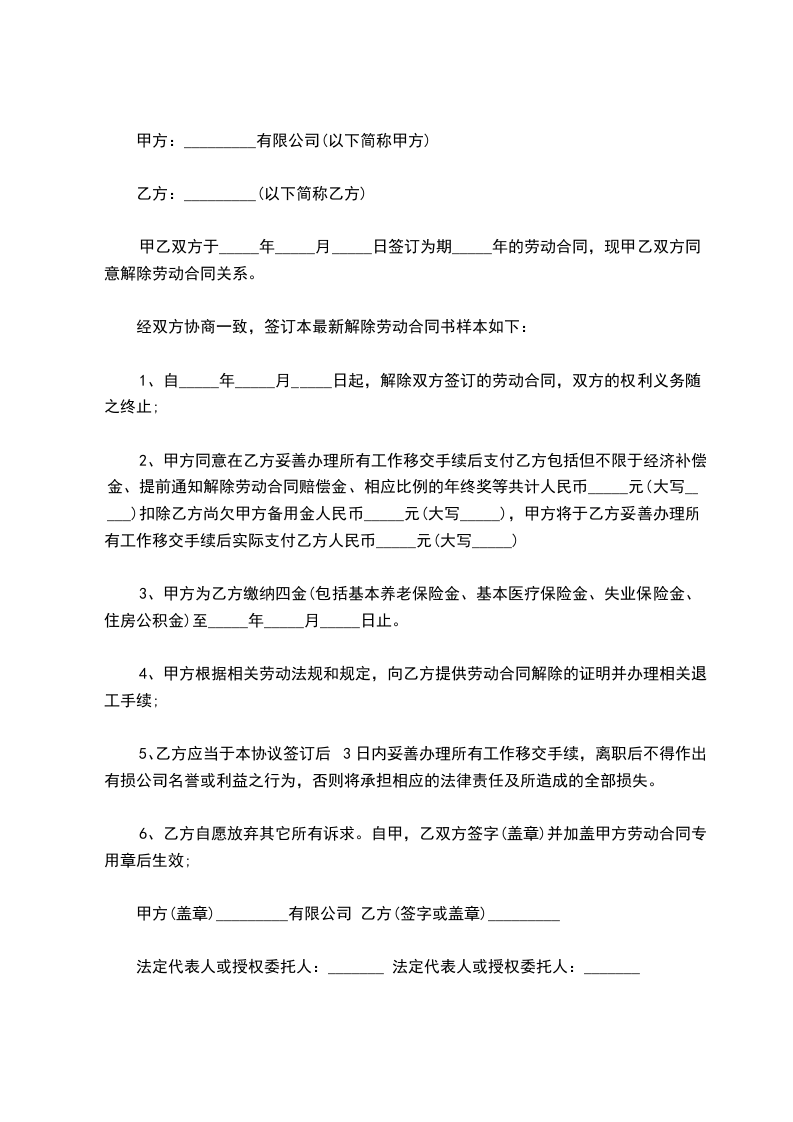
共1页
兹有本单位职工_______________,性别________ ,年龄_______,身份证号_______________ ,
住址________________ 。
劳动合同期限为 ________年 ________月 ________日 至 ________年 ________月 ________日。
因________________________________,根据《劳动法》第 ________条 第________款 第________项规定,本单位解除与该职工的劳动合同。
经双方协商,我单位支付其经济补偿共计________元人民币,工资发至 ________年________月份,特此证明。
员工签名:
(用人单位盖章)_
_______ 年 ________月 ________日
举报
