共4页
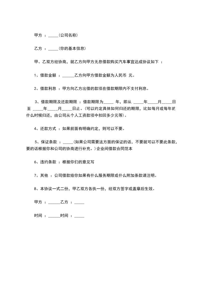
出借人(以下称甲方)_____________________
借款人(以下称乙方)_____________________
1、乙方因生产经营所需,有借款需求;
2、甲方有出借资金的投资需求;
3、甲方同意将资金借给乙方;
4、见证人同意为甲、乙双方的上述借款提供见证及居间服务。
甲、乙双方协商一致,就甲方向乙方出借资金一事签署本合同,以便依照本合同中约定之条款与条件享有权利和履行义务。
在见证人的见证下,甲、乙双方签署本合同内容如下:
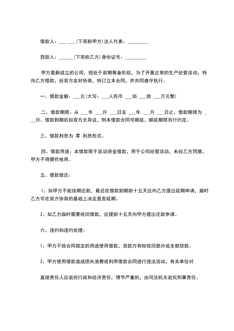
第一章借款金额、期限、利率及还款方式
第一条甲方向乙方提供的借款金额为人民币__________元
第二条双方约定的借款期限为__________个月,从____________________起至____________________止。
第三条鉴于甲、乙方双方就借款事宜未面洽,系经见证人撮合达成借贷交易,为保证资金安全,甲、乙双方一致同意经由见证人账户支付借款并偿还借款本息。
第四条为完成甲方出借款项及乙方偿还本息的划转,见证人在其账户下分别为甲方和乙方开立虚拟帐户。
甲方应在申请投资前将拟出借款项汇入见证人为其开立的虚拟账户,由见证人支付给乙方;乙方应将向甲方偿还的借款本息按照本合同附件约定的时间和金额汇入乙方在见证人处的虚拟账户,由见证人支付给甲方。
第五条本合同签署前,甲方已将上述借款汇入见证人为其开立的虚拟账户,见证人承诺在合同签订日后的三个工作日内将款项汇入乙方银行账户。
第六条借款利率为年利率__________%,以见证人将借款汇入乙方账户之日作为利息起算日期,不足一月的按天计息。
第七条乙方的还款方式为:[A.B.C三者之一].
A:一次性还本付息;
B:每月付息到期一次性还本;
C:等额本息还款。
还款金额及时间参看本合同附件《还款计划表》
第八条乙方应按《还款计划表》约定的时间及金额将应还本息汇入见证人为乙方开立的虚拟账户(还款日期以见证人收到款项的日期为准),见证人应在收到乙方所支付款项后次日内将款项汇入甲方虚拟账户。
第九条甲、乙双方同意本合同项下的借款利息不得在本金中预先扣除。
第十条甲、乙双方同意本合同项下的借款不得提前结清。
第二章甲、乙双方的保证与承诺
第十一条甲方的保证与承诺
(一)甲方保证具有签订和履行本合同所必需的民事权利能力和民事行为能力,有权签订本合同,并能独立承担民事责任;
(二)甲方自愿向乙方提供借款,其在本合同项下的全部意思表示是真实的。
第十二条乙方的保证与承诺
(一)乙方保证具有签订和履行本合同所必需的民事权利能力和民事行为能力,有权签订本合同,并能独立承担民事责任;
(二)乙方自愿向甲方申请借款,其在本合同项下的全部意思表示是真实的;
(三)乙方保证按照《还款计划表》的约定按时足额向甲方归还借款本金并支付利息,上述本金及利息的支付按《还款计划表》的约定支付到见证人为乙方开立的虚拟账户,由见证人转付给甲方;
(四)对甲方或担保公司发出的索偿通知及时予以答复。
(五)乙方借款逾期导致担保公司承担代偿责任后,保证及时向担保公司清偿代偿的本息,并按本合同第十一条的约定向担保公司支付违约金。
第三章借款担保
第十三条就上述借款的偿还,甲、乙双方一致同意由乙方委托的担保公司提供担保,由甲方与担保公司签订担保合同,所需担保费用由乙方负担。
第十四条如乙方未按本合同及其附件《还款计划表》的约定按期向甲方偿付借款本息,担保公司向甲方代偿后,自动获得对乙方的债权,有权向乙方追偿,乙方应向担保公司清偿担保公司代偿的本息及代偿所花费费用,并按本合同的约定支付违约金。
第四章违约事项
第十五条在本合同有效期内,任何一方未履行本合同项下的任何义务,均构成违约,应按法律规定及本合同的约定对守约方承担违约责任。
(一)若乙方未按本合同及其附件《还款计划表》的约定按期向甲方偿付借款本息,逾期期间除按本合同约定计算利息外,每迟延一天,还应另按应付金额的______向甲方支付违约金。
担保公司替乙方向甲方代偿借款本息后,上述利息及违约金乙方应向担保公司支付,直至乙方向担保公司偿付清担保公司代偿的全部本息、违约金及其它应付费用。
第五章其他事项
第十六条鉴于本合同项下的借款及偿还本息经由见证人转付,甲、乙双方在此约定,本合同的履行地为见证人所在地。
第十七条本合同项下的任何争议,应由双方友好协商解决,若协商不成,双方在合同履行地既见证人所在地的人民法院提起诉讼。
第十八条本合同经各方通过电子合同签署系统签署后生效。
甲方:____________
日期:____________
乙方:____________
日期:____________
举报
