共2页
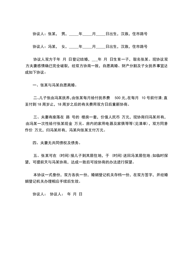
协议人:张某, 男,_____年_____月_____日出生,汉族,住市路号
协议人:冯某, 女,_____年_____月_____日出生,汉族,住市路号
协议人双方于年 月 日登记结婚,___年 月 日生育一子,取名张某。现协议双方夫妻感情确已完全破裂,经双方协商一致,自愿离婚、财产分割及子女抚养事宜达成如下协议:
一、张某与冯某自愿离婚。
二、儿子张由冯某抚养,由张某每月给付抚养费500元,在每月10号前付清;直至付到18周岁止,18周岁之后的有关费用双方日后重新协商。
三、夫妻有座落在 路 号的 楼房一套,价值人民币 万元,现协商归冯某所有,由冯某一次性给付张某现金 万元。房内的家用电器及家俱等等(见清单),双方同意作价 万元,归冯某所有,冯某向张某支付万元。
四、夫妻无共同债权及债务。
五、张某可在 (时间)接儿子到其居住地,于 (时间)送回冯某居住地;如临时探望,可提前天与冯某协商,达成一致后可按协商的办法进行探望。
本协议一式叁份,双方各执一份,婚姻登记机关存档一份,在双方签字,并经婚姻登记机关办理相应手续后生效。
协议人: 协议人: 年 月 日
举报
