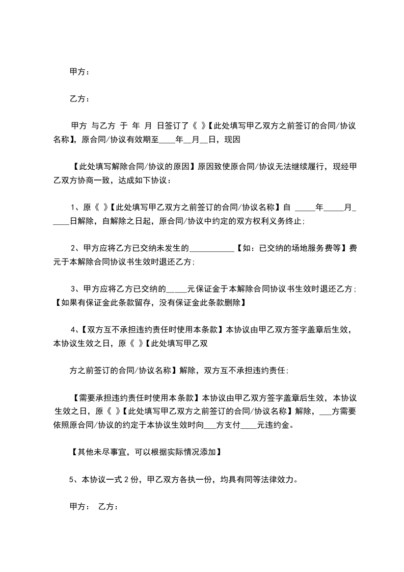
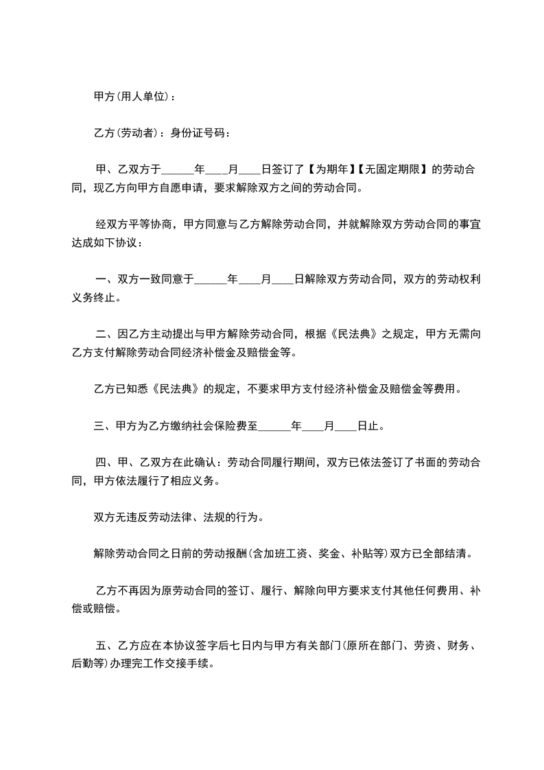
共2页
甲方:_________________公司
乙方:_________________
甲、乙双方就劳动关系终止达成如下协议:
一、原劳动合同自_____年_____月_____日起至_____年_____月_____日止。
二、甲、乙双方同意,自_____年_____月_____日起终止劳动关系。
三、甲、乙双方同意终止合同补偿金为_____个月工资(按当事人上年度月年均工资计算)合计(小写:_________________元)。
四、本协议自签字日起生效。
五、本协议一式三份,甲、乙、市社保局各执一份。
甲方:_________________公司
乙方签字:_________________
(盖章)甲方代表签字:_________________
________年____月____日
________年____月____日
举报
