共6页
为促进员工的积极主动性,有效提高员工及公司的整体业绩。
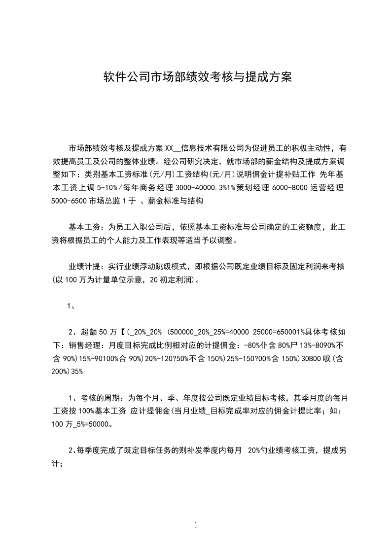
经公司研究决定,就市场部的薪金结构及提成方案调整如下:
一、薪金标准与结构
(一)基本工资:为员工入职公司后,依照基本工资标准与公司确定的工资额度,此工资将根据员工的个人能力及工作表现等适当予以调整。
(二)业绩考核工资:即根据公司既定业绩目标来考核,占基本工资的( )%,此工资为浮动工资,将根据员工每季度完成既定目标的情况而发放。
具体考核如下:
1、考核的周期:为每个季度按公司既定业绩目标考核,其季度内的每月工资按( )%的基本工资+10%的绩效工资发放。
2、每季度完成了既定目标任务的则补发季度内每月20%的业绩考核工资,提成另计;
3、每季度未完成或完成额不足既定目标任务的,则以已完成的目标任务与既定目标任务的比率作为参考,( )%的业绩考核工资则按此比率相应发放。
(例如:本季度既定业绩目标为( )万,实际完成了( )万,即已完成业绩占既定目标任务的( )%,则发放的业绩考核工资为( )%中的( )%,提成另计。)
4、每季度超额完成既定目标任务的,除全额发放业绩考核工资外,业绩提成标准按全额享有更高的提成比例。
(三)、绩效考核工资:对每个员工的平时工作表现、工作态度等的综合考评(具体考核要求详见《绩效考核办法》)。
1、市场部员工的考核:每月月底由部门经理(主管)依据考核表内容对部门员工进行考核,考核结果按绩效工资比率计算实得绩效工资。
(详见绩效考核表格及计算方法)
2、市场部经理(主管)的考核由市场总监予以考核,考核结果按绩效工资比率计算实得绩效工资。
(详见绩效考核表)
二、业绩提成方案
(一)提成方式:每笔业务均以实收款(扣除税金佣金采购费市场开拓费技术开发实施费外)核算提成,提成标准以每季度公司制订的目标任务额完成情况计提,说明如下:
1、每季度完成的业绩小于或等于既定业绩目标的,则按产品实收款的( )%计发提成。
2、每季度超额完成公司既定业绩目标的,则按产品实际销售额的( )%计发提成。
3、民营客户市场经理(主管)除按上述标准享有自身业绩目标提成外,还可享有部门员工业绩( )%的提成。
4、年度超额完成部门既定业绩目标的,超额部份则按( )%计发提成给部门,由部门经理(主管)予以分配。
(二)、奖罚机制
1、连续两个季度完成或超额完成既定目标任务的,基本工资总额上调( )%,封顶工资不超过( )元月。并视工作表现与能力享有晋升机会,享有晋升后职位工资或补贴。
2、若季度销售额为零者,将视工作表现予以调岗调职或辞退。
3、政府客户市场及民营客户市场经理(主管)除按上述标准予以奖罚外,所带的团队中员工未完成既定目标的,则按以下标准扣罚部门经理(主管):
第一季度未完成1人则经理(主管)工资扣( )元,( )人( )元,依次类推?第二季度未完成( )人则经理(主管)工资扣( )元,( )人( )元,依次类推
民营客户市场连续两个季度部门业绩为零,则予以部门经理(主管)降职降薪。
政府客户市场经理(主管)所带的团队连续两个季度业绩为零,则予以部门经理(主管)降职降薪。
五、产品宣传方式
1、公司为提高产品的知名度,配合市场部的销售模式,协助员工提高销售业绩,将有计划的在相关媒介投放广告或印刷产品宣传资料等进行宣传。
2、市场部人员也可根据所负责产品的市场需要向公司提出针对性的广告宣传支持或其他宣传方式,以提高产品的促销力度。
以上方案自_____年_____月_____日开始实施,公司有权对以上方案进行修改和调整。
年月公布
总经理签发:
附件一
《绩效考核办法》
一、绩效考核形式:
1、考核分为试用(转正)考核、月度考核、季度考核、年度考核及专项考核。
公司将视市场需求选择考核形式。
2、自我评定和总结。
3、部门考核,每月5日前由部门经理(主管)及人力资源部依据考核表内容对部门员工进行考核,考核结果按绩效工资比率计算实得绩效工资。
(详见绩效考核表格)。
4、市场部经理(主管)的考核由市场总监予以考核,考核结果按绩效工资比率计算实得绩效工资。
(详见绩效考核表)二、考核的依据
1、绩效考核表内所列内容;
2、查询记录,对部门员工每天业务工作登记表、出勤情况进行监督;
3、书面报告。
市场部各员工所提供的工作总结、计划报告。
三、考核工资计算方法考核评定结果为优秀(80-100分)、良(70-79分)、及格(60-69分)、不及格(60分以下)四个类别,考核结果与员工当月基本工资挂钩。
1、考评分为优者,全额发放( )%的绩效考核工资;
2、考评分为良者,只发放( )%的绩效考核工资的( )%;
3、考评分及格者,只发放( )%的绩效考核工资的( )%;
4、考评分为不及格者,全额扣罚( )%的绩效考核工资。
四、考核结果
1、考核结果向员工本人公开,并留存于员工档案。
2、考核结果所具有的效力:?决定员工职位或薪酬升降的依据。
市场部人员每月绩效工资与考核结果挂钩。
决定对员工的奖惩、解聘、续约和晋升。
3、员工的年度考核以月度考核为基础,直接由上级给出综合判断,综合判断结果将与员工的年底奖金挂钩。
4、年度考核结果为较差的,予以调整岗位和薪酬或解聘。
5、月度、年度考核时凡有下列情况之一者,其考核得不到优秀:
1)、请假合计天数超过人事规定的请假天数者;
2)、有旷工记录者;
3)、本年度受过警告以上处分者。
6、连续三个月考核结果为差者,将视工作表现予以调岗调职或辞退。
附件二市场部经理(主管)级绩效考核表
(考核对象:主管、经理(含)以上级管理人员)
岗位名称:
姓名:
考核月份:
总得分:
考核对象:
岗位名称:
姓名:
考核月份:
总得分:
举报
