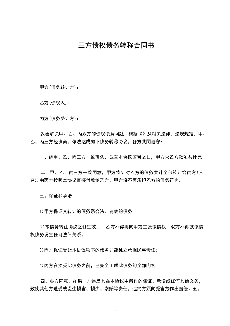
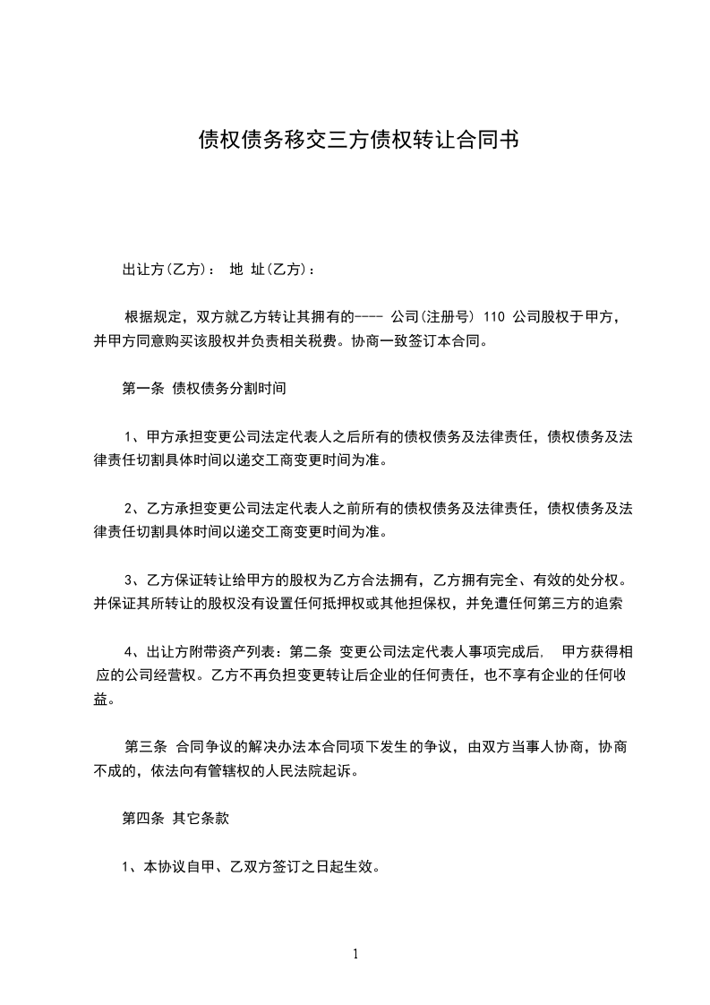
共3页
债务转让协议合同编号:年字第号
债务受让人(以下称甲方):
住所(地址):
法定代表人:
贷款人(以下称乙方):
住所(地址):
法定代表人:
债务转移方(以下称丙方):
住所(地址):
法定代表人:
签订时间:_____年_____月_____日
签订地点:
为妥善解决乙、丙双方的债权债务问题,甲、乙、丙三方经协商,依法达成如下债务转移协议:
一、三方同意将乙、丙双方于_____年_____月_____日订立的编号为的借款合同(以下称借款合同)确定的丙方对乙方的债务转移给甲方承担。
二、本协议转移的债务包括借款合同中丙方未履行的全部债务。
三、甲方承诺:
(一)根据借款合同及其附件甲方已确知丙方在借款合同项下对乙方的所有债务,并自愿接受丙方在借款合同项下的全部权利和义务,甲方成为借款合同的借款人。
(二)在本协议生效前办妥担保合同重新确认手续或提供乙方认可的新的担保以及保险等需要变更的其他事项。
(三)甲方与丙方或任何第三方的其他任何协议或债权债务均与本协议无关.本协议生效后,甲方不应以其与丙方之间、与任何第三方之间的任何其他协议或债权债务的无效、撤销或解除为由,拒绝履行本协议。
(四)甲方不得以丙方的任何过错为由,拒绝履行本协议约定的义务。
四、本协议生效后,乙方不再向丙方主张借款合同项下的债权。
五、如本协议无效或被撤销,则丙方仍继续按借款合同及其附件履行义务。
六、因履行本协议发生的一切诉讼,均由乙方住所地人民法院管辖。
七、本协议经甲、乙、丙三方加盖公章并由三方法定代表人或由法定代表人授权的代理人签字后生效。
八、本协议未尽事宜,遵照国家有关法律、法规和规章办理。
九、本协议一式三份,甲、乙、丙三方各执一份。
十、本协议附件:
(一)甲方贷款证复印件
(二)甲方经工商行政管理局年检的营业执照复印件
(三)甲方授权代理人委托书
(四)借款合同
(五)担保合同(年字第号)
(六)
债务受让人:(公章)
法定代表人(或授权代理人):(签字)
贷款人:(公章)
法定代表人(或授权代理人):(签字)
债务转移方:(公章)
法定代表人(或授权代理人):(签字)
举报
