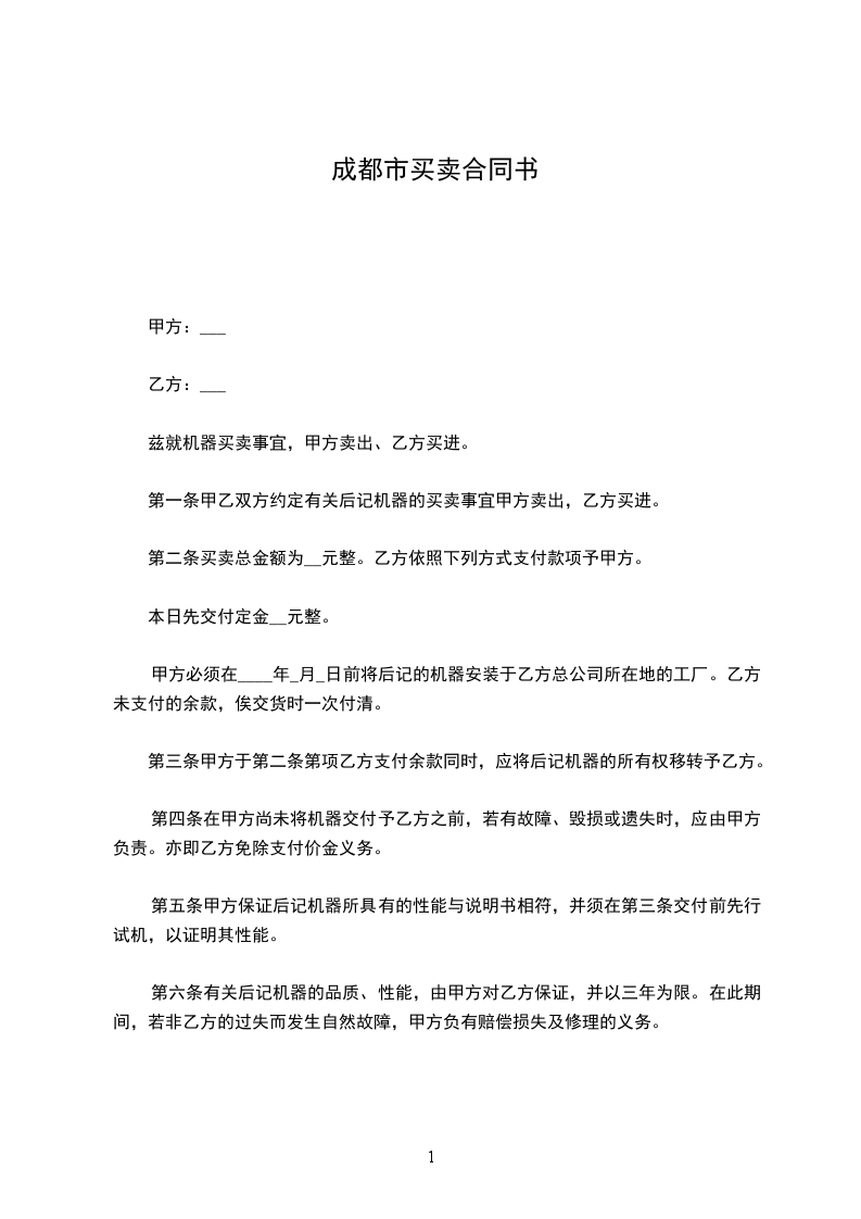
共2页
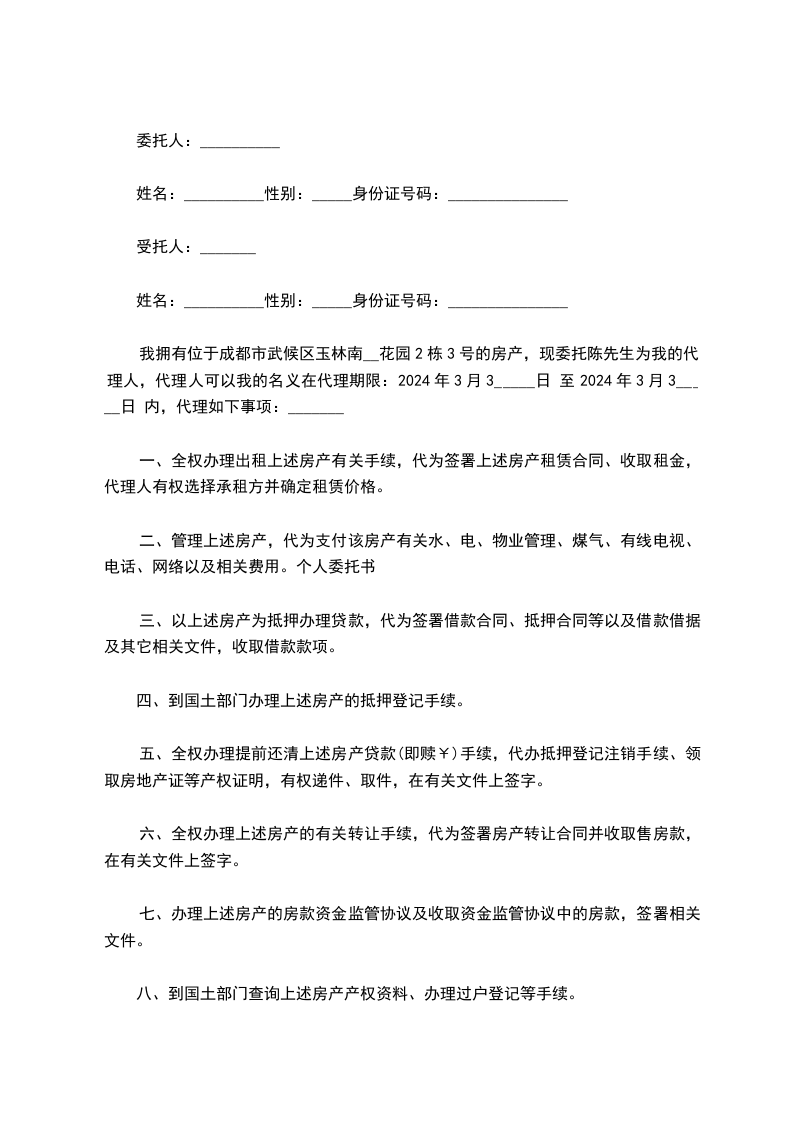
委托人:XXX 性别:男 出生于 年 月 日
现住址:XX市XXX区XXX路XXX弄XXX号XXX室
身份证号码:XXXXXXXXXXXXXXX
受托人:XXX 性别:男 出生于 年 月 日
现住址:XX省XXX县XXX栋XXX单元XXX号
身份证号码: XXXXXXXXXXXXXXX
本人XXXXX购买成都市华盛事业蜀都花园项目开发有限公司所售房屋XXXXX号房,因委托人在外地上班,无法亲自办理相关事宜,特委托王XXXXX为代理人,代为办理如下事宜:
一 办理该房屋的领取钥匙, 实测面积核算验收,办理产权事务(领取产权证),房屋日常管理,房屋装修等事宜。
二 支付领取委托事项有关费用
三 该房屋买卖一切事宜
委托期限:XX年XX月XX日至XX年XX月XX日
受托人有转委托权
受托人在代理权限内签署的一切文件我均予以承认
委托人:
年 月 日
举报
