共3页
彩礼退款协议是因特定原因解除婚约或婚姻关系时,就彩礼退还事宜所达成的书面约定。它明确双方权利义务,规定退款金额、方式、时间等关键内容,保障双方合法权益,避免日后因彩礼退还产生纠纷,为妥善解决彩礼问题提供清晰指引。
篇1彩礼退款协议
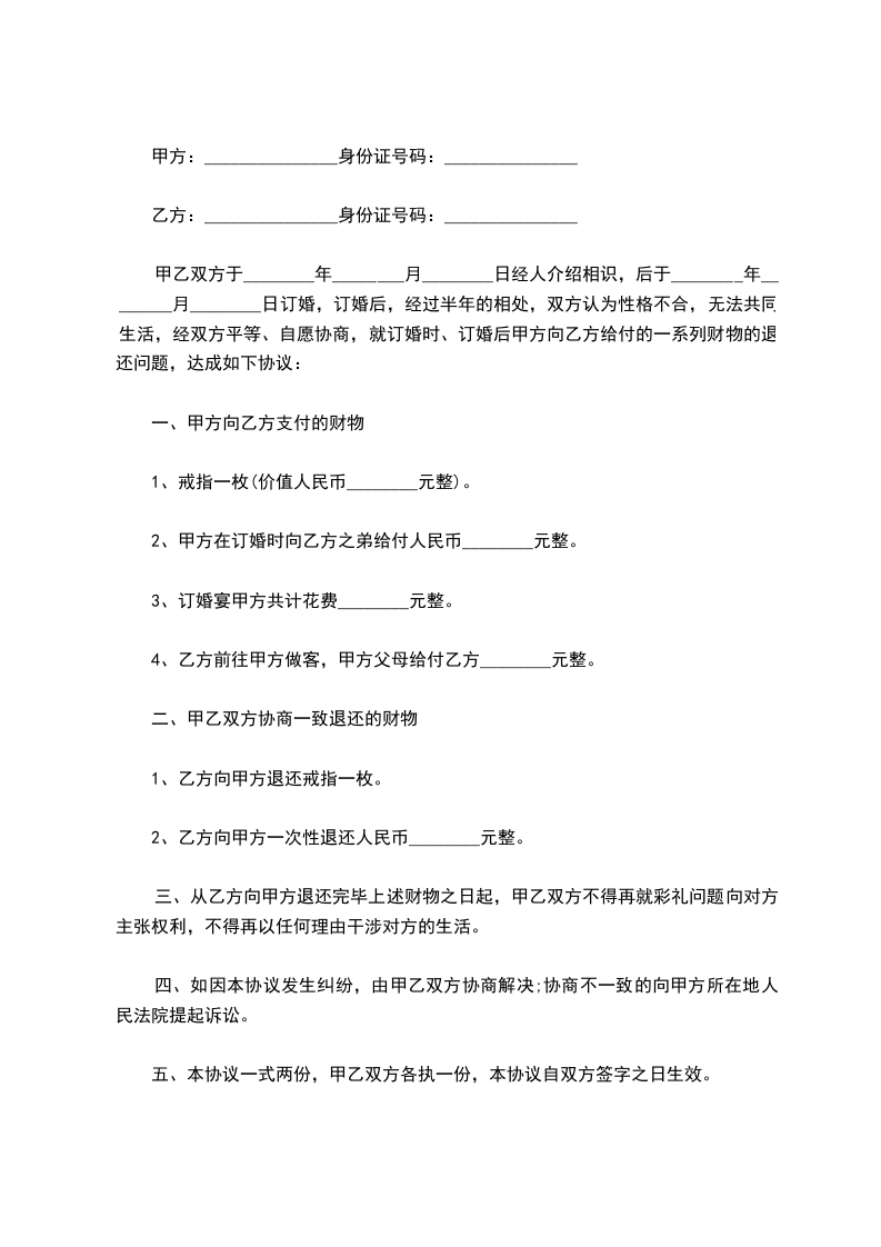
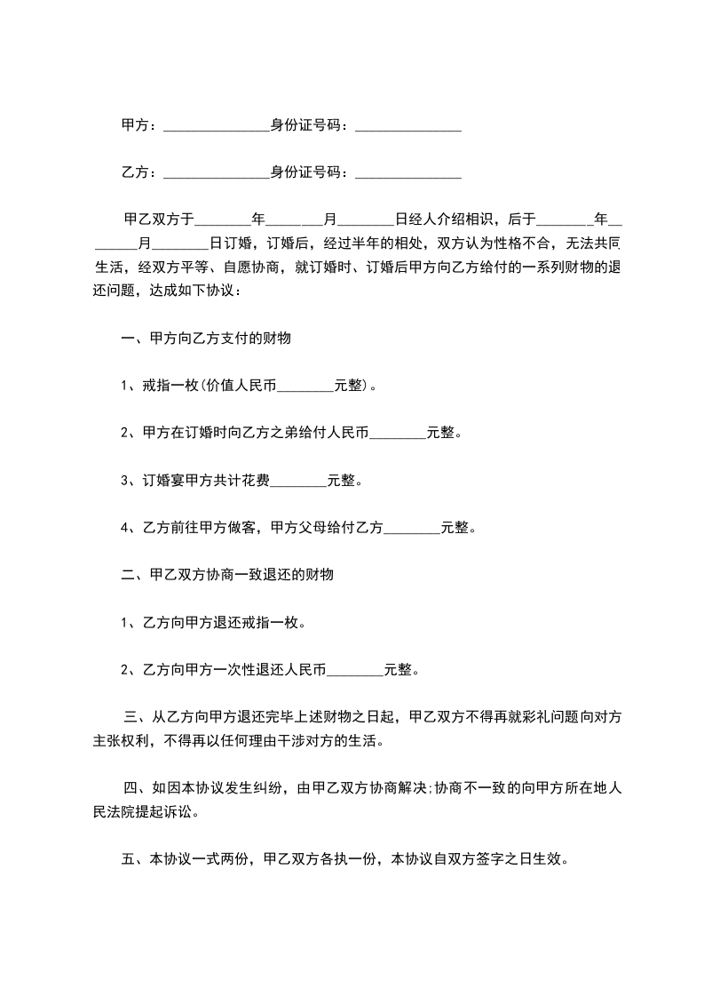
甲方(男方):
姓名:______
身份证号:______
地址:______
联系电话:______
乙方(女方):
姓名:______
身份证号:______
地址:______
联系电话:______
鉴于甲乙双方曾就婚姻相关事宜涉及彩礼给付,现双方经友好协商,就彩礼退款事宜达成如下协议:
一、彩礼明细及金额
1. 甲方于[彩礼给付时间]向乙方给付彩礼,彩礼明细及金额如下:
- [具体彩礼物品 1],价值:______元;
- [具体彩礼物品 2],价值:______元;
- ……
- 现金彩礼:______元。
- 以上彩礼共计:人民币______元整(大写:______元整)。
二、退款方式及时间
1. 乙方应于本协议签订之日起[X]个工作日内,将上述彩礼款项一次性退还至甲方指定的银行账户:
开户银行:______
账户名称:______
账号:______
2. 若乙方未能按照上述约定时间足额退款,每逾期一日,应按照未退款金额的[X%]向甲方支付违约金。
三、双方权利与义务
1. 甲方权利与义务
- 有权要求乙方按照本协议约定按时足额退还彩礼。
- 应向乙方提供真实有效的身份信息及收款账户信息。
- 保证在协议履行过程中,不向乙方提出不合理要求或干扰乙方正常生活。
2. 乙方权利与义务
- 有权要求甲方提供必要的协助,以便完成彩礼退款手续。
- 应按照本协议约定及时退还彩礼,不得故意拖延或拒绝。
- 退还彩礼时,应确保所退款项的来源合法,不存在任何争议或纠纷。
四、保密条款
双方承诺,对于在本协议签订及履行过程中所知悉的对方个人信息、彩礼相关情况及本协议内容等予以保密,未经对方书面同意,不得向任何第三方披露。
五、争议解决
如双方在本协议履行过程中发生争议,应首先友好协商解决;协商不成的,任何一方均有权向有管辖权的人民法院提起诉讼。
六、其他条款
1. 本协议自双方签字(或盖章)之日起生效,一式两份,甲乙双方各执一份,具有同等法律效力。
2. 本协议未尽事宜,可由双方另行签订补充协议,补充协议与本协议具有同等法律效力。
甲方(签字/盖章):______
签订日期:______年____月____日
乙方(签字/盖章):______
签订日期:______年____月____日
篇2彩礼退款协议
甲方(男方):
姓名:__________________
身份证号:__________________
联系地址:__________________
联系电话:__________________
乙方(女方):
姓名:__________________
身份证号:__________________
联系地址:__________________
联系电话:__________________
鉴于甲乙双方曾存在婚约关系,现因[具体原因],双方就彩礼退款事宜经友好协商,达成如下协议:
一、彩礼明细及金额
1. 甲方于[给付彩礼时间区间]向乙方给付彩礼,具体明细及金额如下:
- [详细列举彩礼的各项内容及对应金额,如现金彩礼[X]元、首饰(注明首饰名称及价值)、房产(如有,写明房产信息及价值)等]
- 彩礼总金额共计人民币[大写金额]元整(小写:¥[X]元)。
二、退款方式及时间
1. 乙方同意按照以下方式向甲方退还彩礼:
- [详细说明退款方式,如分期退款:在本协议签订后的[X]个工作日内,乙方向甲方退还彩礼人民币[X]元整;在[具体时间节点 1]前,退还人民币[X]元整;在[具体时间节点 2]前,退还剩余彩礼人民币[X]元整。一次性退款:乙方应在本协议签订后的[X]个工作日内,将全部彩礼人民币[大写金额]元整(小写:¥[X]元)一次性支付至甲方指定的银行账户[开户行名称、账号]。]
2. 如乙方未按照上述约定时间退款,每逾期一日,应按照未退款金额的[X%]向甲方支付违约金。
三、双方权利与义务
1. 甲方权利义务
- 有权要求乙方按照本协议约定按时足额退还彩礼。
- 应向乙方提供真实有效的身份信息及收款账户信息。
- 在收到乙方退还的彩礼后,向乙方出具收款凭证。
2. 乙方权利义务
- 有权要求甲方配合办理与彩礼退还相关的手续(如有)。
- 按照本协议约定的方式和时间向甲方退还彩礼。
- 对彩礼退还事宜予以保密,不得向任何第三方泄露本协议内容及彩礼退还情况(法律法规另有规定的除外)。
四、争议解决
如双方在本协议履行过程中发生争议,应首先通过友好协商解决;协商不成的,任何一方均有权向有管辖权的人民法院提起诉讼。
五、其他条款
1. 本协议自双方签字(或盖章)之日起生效,一式两份,甲乙双方各执一份,具有同等法律效力。
2. 本协议未尽事宜,可由双方另行签订补充协议,补充协议与本协议具有同等法律效力。
甲方(签字/盖章):__________________
日期:______年____月____日
乙方(签字/盖章):__________________
日期:______年____月____日
篇3彩礼退款协议
甲方:
姓名:______
身份证号:______
联系地址:______
联系电话:______
乙方:
姓名:______
身份证号:______
联系地址:______
联系电话:______
鉴于甲乙双方曾存在婚约关系,现双方就彩礼退还事宜,经友好协商,达成如下协议:
一、彩礼明细及退还情况
1. 甲方于[彩礼给付时间]向乙方支付彩礼共计人民币______元,具体明细如下:
- [彩礼项目 1]:金额______元;
- [彩礼项目 2]:金额______元;
- ……
2. 乙方同意向甲方退还彩礼,退还方式及时间如下:
- 方式:______(如现金支付、银行转账等)
- 时间:
- 第一期:于本协议签订之日起[X]个工作日内,退还人民币______元;
- 第二期:于[具体日期 1]前,退还人民币______元;
- 第三期:于[具体日期 2]前,退还剩余彩礼人民币______元。
二、双方权利与义务
1. 甲方权利与义务
- 有权要求乙方按照本协议约定按时足额退还彩礼。
- 应向乙方提供真实有效的身份信息及收款账户信息。
- 在收到乙方退还彩礼后,向乙方出具收款凭证。
2. 乙方权利与义务
- 有权要求甲方提供真实有效的身份信息及收款账户信息。
- 按照本协议约定的方式和时间,向甲方退还彩礼。
- 如因乙方原因导致未能按时足额退还彩礼,应承担相应的违约责任。
三、违约责任
1. 若甲方未按照本协议约定向乙方提供真实有效的身份信息及收款账户信息,导致乙方无法按时退还彩礼,乙方不承担任何责任,且退还彩礼的期限相应顺延。
2. 若乙方未按照本协议约定的时间和金额向甲方退还彩礼,每逾期一日,应按照未退还金额的[X%]向甲方支付违约金。逾期超过[X]日的,甲方有权要求乙方一次性退还全部未退还的彩礼,并按照彩礼总额的[X%]支付违约金。
3. 如因一方违约给对方造成其他损失的,违约方应承担相应的赔偿责任。
四、争议解决
如双方在本协议履行过程中发生争议,应首先友好协商解决;协商不成的,任何一方均有权向有管辖权的人民法院提起诉讼。
五、其他条款
1. 本协议自双方签字(或盖章)之日起生效,一式两份,甲乙双方各执一份,具有同等法律效力。
2. 本协议未尽事宜,可由双方另行签订补充协议,补充协议与本协议具有同等法律效力。
甲方(签字/盖章):______
签订日期:______
乙方(签字/盖章):______
签订日期:______
篇4彩礼退款协议
甲方:
姓名:__________
身份证号:__________
联系地址:__________
联系电话:__________
乙方:
姓名:__________
身份证号:__________
联系地址:__________
联系电话:__________
鉴于甲乙双方曾存在婚约关系,现双方就彩礼退还事宜,经友好协商,达成如下协议:
一、彩礼明细及已支付情况
1. 甲方于[具体日期 1]向乙方支付彩礼现金人民币______元整(大写:______元整)。
2. 甲方于[具体日期 2]为乙方购买了价值人民币______元整(大写:______元整)的[具体物品名称]作为彩礼。
3. 甲方于[具体日期 3]通过银行转账方式向乙方支付彩礼人民币______元整(大写:______元整),转账凭证号为:______。
二、退款原因
双方因[详细说明导致婚约解除及需要退还彩礼的原因],致使婚约关系无法继续维持,经双方协商一致,决定解除婚约,并就彩礼退还事宜达成协议。
三、退款方式及时间
1. 乙方同意在本协议签订后的[X]个工作日内,向甲方退还彩礼现金人民币______元整(大写:______元整)。退款方式为:通过银行转账至甲方指定银行账户,账户信息如下:
开户银行:______
账户名称:______
账号:______
2. 对于价值人民币______元整(大写:______元整)的[具体物品名称],乙方应在本协议签订后的[X]个工作日内返还给甲方;如该物品已损坏或无法返还,则乙方应按照该物品购买时的价格向甲方进行赔偿,赔偿款支付方式同上。
3. 对于甲方于[具体日期 3]通过银行转账支付的彩礼人民币______元整(大写:______元整),乙方应在本协议签订后的[X]个工作日内全额退还至甲方上述指定银行账户。
四、双方权利与义务
1. 甲方权利义务
- 有权要求乙方按照本协议约定按时足额退还彩礼。
- 应向乙方提供真实有效的身份信息及收款账户信息。
- 保证所提供的彩礼相关信息真实、准确、完整。
2. 乙方权利义务
- 有权要求甲方提供必要的协助,以便完成彩礼退还手续。
- 按照本协议约定的方式和时间及时退还彩礼。
- 对收到的彩礼应妥善保管,如因乙方保管不善导致彩礼丢失、损坏等情况,乙方应承担相应的赔偿责任。
五、违约责任
1. 若甲方未按照本协议约定向乙方提供真实有效的信息,导致彩礼退还出现延误或其他问题,甲方应承担相应的责任。
2. 若乙方未按照本协议约定的时间和方式退还彩礼,每逾期一日,应按照未退还金额的[X%]向甲方支付违约金。逾期超过[X]日的,甲方有权通过法律途径追究乙方的违约责任,并要求乙方支付本协议约定的全部彩礼及违约金。
3. 如因一方违约给对方造成其他损失的,违约方应承担相应的赔偿责任。
六、争议解决
如双方在本协议履行过程中发生争议,应首先通过友好协商解决;协商不成的,任何一方均有权向有管辖权的人民法院提起诉讼。
七、其他条款
1. 本协议自双方签字(或盖章)之日起生效,一式两份,甲乙双方各执一份,具有同等法律效力。
2. 本协议未尽事宜,可由双方另行签订补充协议,补充协议与本协议具有同等法律效力。
甲方(签字/盖章):__________
签订日期:______年____月____日
乙方(签字/盖章):__________
签订日期:______年____月____日
篇5彩礼退款协议
甲方(男方):
姓名:__________
身份证号:__________
地址:__________
联系方式:__________
乙方(女方):
姓名:__________
身份证号:__________
地址:__________
联系方式:__________
鉴于甲乙双方曾就婚姻相关事宜进行商讨,期间甲方给予乙方彩礼,现因[具体原因],双方经友好协商,就彩礼退款事宜达成如下协议:
一、彩礼明细及金额
1. 甲方于[具体日期 1]支付彩礼共计人民币[X]元,其中包含:
- [彩礼项目 1]:金额为人民币[X]元;
- [彩礼项目 2]:金额为人民币[X]元;
- ……
2. 上述彩礼已通过以下方式交付乙方:
- [交付方式 1],交付金额为人民币[X]元;
- [交付方式 2],交付金额为人民币[X]元;
- ……
二、退款金额及方式
1. 双方一致确认,乙方应向甲方退还彩礼共计人民币[X]元。
2. 退款方式为:乙方应于本协议签订之日起[X]个工作日内,将上述款项一次性支付至甲方指定的银行账户。
甲方收款账户信息如下:
开户银行:__________
账户名称:__________
账号:__________
三、双方权利与义务
1. 甲方权利与义务
- 有权要求乙方按照本协议约定按时足额退还彩礼。
- 保证向乙方提供的收款账户信息真实、准确、有效。
- 自收到乙方退款之日起,不得就彩礼事宜再向乙方主张任何权利。
2. 乙方权利与义务
- 有权要求甲方提供必要的协助,以确保退款流程顺利进行。
- 按照本协议约定的时间和方式向甲方退还彩礼。
- 保证所退还彩礼的来源合法,不存在任何争议或纠纷。
四、违约责任
1. 若乙方未按照本协议约定的时间和金额向甲方退还彩礼,每逾期一日,应按照未退还金额的[X%]向甲方支付违约金。逾期超过[X]日的,甲方有权解除本协议,并要求乙方一次性支付全部未退还彩礼及违约金。
2. 若甲方提供的收款账户信息有误,导致乙方无法按时退款,乙方不承担逾期责任,但应及时通知甲方更正账户信息。因甲方未及时更正导致退款延迟的,责任由甲方自行承担。
五、争议解决
如双方在本协议履行过程中发生争议,应首先通过友好协商解决;协商不成的,任何一方均有权向有管辖权的人民法院提起诉讼。
六、其他条款
1. 本协议自双方签字(或盖章)之日起生效,一式两份,甲乙双方各执一份,具有同等法律效力。
2. 本协议未尽事宜,可由双方另行签订补充协议,补充协议与本协议具有同等法律效力。
甲方(签字/盖章):__________
日期:______年____月____日
乙方(签字/盖章):__________
日期:______年____月____日
举报
