共3页
投资金融合同是金融领域的重要文件。它明确了投资者与金融机构等主体间的权利义务。涵盖投资金额、收益方式、风险承担等关键内容,为投资活动构建规范框架,保障各方利益,是金融投资交易得以有序进行的重要基石。
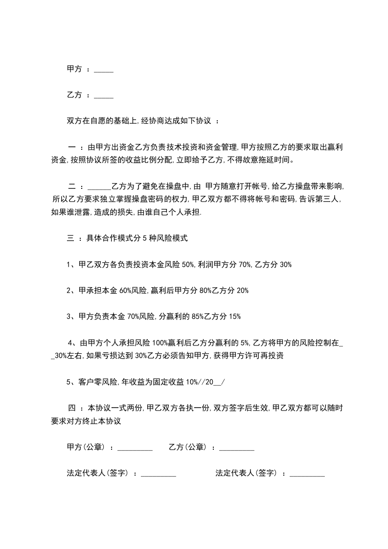
篇1投资金融合同
甲方(投资方):
姓名/名称:____________________
身份证号码/统一社会信用代码:____________________
联系方式:____________________
地址:____________________
乙方(融资方):
姓名/名称:____________________
身份证号码/统一社会信用代码:____________________
联系方式:____________________
地址:____________________
鉴于甲方具有投资能力和意愿,乙方具有融资需求,双方经友好协商,依据《中华人民共和国民法典》及相关法律法规的规定,就甲方对乙方进行投资事宜达成如下协议:
一、投资金额及方式
1. 甲方同意向乙方投资人民币______元(大写______元整)。
2. 投资方式为[具体投资方式,如股权投资、债权投资等]。
二、投资期限
投资期限自______年______月______日起至______年______月______日止。
三、双方权利与义务
(一)甲方权利与义务
1. 权利
- 有权了解乙方的经营状况、财务状况等相关信息。
- 根据本合同约定,享有投资收益及相关权益。
2. 义务
- 按照本合同约定的时间和方式,足额向乙方支付投资款。
- 尊重乙方的经营自主权,不得干涉乙方正常的经营活动。
(二)乙方权利与义务
1. 权利
- 有权按照本合同约定使用甲方的投资款。
- 按照本合同约定向甲方支付投资收益。
2. 义务
- 向甲方如实披露与投资事项相关的信息,包括但不限于经营状况、财务状况、重大合同等。
- 按照本合同约定的用途使用投资款,不得挪作他用。
- 按照本合同约定的时间和方式,向甲方支付投资收益及返还投资本金。
四、投资收益及支付方式
1. 双方约定,投资收益为[具体收益计算方式,如固定利率、按比例分红等]。
2. 乙方应在[具体支付时间],按照[具体支付方式,如现金支付、银行转账等]向甲方支付投资收益。
五、投资本金返还
投资期限届满后,乙方应在[具体返还时间],按照[具体返还方式,如现金支付、银行转账等]向甲方返还投资本金。
六、违约责任
1. 若甲方未按照本合同约定支付投资款,每逾期一日,应按照未支付金额的______%向乙方支付违约金。逾期超过______日的,乙方有权解除本合同,并要求甲方按照本合同投资金额的______%支付违约金。
2. 若乙方未按照本合同约定使用投资款、支付投资收益或返还投资本金,每逾期一日,应按照未履行金额的______%向甲方支付违约金。逾期超过______日的,甲方有权解除本合同,并要求乙方按照本合同投资金额的______%支付违约金。
3. 如一方违反本合同其他条款约定,应赔偿对方因此遭受的全部损失。
七、保密条款
双方应对本合同的内容及履行过程中知悉的对方商业秘密、技术秘密等予以保密,未经对方书面同意,不得向任何第三方披露或使用。
八、争议解决
本合同在履行过程中如发生争议,双方应首先友好协商解决;协商不成的,任何一方均有权向有管辖权的人民法院提起诉讼。
九、其他条款
1. 本合同自双方签字(或盖章)之日起生效。
2. 本合同一式两份,甲乙双方各执一份,具有同等法律效力。
甲方(签字/盖章):____________________
日期:______年______月______日
乙方(签字/盖章):____________________
日期:______年______月______日
篇2投资金融合同
甲方(投资方):
姓名/名称:____________________
身份证号码/统一社会信用代码:____________________
地址:____________________
联系方式:____________________
乙方(融资方):
姓名/名称:____________________
身份证号码/统一社会信用代码:____________________
地址:____________________
联系方式:____________________
鉴于甲方有意对乙方进行投资,双方经友好协商,依据《中华人民共和国民法典》等相关法律法规,达成如下协议:
一、投资金额及方式
1. 甲方同意向乙方投资人民币______元(大写______元整)。
2. 投资方式为:[具体投资方式,如股权投资、债权投资等]。
二、投资期限
投资期限自本合同生效之日起______年,自______年______月______日至______年______月______日止。
三、投资回报
1. 若乙方按照本合同约定使用投资款项并实现预期经营目标,甲方有权按照以下方式获得投资回报:
[详细说明投资回报的计算方式、支付时间及金额等]
2. 乙方应按照本合同约定按时足额向甲方支付投资回报。
四、双方权利与义务
(一)甲方权利与义务
1. 有权了解乙方的经营状况、财务状况及重大决策等信息。
2. 按照本合同约定获得投资回报。
3. 按照本合同约定及时足额向乙方提供投资款项。
4. 对乙方的经营活动提供必要的建议和协助,但不参与乙方的日常经营管理。
(二)乙方权利与义务
1. 有权按照本合同约定使用投资款项。
2. 按照本合同约定向甲方支付投资回报。
3. 向甲方如实提供经营状况、财务状况等信息,定期向甲方报送财务报表等资料。
4. 按照法律法规及本合同约定合法合规使用投资款项,不得擅自改变投资用途。
5. 未经甲方书面同意,不得向第三方转让本合同项下的权利和义务。
五、资金使用与监督
1. 乙方应设立专门账户用于存放投资款项,并按照本合同约定使用资金。
2. 甲方有权对乙方使用投资款项的情况进行监督检查,乙方应予以配合。
六、违约责任
1. 若甲方未按照本合同约定按时足额提供投资款项,应按照未提供金额的______%向乙方支付违约金,并赔偿乙方因此遭受的损失。
2. 若乙方未按照本合同约定按时足额向甲方支付投资回报或擅自改变投资用途,应按照未支付金额或改变用途金额的______%向甲方支付违约金,并返还甲方已提供的投资款项及按照本合同约定应支付给甲方的投资回报,同时赔偿甲方因此遭受的损失。
3. 若一方违反本合同其他条款约定,应承担因此给对方造成的全部损失。
七、合同变更与解除
1. 本合同的任何变更或补充需经双方书面协商一致,并签订书面协议。
2. 在履行本合同过程中,若出现下列情形之一,一方有权解除本合同:
(1)因不可抗力致使本合同无法继续履行的;
(2)一方严重违反本合同约定,经另一方书面通知后在合理期限内仍未改正的;
(3)本合同约定的解除条件成就的。
3. 合同解除后,双方应按照法律法规及本合同约定进行清算,各自承担相应的责任。
八、争议解决
本合同履行过程中如发生争议,双方应首先友好协商解决;协商不成的,任何一方均有权向有管辖权的人民法院提起诉讼。
九、其他条款
1. 本合同自双方签字(或盖章)之日起生效。
2. 本合同一式两份,甲乙双方各执一份,具有同等法律效力。
甲方(签字/盖章):____________________
日期:______年______月______日
乙方(签字/盖章):____________________
日期:______年______月______日
篇3投资金融合同
甲方(投资者):
姓名/名称:____________________
身份证号/统一社会信用代码:____________________
联系方式:____________________
地址:____________________
乙方(金融机构/投资主体):
姓名/名称:____________________
身份证号/统一社会信用代码:____________________
联系方式:____________________
地址:____________________
鉴于甲方有意愿对金融领域进行投资,乙方具备相关金融投资服务能力与资源,双方经友好协商,依据《中华人民共和国民法典》及相关法律法规,就甲方委托乙方进行投资金融事宜达成如下协议:
一、投资金额及方式
1. 甲方同意向乙方投入资金人民币______元(大写______元整),用于[具体投资项目名称]。
2. 投资方式为:[直接投资/间接投资(如有具体说明)]
二、投资期限
投资期限自______年______月______日起至______年______月______日止。
三、双方权利与义务
(一)甲方权利与义务
1. 权利
- 有权了解投资项目的运作情况及收益状况。
- 按照本合同约定获取投资收益。
2. 义务
- 按照约定向乙方足额交付投资资金。
- 配合乙方提供投资所需的相关资料及信息。
(二)乙方权利与义务
1. 权利
- 按照本合同约定收取投资管理费用(如有)。
- 根据市场情况及专业判断,对投资项目进行合理运作与管理。
2. 义务
- 以专业、谨慎、勤勉的态度为甲方管理投资资金,尽最大努力实现投资收益最大化。
- 定期向甲方披露投资项目的运作情况、财务状况等信息。
- 按照合同约定向甲方支付投资收益。
四、投资收益分配
1. 投资收益的计算方式为:[详细说明收益计算方法,如年化收益率、具体收益计算公式等]
2. 收益分配时间及方式:乙方应在[具体时间节点]将投资收益支付至甲方指定账户。支付方式为[银行转账/支票等具体方式]。
五、风险承担
1. 投资金融活动存在风险,甲方应充分认识并自行承担投资可能产生的损失风险。
2. 乙方在投资运作过程中,应尽合理注意义务降低风险,但对于因不可抗力、市场重大波动等不可预见、不可避免的因素导致的投资损失,乙方不承担赔偿责任。
六、保密条款
双方应对在本合同履行过程中知悉的对方商业秘密、投资信息等予以保密,未经对方书面同意,不得向任何第三方披露。
七、违约责任
1. 若甲方未按照合同约定按时足额交付投资资金,应按照未交付金额的______%向乙方支付违约金。
2. 若乙方未按照合同约定履行投资管理义务或未按时支付投资收益,应承担违约责任,向甲方支付违约金人民币______元,并赔偿甲方因此遭受的损失。
3. 如一方违反保密条款,应向对方支付违约金人民币______元,并赔偿对方因此遭受的全部损失。
八、合同变更与解除
1. 本合同的任何变更或补充需经双方书面协商一致,并签订书面协议。
2. 在投资期限内,若出现下列情形之一,一方有权解除本合同:
- 因不可抗力致使合同目的无法实现。
- 一方严重违反本合同约定,经另一方书面通知后在合理期限内仍未改正。
九、争议解决
如双方在本合同履行过程中发生争议,应首先友好协商解决;协商不成的,任何一方均有权向有管辖权的人民法院提起诉讼。
十、其他条款
1. 本合同自双方签字(或盖章)之日起生效,一式两份,甲乙双方各执一份,具有同等法律效力。
2. 本合同未尽事宜,可由双方另行签订补充协议,补充协议与本合同具有同等法律效力。
甲方(签字/盖章):____________________
签订日期:______年______月______日
乙方(签字/盖章):____________________
签订日期:______年______月______日
篇4投资金融合同
甲方(投资者):
姓名:__________________
身份证号码:__________________
联系地址:__________________
联系电话:__________________
乙方(金融机构/投资平台等):
名称:__________________
统一社会信用代码:__________________
法定代表人:__________________
联系地址:__________________
联系电话:__________________
鉴于甲方有意愿进行金融投资,乙方具备相关金融服务资质与能力,双方经友好协商,依据《中华人民共和国民法典》及相关法律法规,就甲方委托乙方进行金融投资事宜达成如下协议:
一、投资金额及方式
1. 甲方同意向乙方投资人民币______元(大写______元整),该投资资金来源合法,为甲方自有资金。
2. 甲方选择的投资方式为[具体投资方式,如股票投资、基金投资、债券投资等]。
二、投资期限
本次投资期限自______年____月____日起至______年____月____日止。投资期限届满前,双方如有继续合作意向,可另行协商并签订补充协议。
三、投资收益与风险承担
1. 投资收益
- 乙方承诺按照专业的投资策略和管理方法,为甲方进行投资操作,努力实现投资收益最大化。投资收益将根据市场情况及投资实际运作情况确定,预计年化收益率为______%(此为预估,不构成对实际收益的承诺)。
- 投资收益的计算方式为:投资收益 = 投资本金×实际年化收益率×投资天数÷365(如为其他计算周期,按照相应规则计算)。
- 投资收益在扣除相关税费及乙方应收取的服务费用后,按照约定方式支付给甲方。具体支付时间和方式为:[详细说明收益支付时间和方式,如每月/每季度/投资期满后______个工作日内等]。
2. 风险承担
- 金融投资具有风险,乙方将尽合理谨慎的义务进行投资管理,但甲方应充分认识到投资风险的存在。投资收益无法保证,可能存在本金损失的风险。
- 因市场波动、政策变化、不可抗力等因素导致投资损失的,由甲方自行承担。乙方不对甲方的投资本金损失承担赔偿责任,但乙方存在故意或重大过失导致甲方损失的除外。
四、甲方权利与义务
1. 权利
- 有权了解投资项目的运作情况,要求乙方定期提供投资报告,报告内容应包括但不限于投资组合、收益情况、风险状况等。
- 在投资期限内,有权根据本合同约定查阅相关投资文件和资料。
- 按照本合同约定获取投资收益。
2. 义务
- 按照本合同约定向乙方足额缴纳投资资金,并确保投资资金来源合法。
- 配合乙方提供投资所需的相关资料和信息,如实告知自身财务状况、投资经验、风险承受能力等情况。
- 接受乙方的投资管理和风险提示,不得干涉乙方的正常投资操作。
五、乙方权利与义务
1. 权利
- 按照本合同约定收取投资服务费用,服务费用标准为[具体收费标准,如投资本金的______%等]。
- 根据市场情况和投资策略,自主决定投资操作,但应符合法律法规及本合同约定。
- 有权要求甲方按照合同约定履行义务,配合提供相关资料和信息。
2. 义务
- 具备从事金融投资服务的合法资质和专业能力,遵守法律法规及行业规范,诚信、谨慎、勤勉地为甲方提供投资服务。
- 按照约定的投资方式和投资范围进行投资操作,不得擅自改变投资策略和方向。
- 定期向甲方提供真实、准确、完整的投资报告,及时告知甲方投资项目的重大变动情况。
- 对甲方的投资信息严格保密,不得向任何第三方泄露,但法律法规另有规定或经甲方书面同意的除外。
六、服务费用及支付方式
1. 甲方应向乙方支付的投资服务费用为投资本金的______%,即人民币______元(大写______元整)。
2. 服务费用支付方式为:[详细说明支付时间和方式,如签订合同后______个工作日内支付______%,投资期满后______个工作日内支付剩余部分等]。
七、信息披露与通知
1. 信息披露
- 乙方应定期(至少每[具体时间周期,如季度])向甲方披露投资项目的运作情况、收益情况、风险状况等信息,披露方式为书面报告或电子邮件等双方认可的方式。
- 在投资项目出现重大风险事件或可能影响甲方权益的重要事项时,乙方应在知悉该事项后的[具体时间,如 24 小时]内通知甲方,并提供详细说明和应对措施。
2. 通知
- 双方在本合同履行过程中如需通知对方相关事项,应以书面形式送达对方。送达地址为双方在本合同中填写的联系地址,如一方地址发生变更,应提前[具体时间,如 3 个工作日]书面通知对方。
- 以邮寄方式送达的,邮件发出后[具体天数,如 5 天]视为送达;以传真方式送达的,传真成功发送后即视为送达;以电子邮件方式送达的,邮件发送成功后即视为送达。
八、合同的变更与解除
1. 合同变更
- 本合同履行期间,如有需要变更合同条款,双方应协商一致,并签订书面补充协议。补充协议与本合同具有同等法律效力。
2. 合同解除
- 在投资期限届满前,甲方如需解除本合同,应提前[具体时间,如 30 个工作日]书面通知乙方。经乙方确认后,甲方应按照合同约定承担相应的违约责任,并在扣除已发生的费用和应收取的服务费用后,退还剩余投资本金。
- 若乙方存在违反本合同约定的行为,甲方有权解除合同,并要求乙方承担违约责任,赔偿甲方因此遭受的损失。
- 因不可抗力或法律法规规定的其他情形导致合同无法继续履行的,双方可协商解除合同,互不承担违约责任。
九、违约责任
1. 若甲方未按照本合同约定按时足额缴纳投资资金或未履行其他义务,应按照未履行金额的______%向乙方支付违约金,并赔偿乙方因此遭受的损失。
2. 若乙方未按照本合同约定进行投资操作、未按时提供投资报告或未履行其他义务,应按照投资本金的______%向甲方支付违约金,并赔偿甲方因此遭受的损失。如乙方的违约行为导致甲方投资损失的,应按照实际损失金额进行赔偿。
3. 任何一方违反本合同约定的保密义务,应向对方支付违约金人民币______元(大写______元整),并赔偿对方因此遭受的全部损失。如违约行为给对方造成重大损失的,违约方应承担相应的法律责任。
十、争议解决
本合同在履行过程中如发生争议,双方应首先友好协商解决;协商不成的,任何一方均有权向有管辖权的人民法院提起诉讼。
十一、其他条款
1. 本合同自双方签字(或盖章)之日起生效,一式两份,甲乙双方各执一份,具有同等法律效力。
2. 本合同未尽事宜,可由双方另行签订补充协议,补充协议与本合同具有同等法律效力。补充协议内容与本合同不一致的,以补充协议为准。
甲方(签字/盖章):__________________
签订日期:______年____月____日
乙方(签字/盖章):__________________
签订日期:______年____月____日
篇5投资金融合同
甲方(投资方):
姓名/名称:____________________
法定代表人:____________________
地址:____________________
联系方式:____________________
乙方(融资方):
姓名/名称:____________________
法定代表人:____________________
地址:____________________
联系方式:____________________
鉴于甲方具有投资能力和意愿,乙方具有融资需求,双方经友好协商,依据《中华人民共和国民法典》及相关法律法规的规定,就甲方对乙方进行投资事宜达成如下协议:
一、投资金额及方式
1. 甲方同意向乙方投资人民币______元(大写______元整)。
2. 投资方式为:[具体投资方式,如股权投资、债权投资等]
二、投资期限
投资期限自______年______月______日起至______年______月______日止。
三、双方权利与义务
(一)甲方权利与义务
1. 有权按照本合同约定获取投资收益。
2. 有权了解乙方的经营状况、财务状况等信息。
3. 按照本合同约定的时间和方式向乙方支付投资款项。
4. 对乙方的经营活动进行监督,但不得干涉乙方的正常经营管理。
(二)乙方权利与义务
1. 有权按照本合同约定使用投资款项。
2. 按照本合同约定向甲方披露相关信息。
3. 按照本合同约定向甲方支付投资收益。
4. 合法合规经营,保障甲方投资资金的安全。
四、投资收益及支付
1. 乙方应按照以下方式向甲方支付投资收益:[具体收益支付方式,如固定利率支付、按比例分红等]
2. 投资收益支付时间为:[明确收益支付的具体时间节点]
五、保密条款
1. 双方应对在本合同履行过程中知悉的对方商业秘密、技术秘密等予以保密。
2. 未经对方书面同意,任何一方不得向第三方披露或使用对方的保密信息。
六、违约责任
1. 若甲方未按照本合同约定支付投资款项,应按照未支付金额的______%向乙方支付违约金。
2. 若乙方未按照本合同约定使用投资款项或支付投资收益,应按照未履行金额的______%向甲方支付违约金,并承担甲方因此遭受的损失。
3. 如一方违反保密条款,应向对方支付违约金人民币______元,并赔偿对方因此遭受的损失。
七、争议解决
本合同履行过程中如发生争议,双方应首先友好协商解决;协商不成的,任何一方均有权向有管辖权的人民法院提起诉讼。
八、其他条款
1. 本合同自双方签字(或盖章)之日起生效。
2. 本合同一式两份,甲乙双方各执一份,具有同等法律效力。
甲方(签字/盖章):____________________
签订日期:______年______月______日
乙方(签字/盖章):____________________
签订日期:______年______月______日
举报
