共3页
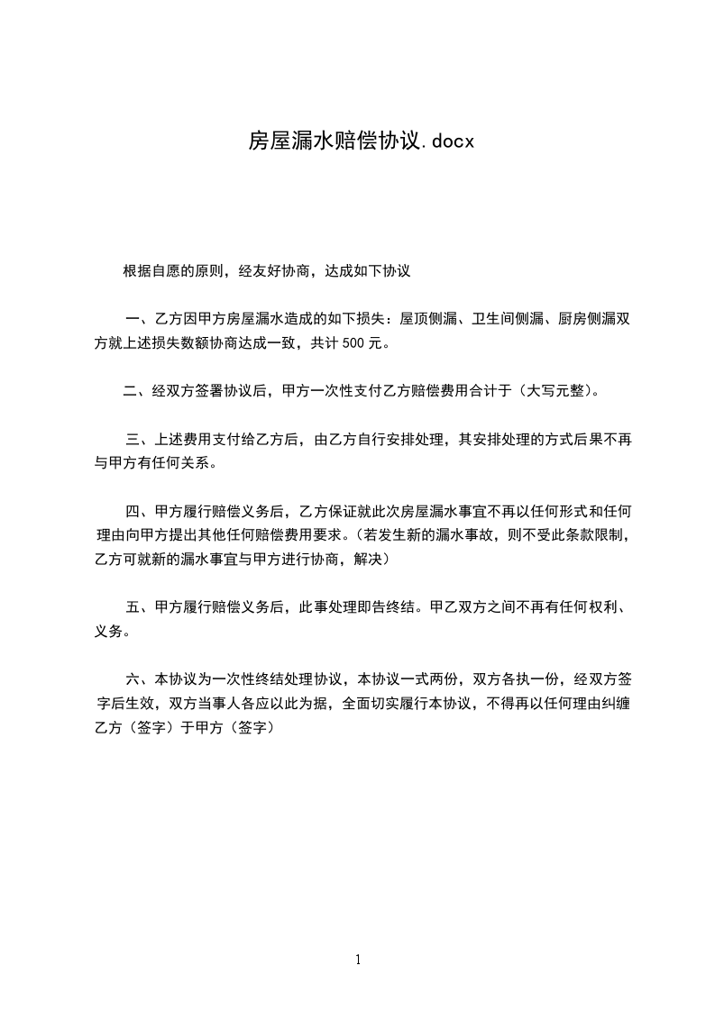
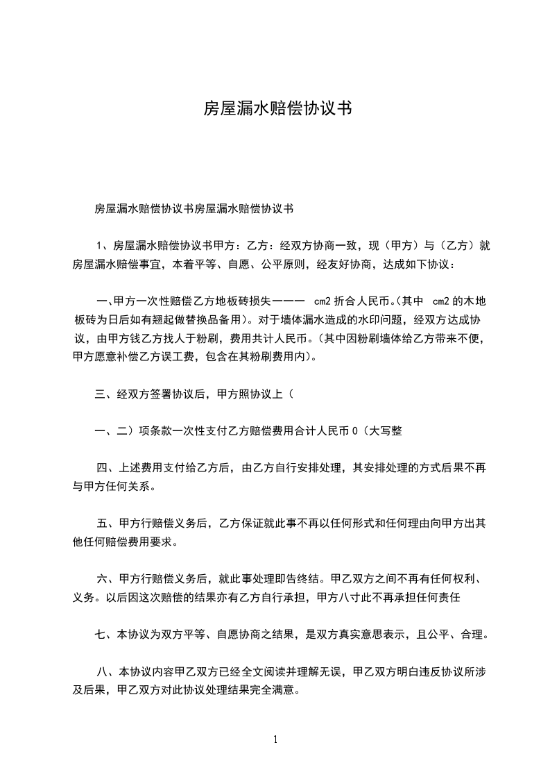
当遭遇楼上装修漏水问题,为明确责任与赔偿事宜,一份楼上装修漏水赔偿协议书至关重要。它能清晰界定双方权利义务,涵盖漏水造成的损失范围、赔偿方式及时间等关键内容,确保受损方得到合理补偿,也让责任方明确责任,避免后续纠纷。
篇1楼上装修漏水赔偿协议书
甲方(受损方):
姓名:__________________
身份证号:__________________
联系地址:__________________
联系电话:__________________
乙方(责任方):
姓名:__________________
身份证号:__________________
联系地址:__________________
联系电话:__________________
鉴于乙方在[房屋地址]进行装修时,因[具体原因]导致甲方房屋出现漏水问题,给甲方造成了一定的损失。为明确双方责任,经友好协商,达成如下赔偿协议:
一、赔偿事项及金额
1. 乙方同意向甲方赔偿因漏水造成的损失,具体赔偿项目及金额如下:
- 房屋装修损坏修复费用:人民币______元(大写:______元整),该费用包括但不限于[详细列举需修复的装修项目,如墙面修复、地板更换等]的修复费用。
- 家具、家电等物品损坏赔偿费用:人民币______元(大写:______元整),具体受损物品清单见附件一。
- 因漏水导致的其他直接经济损失:人民币______元(大写:______元整),包括但不限于[详细说明其他直接经济损失的情况]。
2. 以上各项赔偿费用总计人民币______元(大写:______元整)。
二、赔偿支付方式
乙方应在本协议签订后的[X]个工作日内,将上述赔偿款一次性支付至甲方指定的银行账户:
开户银行:__________________
银行账号:__________________
账户名称:__________________
三、甲方权利与义务
1. 甲方有权要求乙方按照本协议约定支付赔偿款。
2. 甲方应向乙方提供真实、有效的受损情况证明及相关票据,协助乙方办理保险理赔或其他相关事宜(如需要)。
3. 在乙方支付赔偿款后,甲方应将受损房屋的相关权益(如维修权等)转让给乙方,以便乙方进行后续的修复工作。
4. 甲方应在收到赔偿款后的[X]个工作日内,配合乙方对受损房屋进行检查和确认,如无异议,视为乙方已完成赔偿义务。
四、乙方权利与义务
1. 乙方有权要求甲方提供与受损情况相关的证明材料,以便核实赔偿金额。
2. 乙方应按照本协议约定及时支付赔偿款。
3. 乙方负责对因漏水造成的甲方房屋及物品损坏进行修复,修复工作应符合国家相关标准和行业规范,并在双方约定的时间内完成。修复完成后,乙方应通知甲方进行验收。
4. 乙方应承担因本次漏水事故引发的一切法律责任及可能产生的其他费用,如因乙方原因导致甲方遭受第三方索赔等情况,乙方应负责处理并承担全部赔偿责任。
五、保密条款
双方应对本协议内容及因履行本协议而知悉的对方商业秘密、个人隐私等予以保密,未经对方书面同意,不得向任何第三方披露或使用。如有违反保密条款给对方造成损失的,应承担相应的赔偿责任。
六、违约责任
1. 若乙方未按照本协议约定的时间和金额支付赔偿款,每逾期一日,应按照未支付金额的[X%]向甲方支付违约金。逾期超过[X]日的,甲方有权解除本协议,并要求乙方一次性支付全部赔偿款及违约金,同时乙方应承担甲方因此遭受的全部损失。
2. 若甲方未按照本协议约定履行协助义务或在收到赔偿款后无故拒绝配合乙方进行检查和确认,导致乙方无法正常开展修复工作或给乙方造成其他损失的,甲方应承担相应的赔偿责任。
3. 如因一方违约导致另一方提起诉讼或仲裁等法律程序解决纠纷的,违约方应承担对方因此支付的全部费用,包括但不限于律师费、诉讼费、仲裁费、差旅费等。
七、争议解决
本协议在履行过程中如发生争议,双方应首先友好协商解决;协商不成的,任何一方均有权向有管辖权的人民法院提起诉讼。
八、其他条款
1. 本协议自双方签字(或盖章)之日起生效,一式两份,甲乙双方各执一份,具有同等法律效力。
2. 本协议未尽事宜,可由双方另行签订补充协议,补充协议与本协议具有同等法律效力。补充协议与本协议不一致的地方,以补充协议为准。
甲方(签字/盖章):__________________
签订日期:______年____月____日
乙方(签字/盖章):__________________
签订日期:______年____月____日
附件一:受损物品清单
| 物品名称 | 品牌 | 型号 | 受损情况 | 数量 | 购买时间 | 购买价格 | 损失金额 |
| --- | --- | --- | --- | --- | --- | --- | --- |
| [详细列出受损物品信息] | [品牌] | [型号] | [描述受损情况] | [数量] | [购买时间] | [购买价格] | [损失金额] |
篇2楼上装修漏水赔偿协议书
甲方(受损方):
姓名:__________________
身份证号:__________________
联系地址:__________________
联系电话:__________________
乙方(责任方):
姓名:__________________
身份证号:__________________
联系地址:__________________
联系电话:__________________
鉴于乙方在[房屋具体地址]进行装修时,因[具体漏水原因]导致甲方房屋出现漏水情况,给甲方造成了一定的损失。为明确责任,经双方友好协商,就赔偿事宜达成如下协议:
一、赔偿原因及事实
乙方确认在装修过程中,由于[详细描述导致漏水的装修行为],致使甲方房屋的[具体部位]出现漏水现象,造成了甲方房屋内[受损情况,如墙面发霉、地板积水等]。
二、赔偿范围及金额
1. 经双方共同确认,甲方因漏水遭受的损失包括但不限于:
- 房屋装修修复费用:[具体金额]元,明细如下:
- [列出各项装修修复项目及对应金额,如墙面修复费用[X]元、地板更换费用[X]元等]
- 家具、家电等物品损坏赔偿费用:[具体金额]元,明细如下:
- [列出受损家具、家电名称及对应赔偿金额,如沙发泡水损失[X]元、电视受潮损坏赔偿[X]元等]
- 因漏水导致的其他直接经济损失:[具体金额]元,明细如下:
- [说明其他直接经济损失的情况及金额,如误工费[X]元等]
2. 乙方应向甲方支付的赔偿总金额为人民币[大写金额]元整(小写:¥[具体金额]元)。
三、支付方式
乙方应在本协议签订后的[X]个工作日内,将赔偿款一次性支付至甲方指定的银行账户:
开户银行:__________________
银行账号:__________________
开户名:__________________
四、甲方的权利与义务
1. 甲方有权要求乙方按照本协议约定支付赔偿款。
2. 甲方应向乙方提供因漏水造成损失的相关证据,包括但不限于照片、视频、维修发票、物品购买凭证等,以便乙方核实。
3. 在乙方支付赔偿款后,甲方应配合乙方对房屋漏水问题进行妥善处理,如协助乙方联系维修人员等。
五、乙方的权利与义务
1. 乙方有权对甲方提供的损失证据进行核实。
2. 乙方应按照本协议约定及时、足额支付赔偿款。
3. 乙方负责对因装修导致的漏水问题进行修复,并承担修复费用。乙方应在支付赔偿款后的[X]个工作日内开始安排修复工作,并在[预计修复完成时间]内完成修复,确保不再出现漏水情况。修复工作应达到国家相关质量标准及行业规范要求。
六、违约责任
1. 若乙方未按照本协议约定的时间和金额支付赔偿款,每逾期一日,应按照未支付金额的[X%]向甲方支付违约金。逾期超过[X]日的,甲方有权解除本协议,并要求乙方一次性支付全部赔偿款及违约金,同时乙方应承担甲方因主张权利而产生的全部费用,包括但不限于诉讼费、律师费、差旅费等。
2. 若甲方未按照本协议约定配合乙方处理漏水问题或提供虚假损失证据,乙方有权拒绝支付赔偿款或要求甲方承担相应的法律责任。
3. 若乙方未按照本协议约定及时完成漏水修复工作或修复后仍出现漏水问题,乙方应承担再次修复的费用,并赔偿甲方因此遭受的其他损失。
七、争议解决
如双方在本协议履行过程中发生争议,应首先通过友好协商解决;协商不成的,任何一方均有权向房屋所在地有管辖权的人民法院提起诉讼。
八、其他条款
1. 本协议自双方签字(或盖章)之日起生效,一式两份,甲乙双方各执一份,具有同等法律效力。
2. 本协议未尽事宜,可由双方另行签订补充协议,补充协议与本协议具有同等法律效力。
甲方(签字/盖章):__________________
日期:______年____月____日
乙方(签字/盖章):__________________
日期:______年____月____日
篇3楼上装修漏水赔偿协议书
甲方(受损方):
姓名:__________
身份证号:__________
联系地址:__________
联系电话:__________
乙方(责任方):
姓名:__________
身份证号:__________
联系地址:__________
联系电话:__________
鉴于乙方在楼上进行装修过程中,因[具体原因]导致甲方房屋出现漏水情况,给甲方造成了一定的财产损失。为明确双方责任,经友好协商,就赔偿事宜达成如下协议:
一、赔偿范围及金额
1. 乙方确认因装修漏水给甲方造成的损失包括但不限于:[详细列举损失项目,如墙面水渍修复费用、家具损坏赔偿费用等],经双方共同核算,乙方应向甲方赔偿的总金额为人民币______元(大写:______元整)。
2. 上述赔偿金额包含甲方因本次漏水事件产生的所有直接损失及间接损失,双方确认此赔偿金额为一次性赔偿,此后甲方不得就本次漏水事件再向乙方主张任何其他赔偿。
二、赔偿支付方式
乙方应在本协议签订后的[X]个工作日内,将赔偿款一次性支付至甲方指定的银行账户:
开户银行:__________
银行账号:__________
户名:__________
三、损失确认及修复
1. 甲方应在收到乙方支付的赔偿款后的[X]个工作日内,向乙方提供因漏水造成损失的详细清单及相关证明材料(如维修发票、受损物品照片等),作为双方本次赔偿的依据。
2. 乙方有权对甲方提供的损失清单及证明材料进行核实。如乙方对甲方提供的材料有异议,应在收到材料后的[X]个工作日内提出,双方共同协商解决。
3. 甲方应自行负责对受损房屋及物品进行修复或更换,使其恢复至漏水事件发生前的状态。乙方应给予必要的协助,提供相关装修资料或信息。修复费用已包含在赔偿款中,甲方不得再要求乙方另行承担修复费用。
四、双方权利与义务
1. 甲方权利义务
- 有权要求乙方按照本协议约定支付赔偿款。
- 按照本协议约定向乙方提供损失清单及证明材料,并积极配合乙方核实相关情况。
- 负责对受损房屋及物品进行修复,确保修复工作符合相关标准和要求。
- 保证向乙方提供的所有信息真实、准确、完整,否则应承担因此给乙方造成 的一切损失。
2. 乙方权利义务
- 有权要求甲方提供合理的损失清单及证明材料,并对其进行核实。
- 按照本协议约定的时间和方式向甲方支付赔偿款。
- 协助甲方进行损失情况的核实及修复工作,但不承担甲方自行修复的费用。
- 在装修过程中应采取必要的防护措施,避免类似漏水事件再次发生。如因乙方后续装修导致甲方房屋再次出现漏水等问题,乙方应承担全部赔偿责任。
五、违约责任
1. 若乙方未按照本协议约定的时间和金额支付赔偿款,每逾期一日,应按照未支付金额的[X%]向甲方支付违约金。逾期超过[X]日的,甲方有权解除本协议,并要求乙方一次性支付全部赔偿款及违约金,同时乙方应承担甲方因主张权利而产生的所有费用(包括但不限于诉讼费、律师费、差旅费等)。
2. 若甲方未按照本协议约定向乙方提供损失清单及证明材料,或提供的材料不真实、不准确、不完整,导致乙方无法核实损失情况或无法按时支付赔偿款的,甲方应承担相应的责任。乙方有权暂停支付赔偿款,直至甲方提供符合要求的材料并解决相关问题。
3. 若甲方未按照本协议约定对受损房屋及物品进行修复,或修复后的效果不符合相关标准和要求,乙方有权要求甲方重新修复或扣除相应的赔偿款用于自行修复,由此产生的费用由甲方承担。
六、保密条款
双方应对在本协议签订及履行过程中知悉的对方商业秘密、个人隐私等信息予以保密,未经对方书面同意,不得向任何第三方披露或使用。本条款的保密期限为自本协议生效之日起[X]年。
七、争议解决
如双方在本协议履行过程中发生争议,应首先通过友好协商解决;协商不成的,任何一方均有权向有管辖权的人民法院提起诉讼。
八、其他条款
1. 本协议自双方签字(或盖章)之日起生效,一式两份,甲乙双方各执一份,具有同等法律效力。
2. 本协议未尽事宜,可由双方另行签订补充协议,补充协议与本协议具有同等法律效力。补充协议与本协议不一致的地方,以补充协议为准。
甲方(签字/盖章):__________
日期:______年____月____日
乙方(签字/盖章):__________
日期:______年____月____日
篇4楼上装修漏水赔偿协议书
甲方(受损方):
姓名:__________________
身份证号:__________________
联系地址:__________________
联系电话:__________________
乙方(责任方):
姓名:__________________
身份证号:__________________
联系地址:__________________
联系电话:__________________
鉴于乙方在[具体房屋地址]进行装修时,因[具体原因]导致甲方房屋出现漏水问题,给甲方造成了一定的损失。为妥善解决相关事宜,甲乙双方经友好协商,达成如下赔偿协议:
一、赔偿原因及事实
乙方确认在装修过程中,由于[详细说明导致漏水的装修行为或疏忽],致使甲方房屋的[具体部位]发生漏水情况,造成了甲方房屋内[列举受损物品或区域,如墙面受潮、地板积水、家具损坏等]不同程度的损坏。
二、赔偿范围及金额
1. 经双方共同确认,甲方因漏水遭受的损失包括但不限于以下各项:
- 房屋装修修复费用:预计[X]元,具体以实际发生并经双方认可的维修发票金额为准。
- 受损物品更换或修复费用:[详细列出受损物品及预估费用,如[物品名称 1]损失[X]元,[物品名称 2]损失[X]元等],共计[X]元。
- 因漏水导致的其他直接经济损失:如临时居住费用、物品搬运费用等,共计[X]元。
2. 乙方同意向甲方支付的赔偿总金额为人民币[大写金额]元整(小写:¥[X]元)。此赔偿金额涵盖了甲方因本次漏水事件所遭受的全部直接损失,双方确认该金额为最终赔偿金额,不存在任何争议或未明确的损失项目。
三、支付方式及时间
1. 乙方应在本协议签订后的[X]个工作日内,将赔偿款一次性支付至甲方指定的银行账户。
甲方指定银行账户信息如下:
开户银行:__________________
银行账号:__________________
户名:__________________
2. 若乙方未按照上述约定的时间和方式支付赔偿款,每逾期一日,应按照未支付金额的[X%]向甲方支付违约金。逾期超过[X]日的,甲方有权采取法律手段追讨赔偿款及违约金,并要求乙方承担因追款产生的一切费用,包括但不限于诉讼费、律师费、差旅费等。
四、维修及恢复原状
1. 甲方有权自行安排人员对受损房屋及物品进行维修和恢复原状,乙方应予以配合。维修费用按照本协议第二条约定的金额执行,超出部分由甲方自行承担。
2. 维修工作应在乙方支付赔偿款后的[X]个工作日内开始,并在[X]个工作日内完成。如因特殊情况需要延长维修时间,甲方应提前通知乙方并说明原因。维修完成后,甲方应向乙方提供维修费用的发票及相关维修记录。
五、双方权利与义务
1. 甲方权利义务
- 有权要求乙方按照本协议约定支付赔偿款,并对赔偿款的使用情况进行监督。
- 如实向乙方陈述因漏水造成的损失情况,提供相关证据材料(如照片、视频、维修报价单等),协助乙方核实损失金额。
- 在维修过程中,应合理安排施工,尽量减少对乙方及其他相邻方的影响。
- 维修完成后,应妥善保管维修记录及相关凭证,以备乙方查阅。
2. 乙方权利义务
- 有权要求甲方提供与损失相关的证据材料,并对损失情况进行核实。
- 按照本协议约定的时间和方式支付赔偿款。
- 配合甲方进行维修工作,提供必要的协助(如提供装修图纸、说明装修情况等)。
- 对甲方维修工作的合理性进行监督,如发现问题应及时与甲方沟通解决。
六、保密条款
双方应对在本协议签订及履行过程中知悉的对方商业秘密、个人隐私等信息予以保密,未经对方书面同意,不得向任何第三方披露或使用。本条款的保密期限为自本协议生效之日起[X]年。
七、违约责任
1. 若甲方违反本协议约定,未如实陈述损失情况或提供虚假证据,导致乙方多支付赔偿款的,甲方应退还多支付的部分,并按照多支付金额的[X%]向乙方支付违约金。
2. 若乙方违反本协议约定,未按时支付赔偿款或拒绝配合维修工作,给甲方造成其他损失的,乙方应承担全部赔偿责任。
3. 任何一方违反本协议的保密条款,应向对方支付违约金人民币[大写金额]元整(小写:¥[X]元),并赔偿对方因此遭受的全部损失。
八、争议解决
如双方在本协议履行过程中发生争议,应首先通过友好协商解决;协商不成的,任何一方均有权向有管辖权的人民法院提起诉讼。
九、其他条款
1. 本协议自双方签字(或盖章)之日起生效,一式两份,甲乙双方各执一份,具有同等法律效力。
2. 本协议未尽事宜,可由双方另行签订补充协议,补充协议与本协议具有同等法律效力。补充协议与本协议不一致的地方,以补充协议为准。
甲方(签字/盖章):__________________
日期:______年____月____日
乙方(签字/盖章):__________________
日期:______年____月____日
篇5楼上装修漏水赔偿协议书
甲方(受损方):
姓名:__________________
身份证号:__________________
联系地址:__________________
联系电话:__________________
乙方(责任方):
姓名:__________________
身份证号:__________________
联系地址:__________________
联系电话:__________________
鉴于乙方在楼上进行装修过程中,因[具体原因]导致甲方房屋出现漏水情况,给甲方造成了一定的财产损失。为明确双方责任,经友好协商,达成如下赔偿协议:
一、赔偿原因
乙方确认在装修过程中存在不当施工行为,导致[具体部位]出现漏水,对甲方房屋内的[受损物品或区域详细描述]造成了损害。
二、赔偿范围及金额
1. 经双方共同确认,甲方因漏水遭受的损失包括但不限于:
- [受损物品 1]的修复费用,共计人民币[X]元;
- [受损物品 2]的更换费用,共计人民币[X]元;
- [其他受损情况及费用],共计人民币[X]元。
2. 以上各项损失总计人民币[X]元(大写:[大写金额写法]),此为乙方应向甲方支付的赔偿金额。
三、支付方式
乙方应在本协议签订之日起[X]个工作日内,将赔偿款一次性支付至甲方指定的银行账户:
开户银行:__________________
银行账号:__________________
开户名:__________________
四、甲方权利与义务
1. 甲方有权要求乙方按照本协议约定支付赔偿款。
2. 甲方应向乙方提供真实、有效的受损情况说明及相关证明材料。
3. 在乙方支付赔偿款后,甲方应配合乙方对漏水问题进行修复工作提供必要的协助。
五、乙方权利与义务
1. 乙方有权要求甲方提供合理的受损证据及说明。
2. 乙方应按照本协议约定及时支付赔偿款。
3. 乙方负责对因装修导致漏水的问题进行彻底修复,确保不再出现类似漏水情况,并承担修复过程中产生的一切费用。修复工作应在[X]个工作日内完成,修复标准应符合国家相关规定及行业标准。如因乙方未及时修复或修复不当给甲方造成新的损失,乙方应承担全部赔偿责任。
六、保密条款
双方应对本协议内容及因履行本协议而知悉的对方商业秘密、个人隐私等予以保密,未经对方书面同意,不得向任何第三方披露。
七、违约责任
1. 若乙方未按照本协议约定的时间和金额支付赔偿款,每逾期一日,应按照未支付金额的[X%]向甲方支付违约金。逾期超过[X]日的,甲方有权解除本协议,并要求乙方一次性支付全部赔偿款及违约金,同时乙方应承担甲方因主张权利而产生的全部费用(包括但不限于诉讼费、律师费、差旅费等)。
2. 若甲方未按照本协议约定配合乙方进行修复工作或提供虚假证据,导致乙方无法正常履行修复义务或增加额外损失的,甲方应承担相应的赔偿责任。
八、争议解决
如双方在本协议履行过程中发生争议,应首先通过友好协商解决;协商不成的,任何一方均有权向有管辖权的人民法院提起诉讼。
九、其他条款
1. 本协议自双方签字(或盖章)之日起生效,一式两份,甲乙双方各执一份,具有同等法律效力。
2. 本协议未尽事宜,可由双方另行签订补充协议,补充协议与本协议具有同等法律效力。
甲方(签字/盖章):__________________
日期:______年____月____日
乙方(签字/盖章):__________________
日期:______年____月____日
举报
