共3页
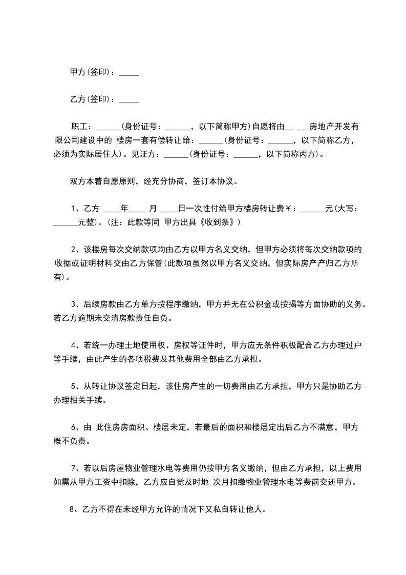
出让方(以下简称甲方):________买受方(以下简称乙方):________
甲、乙双方经过平等协商,自愿就房屋买卖事项一致同意订立合同条款如下,以资共同遵守。
第一条甲方自愿将自有坐落在屋(包括使用权(土地使用权书证号为房)及相应的土地)有偿转让给乙方。
第二条甲方出售给乙方的房屋及土地使用权范围东至____________、南至____________、西至____________、北至____________。
第三条双方协议商定房屋及土地使用权转让价款共计________元整,乙方已于________年________月________日支付________元定金,双方同意于本协议签订之日乙方再支付给甲方购房款________元。
剩余所欠甲方的购房款________元,协议签订后乙方同意于________年________月________日前支付给甲方________元,于________年________月________日前支付给甲方________________元。甲方收到款项后应当出具收据。
第四条乙方如未按照约定时间支付所欠的相应款项,甲方有权解除合同,对乙方已交款项可不予退还。
第五条甲方应自本契约签订之日起天内将上述房屋交付给乙方,并保证所交付的房屋的主体结构和原有的基本装饰(门窗、水电等)完好无损,不得故意毁坏,否则应当负责恢复原状,并赔偿损失。房屋交付后,该房屋的管理权和使用权,以及对外出租和收益均归乙方所有,
第六条甲方保证所提供的土地使用权相关权属证件(原始证件)真实合法,并保证其出卖给乙方的房屋产权及土地使用权权属清楚,绝无他项权利设定或其他债权债务和四邻纠份,没有抵押贷款或担保的情形,如出现上述情形或第三人对该房屋主张权利,影响乙方权利的行使,由甲方负责处理解决,并同意按照乙方所交房款的________倍价格赔偿乙方的损失。甲方所提供的土地使用权证书如系伪造,乙方未得到赔偿的情况下仍可按照协议合法占有该房屋,甲方不得提出异议。因证书真伪出现纠纷由甲方承担相应的民事和刑事责任。
第七条协议签订后,在乙方没有交纳完全部购房款期间,甲方所提供的土地使用权证书(原件)由见证人保管,在此期间,甲乙双方均不得要求保管人交出该证件。乙方在交付完全部购房款后,在得到甲方确认后,由保管人将该证件交付给乙方。
第八条乙方在交付完全部购房款后,如需办理相应权属证件的过户手续时,需要甲方出面配合的,不论何时,甲方应予协助。因土地使用权、房屋过户所需一切费用由乙方承担。如因甲方的延误,影响土地、房屋产权过户登记,因此而遭致的损失由甲方负责赔偿。
第九条甲方在协议签订后,在所提供的土地使用权证书由见证人保管期间,其不得以土地使用权丢失等理由重新办理证件或者在合同履行期间出现单方要求增加房屋出售价格或一房多卖的情形,如出现上述情形,妨碍乙方权利的行使,甲方同意按照乙方所交房款的双倍价格赔偿乙方的损失,在乙方未得到实际赔偿的情况下,乙方可继续合法占有使用该房屋,甲方不得提出异议。
第十条未尽事宜双方可另行协商达成协议副本,本合同的附件与本契约具有同等效力。
第十一条本合同经双方当事人签字或捺印后即具有法律效力。
第十二条本合同1式________份;甲乙方各执________份,见证人处留存________份。
甲方:________________ 乙方:________________ 见证人:________
________年____月___日 ________年____月___日 ________年____月___日
举报
