共2页
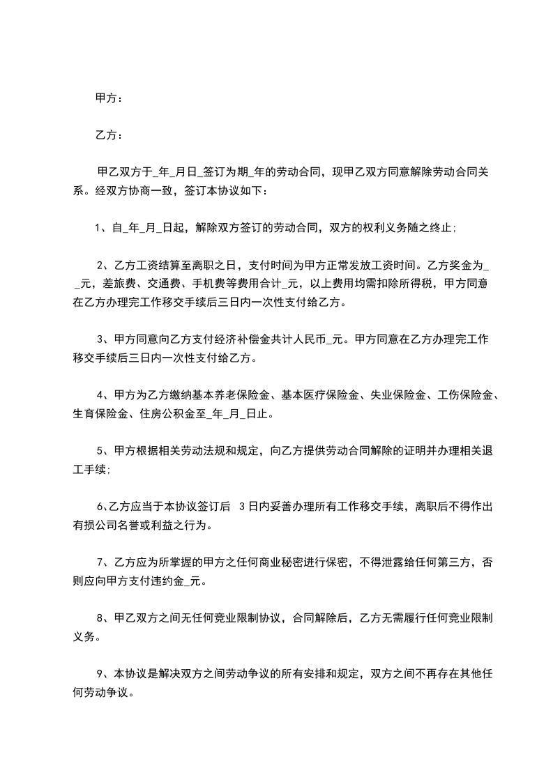
甲方: (以下简称甲方)
乙方: (以下简称乙方)
甲乙双方于________年____月____日签订为期年的劳动合同,现甲乙双方同意解除劳动合同关系。
经双方协商一致,签订本最新解除劳动合同书样本如下:
1.自________年____月____日起,解除双方签订的劳动合同,双方的权利义务随之终止;
2.甲方同意在乙方妥善办理所有工作移交手续后支付乙方包括但不限于经济补偿金、提前通知解除劳动合同赔偿金、相应比例的年终奖等共计人民币_____元(大写)扣除乙方尚欠甲方备用金人民币_____元(大写),甲方将于乙方妥善办理所有工作移交手续后实际支付乙方人民币_____元(大写)
3.甲方为乙方缴纳四金(包括基本养老保险金、基本医疗保险金、失业保险金、住房公积金)至________年____月____日止。
4.甲方根据相关劳动法规和规定,向乙方提供劳动合同解除的证明并办理相关退工手续;
5.乙方应当于本协议签订后____日内妥善办理所有工作移交手续,离职后不得作出有损公司名誉或利益之行为,否则将承担相应的法律责任及所造成的全部损失。
6.乙方自愿放弃其它所有诉求。
本最新解除劳动合同书样本自甲,乙双方签字(盖章)并加盖甲方劳动合同专用章后生效;
甲方(盖章) 乙方(签字或盖章)
________年____月____日 ________年____月____日
举报
