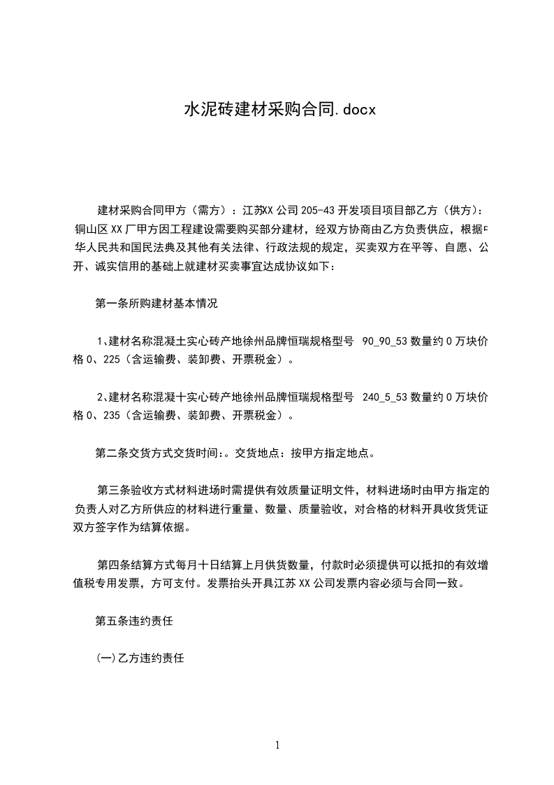
共3页
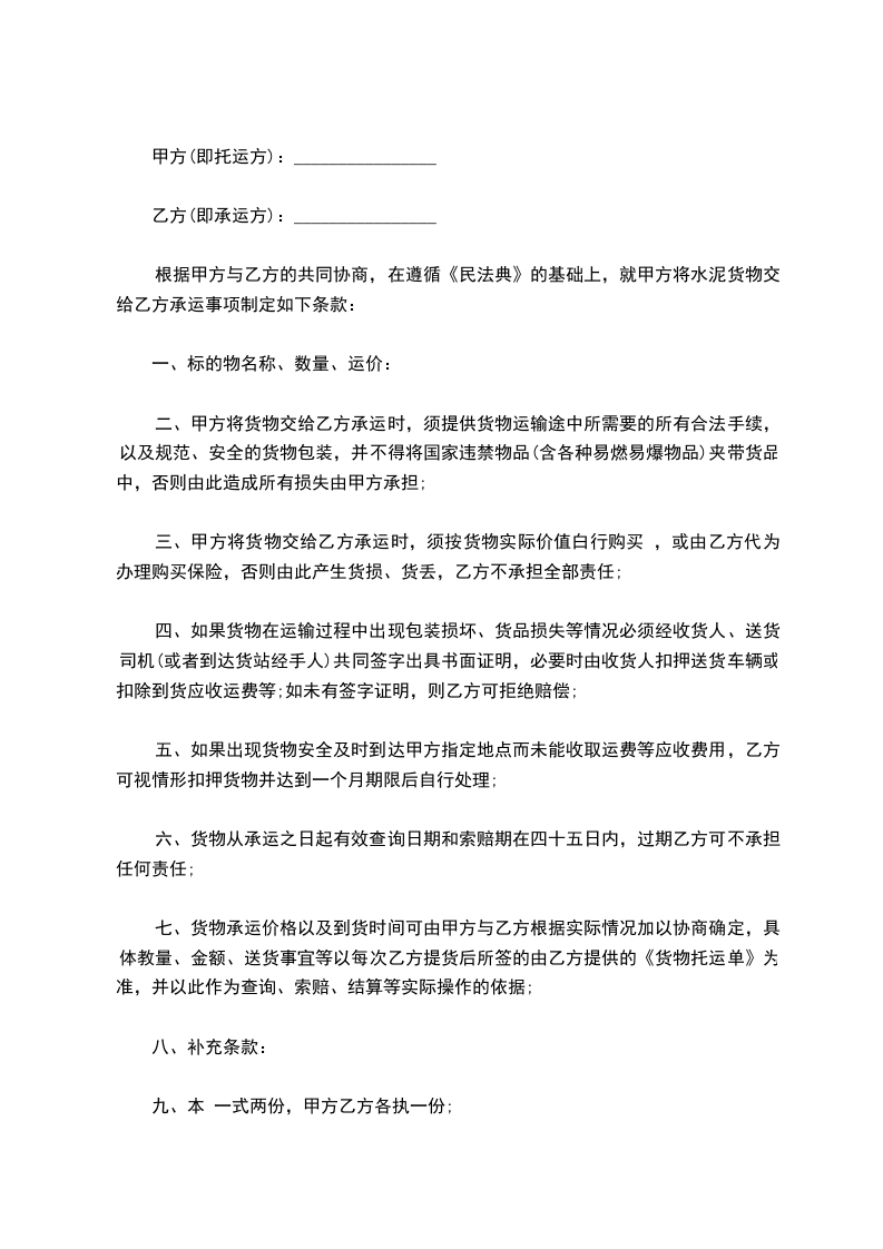
甲方(购方):____________________________________地址:____________邮码:____________电话:____________法定代表人:____________职务:____________
乙方(销方):____________________________________地址:____________邮码:____________电话:____________法定代表人:____________职务:____________
经双方协定一致,签订水泥购销合同条款如下:
一、数量、计量单位、单价、金额品名规格单位数量单价(元)金额(元)备注价金总额(大写)拾万仟佰拾元角分¥
二、质量标准:水泥标号执行国家规定标准。由乙方按批向甲方交送水泥出厂质量通知单。甲方凭单验质。
三、袋重合格率达到国家规范。
四、交货方式、地点和运杂费负担:甲方组织运输工具到乙方仓库提货,运费、上、下车费等均由甲方自理,乙方凭合同和甲方收货人出据的证明发货。若遇便车,乙方可以代运,其代运费用概由甲方负担。乙方垫付的款项,随同水泥价款一并结算。
五、甲乙双方必须按如下期限提(供)货:____年____月____日前提(供)________吨。
其中:______吨,______吨。
____年____月____日前提(供)________吨。
其中:______吨,______吨。
____年____月____日前提(供)________吨。
其中:______吨,______吨。
____年____月____日前提(供)________吨。
其中:______吨,______吨。
甲方逾期提(收)货的。
乙方有权处理该货,并不免除甲方责任。
六、付款办法和期限:
1.甲方在____年____月____日前付定金________元;
2.采取先汇款后结算方式:甲方按购水泥总金额分期先汇款。
____年____月____日前电汇________元;____年____月____日前电汇________元;____年____月____日前电汇________元;____年____月____日前电汇________元。
3.采取托收承付方式:按《中国人民银行结算办法》第八条第一、二、三、五、六、七、八项规定执行。
乙方每月____日~____日凭实发水泥开具销售发票向甲方开户银行办理托收。
七、违约责任:甲方责任:
1.中途退货或违约拒收的,偿付退(或拒收)货部分货款总值____%的违约金。
逾期提货的,每天偿付逾期提货部分货款总值____%的违约金,并承担乙方实际支付的代管费用。
2.逾期付款的。
每天偿付逾期付款总额____
%的违约金。
乙方责任:
1.不能交货的,偿付不能交货部分货款总值5%的违约金;逾期交货的,按逾期交货部分货款总值计算,每天偿付____%的违约金。
2.所交水泥质量、规格不符合同规定,除自费负责处理外,还要赔偿实际经济损失。
八、本合同一式____份。
经法定代表人签字后生效。
有效期自____年____月____日起至____年____月____日止。
甲方:________________乙方:________________
________年________月________日
举报
