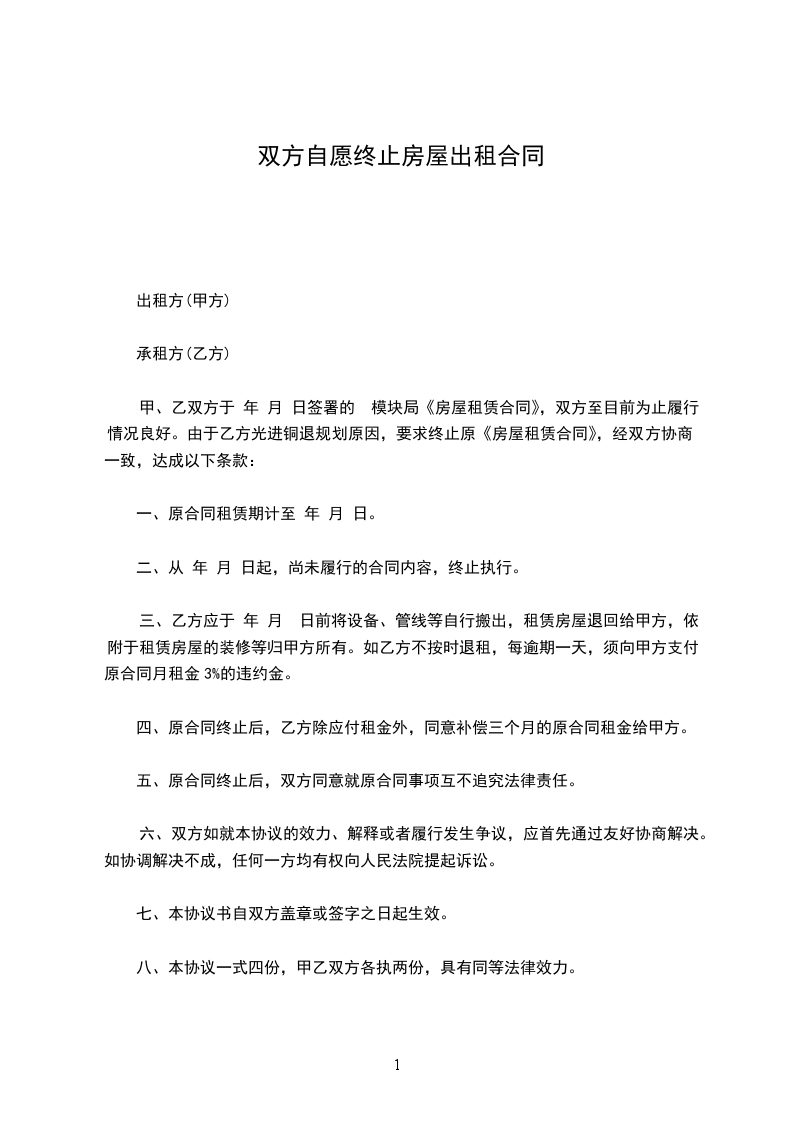
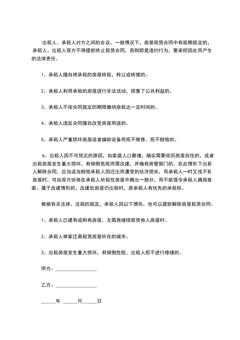
共2页
甲方:_____________乙方:_____________
甲乙双方于_____________年__________月__________日签订为期__________年的劳动合同,现甲乙双方同意解除劳动合同关系。
经双方协商一致,签订本协议如下:
1、自_____________年__________月__________日起,解除双方签订的劳动合同,双方的权利义务随之终止;
2、乙方工资结算至离职之日,支付时间为甲方正常发放工资时间。
乙方奖金为_________元,差旅费、交通费、手机费等费用合计_____元,以上费用均需扣除所得税,甲方同意在乙方办理完工作移交手续后三日内一次性支付给乙方。
3、甲方同意向乙方支付经济补偿金共计人民币_____元。
(税前)甲方同意在乙方办理完工作移交手续后三日内一次性支付给乙方。
4、甲方为乙方缴纳基本养老保险金、基本医疗保险金、失业保险金、工伤保险金、生育保险金、住房公积金至_____年_____月_____日止。
5、甲方根据相关劳动法规和规定,向乙方提供劳动合同解除的证明并办理相关退工手续;
6、乙方应当于本协议签订后3日内妥善办理所有工作移交手续,离职后不得作出有损公司名誉或利益之行为。
7、乙方应为所掌握的甲方之任何商业秘密(包括本协议内容)进行保密,不得泄露给任何第三方,否则应向甲方支付违约金_____元。
8、甲乙双方之间无任何竞业限制协议,合同解除后,乙方无需履行任何竞业限制义务。
9、本协议是解决双方之间劳动争议的所有安排和规定,双方之间不再存在其他任何劳动争议。
此协议书一式三份,各份具有同等的法律效力,甲乙双方各持一份,另一份留存乙方本人档案。
自双方签署之日起成立并生效。
甲方(盖章)_____________乙方(签字或盖章)_____________法定代表人或授权委托人(签字或签章)_____________
___________年______月______日___________年______月______日
举报
