共4页
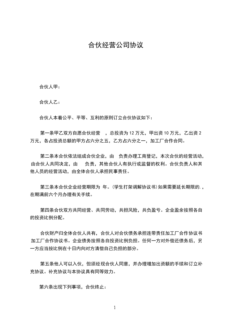
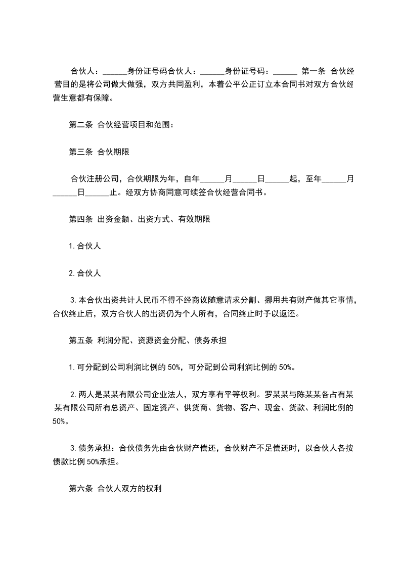
甲方:
身份证号码:
乙方:
身份证号码:
经双方友好协商,本着相互理解、相互信任、利益共享、风险共担的原则,签订本合伙协议,并自愿就合伙协议的内容承担法律和民事责任。
一、合伙经营项目和范围
经双方协商,由双方投资经营,地址:,经营面积平方米,经营范围:等(具体以工商营业执照为批准的为准)。
二、合伙期限:本合同期限为年。
除本协议约定的终止情形外,期限届满自然终止。
三、出资方式、额度及利润分配
1、本协议签订前,甲方已经投资人民币_____万元。
2、经双方协商,乙方需以现金及劳务方式进行投资,现金投资人民币_____万元,在本协议签订时一次性支付给甲方。
同时,乙方应保证每天遵守合伙组织的工作时间正常上下班,并依照双方的约定负责培训新学员以及。
3、经双方协商,双方出资比例各占50%。
双方同意仅对合伙组织的净利润进行分配,净利润分配比例为1:1。
在本协议签订后,该合伙组织开始经营之日起每满一年进行一次利润分配。
四、工资、盈余分配及债务承担
1、合伙组织经营期间,各合伙人工资为每月人民币_____元;
2、盈余分配:以扣除全部经营成本(包含但不限于房租、各种日常费用、合伙人工资、工作人员工资、应缴税款等)的净利润为分配基数,按双方约定的比例及时间进行分配;
3、债务承担:合伙债务先由合伙财产进行偿还,合伙财产不足清偿时,双方按利润分配比例承担清偿责任;
3、如果在经营期间发生亏损,不足以支付本条第一款中的房租、各种日常费用、工作人员工资、应缴税费时,双方按利润分配比例共同承担。
五、入伙、退伙、出资的转让
1、入伙的条件:须承认本合同;须经全体合伙人同意;需执行合同约定的履行出资义务及其他义务;
2、除名退伙。
一方有下列情形之一的,合伙事务执行人有权将其除名:
(1)个人丧失偿债能力;
(2)未履行出资义务;
(3)因故意或重大过失给合伙组织造成经济损失;
(4)执行合伙组织事务时有不正当行为;
(5)未履行本协议第三条的义务,未按时按点上班超过三次的;
(6)违反本协议第八条之约定内容的;
除名应当书面通知被除名人。
被除名人自接到除名通知之日起,除名生效,被除名人退伙。
合伙人退伙后,即视为放弃其在该合伙组织中占有的财产份额,并不再参与本年度合伙组织利润盈余分配,其他合伙人即自动拥有该财产份额,但不免除其因此给其他合伙人造成的损失。
(二)合伙组织财产份额的转让
合伙期间,未经全体合伙人书面同意,合伙人不得随意转让其在合伙组织中的全部或部分财产份额。
如经其他合伙人书面同意该合伙人向合伙人以外的第三人转让,第三人应按新入伙对待。
合伙人以外的第三人受让合伙组织财产份额的,经修改合伙协议即成为合伙组织的合伙人。
第六条合伙人的权利和义务
1、合伙人的权利
(1)参加合伙人会议,并对合伙事务的执行进行监督;
(2)合伙人享有合伙利益的分配权;
(3)合伙人分配合伙利益应以其占有合伙组织财产份额比例或者按本协议的约定进行,合伙经营积累的财产归合伙人共有;(1)(2)(3)
举报
