共2页
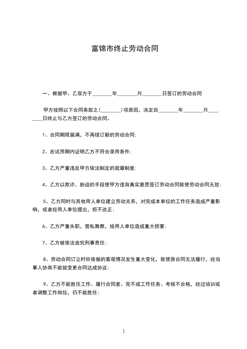
一、根据甲、乙双方于________年________月________日签订的劳动合同
甲方按照以下合同条款之(________)项原因,决定自________年________月________日终止与乙方签订的劳动合同。
1、合同期限届满,不再续订新的劳动合同;
2、在试用期内证明乙方不符合录用条件;
3、乙方严重违反甲方依法制定的规章制度;
4、乙方以欺诈、胁迫的手段使甲方违背真实意思签订劳动合同致使劳动合同无效;
5、乙方同时与其他用人单位建立劳动关系,对完成本单位的工作任务造成严重影响,或者经用人单位提出,拒不改正;
6、乙方严重失职,营私舞弊,给用人单位造成重大损害;
7、乙方被依法追究刑事责任;
8、劳动合同订立时所依据的客观情况发生重大变化,致使原合同无法履行,经当事人协商不能就变更合同达成协议;
9、乙方不能胜任工作、履行合同差、完不成工作任务、考核不合格,经过培训或者调整工作岗位,仍不能胜任;
10、乙方患病或非因工负伤,医疗期满后不能从事原工作,也不能从事由甲方安排的其他工作;
11、甲乙双方协商一致同意解除劳动合同;
12、乙方主动提出辞职;
13、法律规定的其他情形;
14、其他劳动合同约定的条款。
二、甲方按照相关劳动法规规定以及劳动合同书约定的条款,对经济补偿金做如下决定:
1、不予支付经济补偿金;
2、按照合同规定,支付经济补偿金共计________月工资合计________元。
三、本协议书一式二份,甲、乙双方各执一份。
甲方(盖章):________________乙方(签字):________________
签订日期:________年________月________日
举报
