共3页
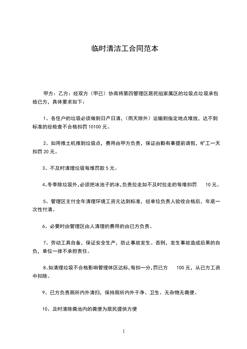
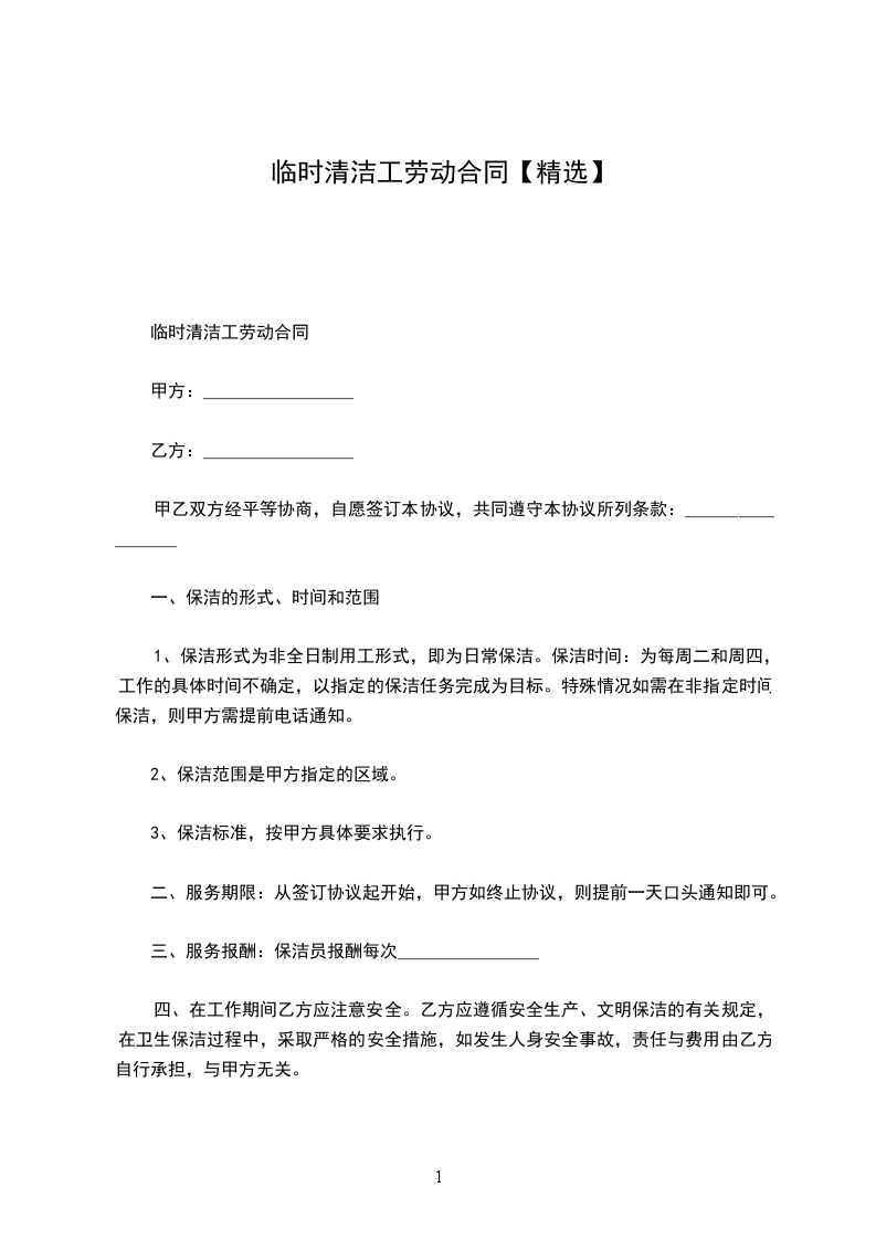
甲方:(以下简称甲方)
乙方(以下简称乙方)
身份证号:
电话:
甲乙双方在平等自愿、协商一致的基础上、签订本协议、并共同遵守。
一、甲方根据工作需要聘用乙方在本公司打扫清洁、乙方自愿接受甲方聘用为临时工。并服从甲方安排,保证完成本岗位规定的工作任务,达到规定的质量标准。
二、上班时间:周一至周五(除法定日)
1.上午7:30__-9:30
2.下午14:00__-16:00
三、工作范围及职责
1.工作范围:清理垃圾、清扫办公室、办公桌、员工宿舍、楼梯、厕所卫生等;
2.工作职责:负责公司区域的卫生清洁、保洁工作,整理杂物以及公司交办的相关事情。
四、工资待遇
1.甲方按非全日制式支付乙方工资,每月包干工资为_____元。
2.甲方按本区有关规定依法为乙方办理参加工伤医疗保险。
3.甲方的办公废品由乙方免费承包。
五、工资结算方式
甲方按乙方每月上班小时统计结算工资,于每月15日发放上月工资。如遇法定休假日或休息日,则提前到最近的工作日支付。
六、甲乙双方特别约定事宜
1.乙方须遵守甲方公司规章制度,接受甲方领导,服从甲方的管理和工作安排。
2.乙方在甲方公司工作期间须严格遵守甲方的安全操作规范。
3.乙方每个工作日结束后,须向甲方考勤管理员提供考勤情况,作为结算工资的'依据。
4.除上班期间以外,乙方的一切行为由乙方本人自行承担。
5.清洁工具由甲方负责购置。
5.乙方有下列情形者,甲方可以随时通知乙方解除本协议。
A.严重违反劳动纪律或甲方规章制度,被依法追究刑事责任的
B.严重失职、营私舞弊、对甲方利益造成重大损失的。
七、聘用期限
自20xx年8月1日至20xx年8月1日止,共1年。
八、本协议如有未尽事宜、由双方协商解决
九、本协议经甲乙双方签字后生效
甲方(盖章):__________________乙方:_________________________
代表人(签字):________________身份证号码:____________________
_________年________月_______日_________年________月_______日
举报
