共2页
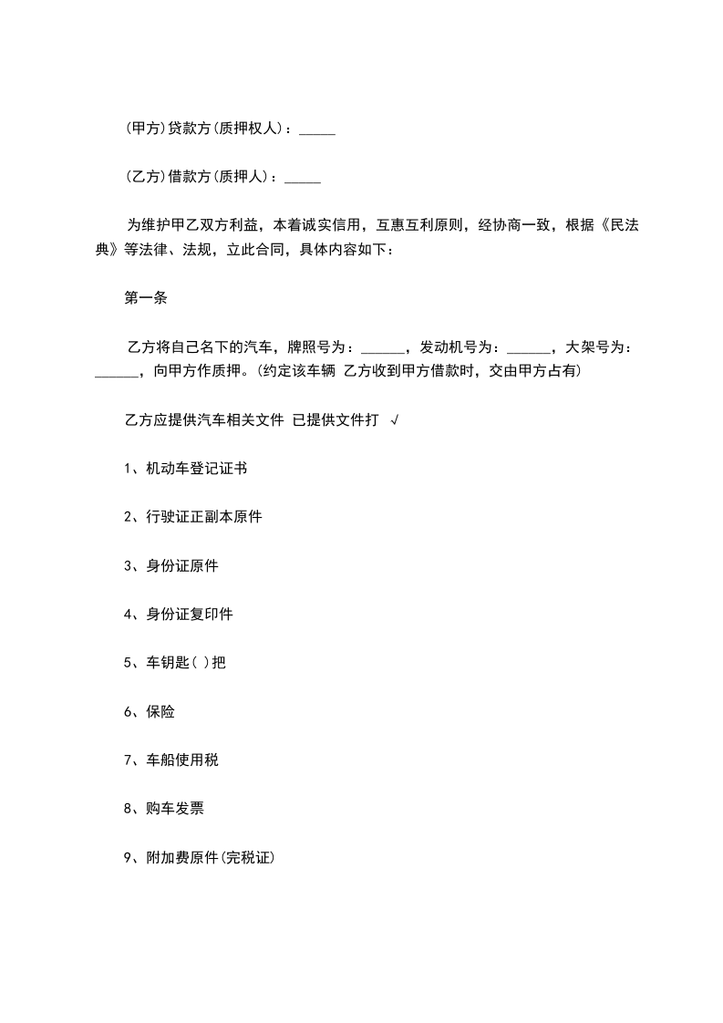
抵押人(甲方):__________ 身份证号码:__________
质权人(乙方):__________ 身份证号码:__________
甲乙双方本着平等、自愿、互利的原则,依据《中华人民共和国民法典》等相关法律规定,在协商一致的基础上达成以下合同条款:
一、 甲方自愿将自有的一辆非营运汽车抵押给乙方
该车车牌号:__________
发动机号:__________
车架号:__________
厂牌车型:__________
甲方以该车辆作为抵押交付乙方,向乙方借款人民币: 元( )。甲方保证该车辆属于本人所有,在抵押前无任何经济纠纷,(如有纠纷甲方自愿承担所有因纠纷产生的费用)。
二、 借款履行期限自: __________年__________月__________日至 __________年__________月__________日。
三、 还款方式:
四、 甲方将抵押车辆相关物品及证件交乙方保管,在抵押期 间甲方不得将抵押车辆及随车相关物品、证件挂失、转让,否则甲方承担由此给乙方造成的一切损失。
五、 抵押期间质押该车辆必须交由乙方占有,如乙方原因造 成抵押车辆丢失或损坏的,乙方按评估值赔偿向甲方承担赔偿责任,因不可抗力因素造成质押车辆损坏或灭失的,乙方不承担赔偿责任。
六、 甲方在合同约定的借款期限内偿还借款给乙方,如果甲方不能在合同约定的借款期限内偿还借款,乙方有权委托拍卖行拍卖,乙方拍卖该质押车辆所得的价款,优先用于收回借款,剩余部分退还甲方,不足部分乙方有权向甲方继续追偿。
七、 甲方承诺:由于本人未履行到期借款,车辆被乙方拍卖。甲方应无条件向乙方提供合法有效的过户手续,协助办理相关过户事项。
八、 乙方应对甲方交付随抵押车辆的相关物品、证件妥善保管,未经甲方同意在抵押期间内不得使用、转让、抵押及处分。否则承担由此造成的一切损失。
九、 本合同在甲方偿还借款后,乙方将车辆及相关物品证件完整无损返还甲方(以交付时质押车辆照片为完整标准),此时本合同自行终止。
十、 担保人承诺:由于甲方未履行到期借款,担保人自愿无条件向乙方偿还甲方借款。
甲方签字:__________ 乙方签字:__________
甲方电话:__________ 乙方电话:__________
担保人:__________
担保人电话:__________
举报
