共6页
合同范本一
订立合同双方:
购货单位:___________________(以下简称甲方)
供货单位:___________________(以下简称乙方)
第一条 其产品名称、规格、质量(技术指标)、单价、总价等,如表所列:
材料名称及花色 规格(毫米)及型号 质量标准 计量单位 单价(元) 合计(元)
第二条 产品包装规格及费用__________________
第三条 验收方法____________________________
第四条 货款及费用等付款及结算办法_____________________
第五条 交货规定
1.交货方式:____________
2.交货地点:____________
3.交货日期:____________
4.运输费:______________
第六条 经济责任
1.乙方应负的经济责任
(1)产品花色、品种、规格、质量不符合本合同规定时,甲方同意利用者,按质论价。不能利用的,乙方应负责保修、保退、保换。由于上述原因致延误交货时间,每逾期一日,乙方应按逾期交货部分货款总值的万分之_____计算向甲方偿付逾期交货的违约金。
(2)乙方未按本合同规定的产品数量交货时,少交的部分,甲方如果需要,应照数补交。甲方如不需要,可以退货。由于退货所造成的损失,由乙方承担。如甲方需要而乙方不能交货,则乙方应付给甲方不能交货部分货款总值的_____%的罚金。
(3)产品包装不符合本合同规定时,乙方应负责返修或重新包装,并承担返修或重新包装的费用。如甲方要求不返修或不重新包装,乙方应按不符合同规定包装价值______%的罚金付给甲方。
(4)产品交货时间不符合同规定时,每延期一天,乙方应偿付甲方以延期交货部分货款总值万分之____的罚金。
(5)乙方未按照约定向甲方交付提取标的物单证以外的有关单证和资料,应当承担相关的赔偿责任。
2.甲方应负的经济责任
(1)甲方如中途变更产品花色、品种、规格、质量或包装的规格,应偿付变更部分货款(或包装价值)总值x%的罚金。
(2)甲方如中途退货,应事先与乙方协商,乙方同意退货的,应由甲方偿付乙方退货部分货款总值_____%的罚金。乙方不同意退货的,甲方仍须按合同规定收货。
(3)甲方未按规定时间和要求向乙方交付技术资料、原材料或包装物时,除乙方得将交货日期顺延外,每顺延一日,甲方应付给乙方顺延交货产品总值万分之____的罚金。如甲方始终不能提出应提交的上述资料等,应视中途退货处理。
(4)属甲方自提的材料,如甲方未按规定日期提货,每延期一天,应偿付乙方以延期提货部分货款总额万分之______的罚金。
(5)甲方如未按规定日期向乙方付款,每延期一天,应按延期付款总额万分之____计算付给乙方,作为延期罚金。
(6)乙方送货或代运的产品,如甲方拒绝接货,甲方应承担因而造成的损失和运输费用及罚金。
第七条 产品价格如须调整,必须经双方协商。如乙方因价格问题而影响交货,则每延期交货一天,乙方应按延期交货部分总值的万分之_____作为罚金付给甲方。
第八条 甲、乙任何一方如要求全部或部分注销合同,必须提出充分理由,经双方协商提出注销合同一方须向对方偿付注销合同部分总额______%的补偿金。
第九条 如因生产资料、生产设备、生产工艺或市场发生重大变化,乙方须变更产品品种、花色、规格、质量、包装时,应提前____天与甲方协商。
第十条 本合同所订一切条款,甲、乙任何一方不得擅自变更或修改。如一方单独变更、修改本合同,对方有权拒绝生产或收货,并要求单独变更、修改合同一方赔偿一切损失。
第十一条 甲、乙任何一方如确因不可抗力的原因,不能履行本合同时,应及时向对方通知不能履行或须延期履行,部分履行合同的理由。在取得有关机构证明后,本合同可以不履行或延期履行或部分履行,并全部或者部分免予承担违约责任。
第十二条 本合同在执行中如发生争议或纠纷,甲、乙双方应协商解决,解决不了时,双方可向仲裁机构申请仲裁或向人民法院提起诉讼。(两者选一)
第十三条 本合同自双方签章之日起生效,到乙方将全部订货送齐经甲方验收无误,并按本合同规定将货款结算以后作废。
第十四条 本合同在执行期间,如有未尽事宜,得由甲乙双方协商,另订附则附于本合同之内,所有附则在法律上均与本合同有同等效力。
第十五条 本合同一式_______份,由甲、乙双方各执正本一份、副本_______份。
甲方:____________(盖章)
乙方:_________(盖章)
签约日期:
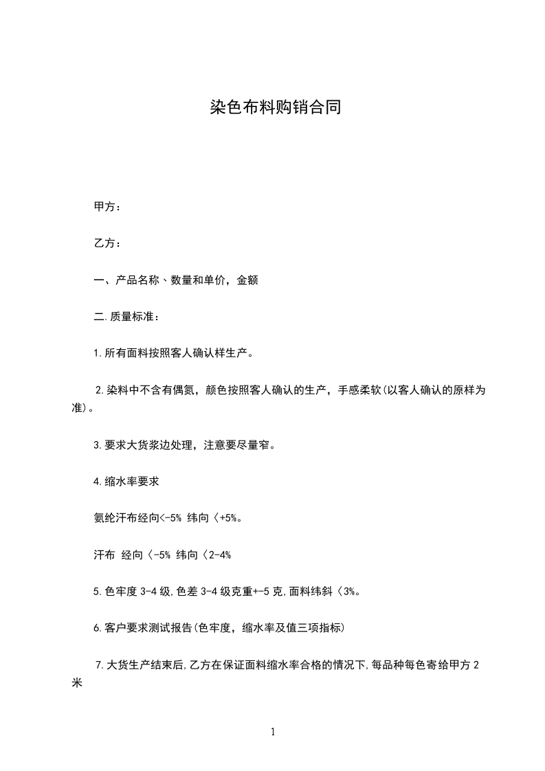
合同范本二
甲方:纺织股份有限公司
乙方:针织印染有限公司
一、产品名称﹑数量和单价,金额
二.质量标准:
1.所有面料按照客人确认样生产。
2.染料中不含有偶氮,颜色按照客人确认的生产,手感柔软(以客人确认的原样为准)。
3.要求大货浆边处理,注意要尽量窄。
4.缩水率要求
氨纶汗布经向-5% 纬向〈+5%。
汗布 经向〈-5% 纬向〈2-4%
5.色牢度3-4级,色差3-4级克重+-5克,面料纬斜〈3%。
6.客户要求ITS测试报告(色牢度,缩水率及PH值三项指标)
7.大货生产结束后,乙方在保证面料缩水率合格的情况下,每品种每色寄给甲方2米
8.疵点情况:每十码允许有一个小疵点(包括油污,异纤,破洞,粗细纱,破边)
以下情况需要补码或放码:
1)克重超重
2)门幅偏大或偏小
3)超疵点,允许6-10个,每超一个补半码
4)超长疵点或破边
5)其他质量问题双方协商解决
三﹑交货时间:2024年05月21日
四、货品包装:
1.双层塑料纸管打卷包装。
2.每种颜色允许有2%的溢装。
五、 乙方必须按购销合同约定的交期保质量交货,若因延误交货期而引起的纠纷由乙方负责。
若有未尽事宜,双方协商解决。合同双方签字生效。
六 、其他未尽事项:双方友好协商解决
甲方: 纺织股份有限公司 乙方: 针织印染有限公司
负责人签字(盖章) 负责人签字(盖章)
举报
