共2页
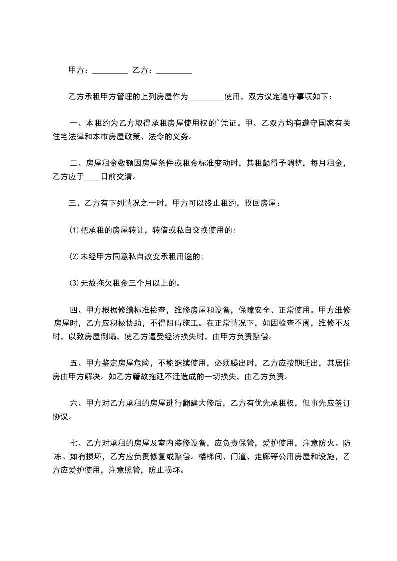
出租方:_____ (以下简称甲方)
承租方: _____(以下简称乙方)
1、甲方出租给乙方的房屋位于(省、市)(区、县) ,出租房屋面积共___平方米,房屋现有装修及设施、设备情况详见合同附件。
2、甲方出租给乙方的房屋租赁期共_____个月。自________年____月____日起至________年____月____日止。乙方向甲方承诺,租赁该房屋仅作为________使用。 租赁期满,甲方有权收回出租房屋,乙方应如期交还。乙方如要求续租,则必须在租赁期满个月之前书面通知甲方,经甲方同意后,重新签订租赁合同。
3、经双方协商该房屋每月租金为_______元;租金总额为______元(大写___万___仟___佰___拾___元整)
4、经双方协商乙方负责交纳租赁期间因居住及营业所产生的一切费用。
5、在租赁期内,甲方应保证出租房屋的使用安全。该房屋及所属设施的维修均由甲方负责(乙方使用不当除外);对乙方的装修装饰部分甲方不负有修缮的义务。乙方如因使用不当造成房屋及设施损坏的,乙方应立即负责修复或经济赔偿。乙方如改变房屋的内部结构、装修或设置对房屋结构有影响的设备,设计规模、范围、工艺、用料等方案均须事先征得甲方的书面同意后方可施工。租赁期满后或因乙方责任导致退租的,依附于房屋的装修归甲方所有。甲方有权选择乙方恢复原状。有权向乙方收取恢复工程实际发生的费用。
6、租赁期内未经甲方同意,乙方不得转租、转借承租房屋。若甲方在此期间出售房屋,须在______个月前书面通知乙方,在征得乙方同意后方可实施,在同等条件下,乙方有优先购买权。双方可以协商变更或终止本合同。
7、甲方有以下行为之一的,乙方有权解除合同:
(1)不能提供房屋或所提供房屋不符合约定条件,严重影响居住。
(2)甲方未尽房屋修缮义务,严重影响居住的
甲方;_____
乙方:_____
举报
