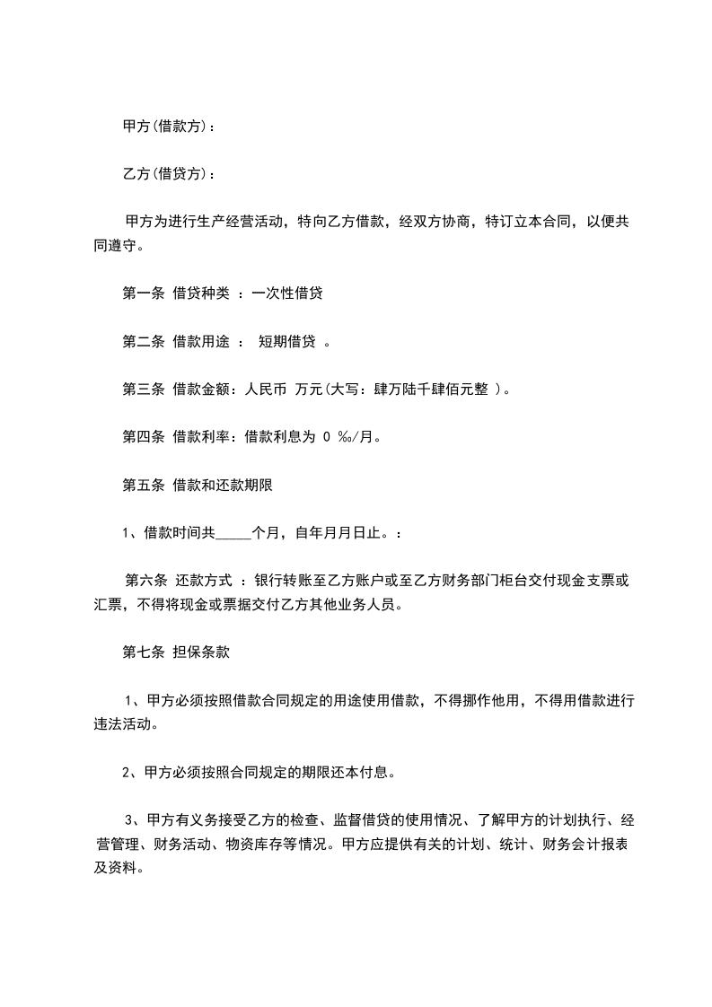
共2页
甲方:________________________身份证号码:__________________
乙方:________________________身份证号码:__________________
甲、乙双方经充分协商,订定以下借款合同:
一、甲方因经营活动需要,向乙方借款人民币__________万元(¥____________),乙方于______年______月______日之前将该笔款项汇入甲方或者其指定账户,由甲方向乙方出具收到借款的确认书。
二、借款期限为______年,从甲方出具上述确认书之日起计;利率以五年期银行借款利率计,即为每年______%;如遇国家调整同期银行借款利率的,则双方之间的借款利率亦作相应的调整;借款期满之次日,本金随同所有的利息一次性归还给乙方;上述本息若逾期支付,则以每日千分之一的比例计算违约金。
三、为上述条款的履行,甲方以其在____________股份有限公司(下称__________公司)的所有股份(占____________公司注册资本的_____%)向乙方提供质押担保,并由甲方于借款收款确认书日签署之日负责落实办理将上述股份出质事项记载于___________公司的股东名册,由__________公司向乙方出具上述登记完成的确认书。
四、双方确认,如果甲方与__________________公司之间的劳动关系结束,则本合同于该结束之日同时解除,此等情况下甲方应于该解除之日起的______________日内归还所有借款本息。
五、如因本合同发生争议的,双方协商解决,协商不成的,提交乙方户籍所在地的i仲裁机构解决。
六、本合同一式二份,双方各执一份;对本合同未尽事宜,双方可另行签订补充协议,与本合同具有相同效力。
甲方:___________________日期:___________________
乙方:___________________日期:___________________
举报
