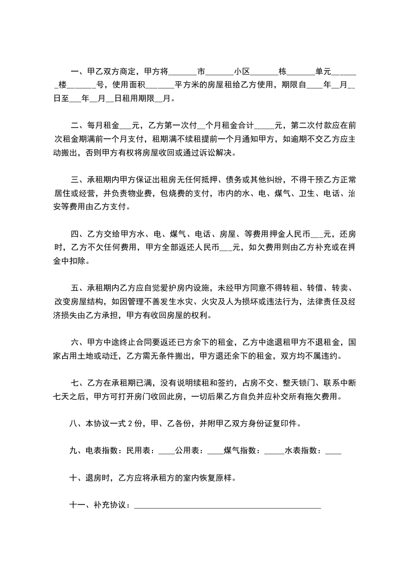
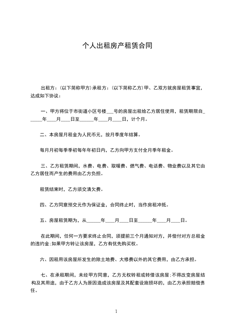
共3页
甲方:
电话:
乙方:
电话:
根据《中华人民共和国民法典》、《中华人民共和国城市房地产管理法》及其他有关法律、法规之规定,在平等、自愿、协商一致的基础上,甲乙双方就下列房屋的租赁达成如下协议:
第一条 房屋基本情况
甲方房屋(以下简称该房屋)坐落于 ;房屋面积为___平方米,该房屋属于
第二条 房屋用途
乙方租赁房屋作为日常办公所用,不做其他用,如乙方需要改变房屋用途需提前 个工作日告知甲方。
除双方另有约定外,乙方不得任意改变房屋用途。
第三条 租赁期限
租赁期限自___年_月 日至__年__月_日止。
第四条 装修事宜
经甲乙双方友好协商,乙方租赁房屋作为日常办公用途,其房屋未作精装修,乙方按照甲方要求精装修房屋,其租赁期到后,乙方不再带走精装修后的装修物品,乙方承担精装修费用,房屋精装修费用不低于人民币 元( 元)。
甲方负责精装修期间的监督事宜,在房屋装修完毕后,甲方将房屋无偿租赁给乙方使用,作为乙方日常办公场所。
第五条 租金
自合同签订之日起,甲方按照人民币 /月(大写: 整)向乙方支付租金。每月 号支付当月租金。
第五 条交付房屋期限
甲方应于本合同生效之日起__日内,将该房屋交付给乙方。
第六条 关于房屋租赁期间的有关费用
在房屋租赁期间,以下费用由乙方支付。
1.水、电 费; 由乙方自行承担
2.煤 气 费; 由乙方自行承担
4.物业管理费;由乙方承担
第七条 终止合同的约定
在租赁期间内,甲乙双方均不得无故终止租赁协议,如确实需要提前终止租赁协议,甲乙双方必须提前4个工作日通知对方,再双方认可下才可终止租赁协议。
甲方不得在租赁期间无故提出终止租赁事宜,如确实需要终止租赁,甲方要提前告知乙方,再乙方认可的条件下才可终止租赁,或另立补充协议。
乙方不得擅自将承租的房屋转让、转借他人或擅自调换使用、擅自拆改承租房屋结构、改变承租房屋用途。
第八条 未尽事宜
本合同未尽事项,由甲、乙双方另行议定,并签订补充协议。补充协议与本合同不一致的,以补充协议为准。
本协议共 __页,一式 __份,甲、乙双方各执一份,均具有同等效力。
甲方: 乙方:
时间: 时间:
举报
