共3页
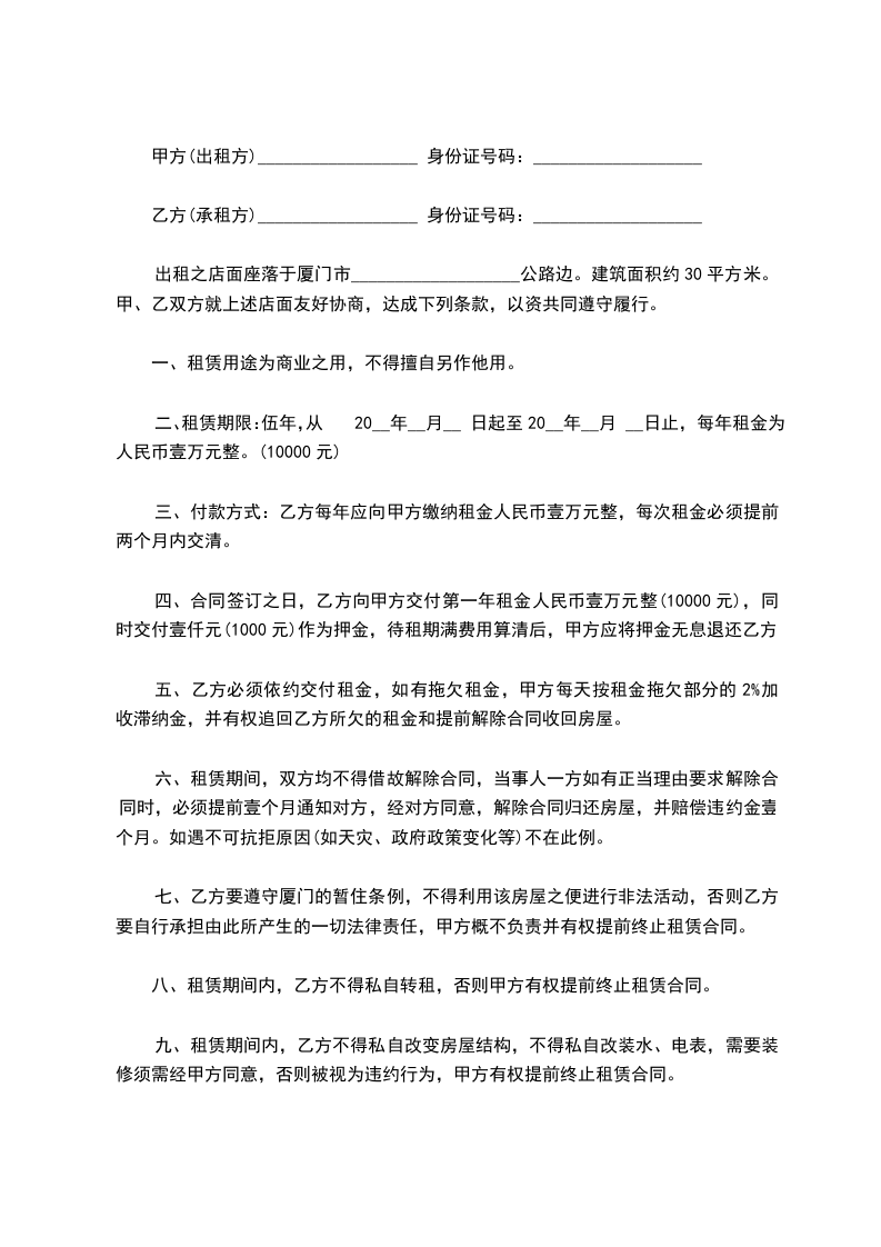
出租方(甲方):_____,男/女,身份证号码___________________________
承租方(乙方):_____,男/女,身份证号码___________________________
根据《中华人民共和国简易的租房民法典》及其他相关法律、法规规定,甲乙双方在平等、自愿、协商一致的基础上,就下列房屋的租赁达成如下协议:
第一条:房屋基本情况
甲方将自有的坐落在______市______街道______小区______栋______号的房屋出租给乙方使用。
第二条:租赁期限
租赁期共______个月,甲方从______年______月______日起将出租房屋交付乙方使用,至______年______月______日收回。
第三条:租金
本房屋月租金为人民币______元,按月/季度/年结算。每月月初/每季季初/每年年初__________日内,乙方向甲方支付全月/季/年租金。
第四条:交付房租期限
乙方应于本简易的租房合同生效之日起___日内,将该房屋交付给甲方。
第五条:房屋租赁期间相关费用说明
乙方租赁期间,水、电、取暖、燃气、电话、物业以及其它由乙方居住而产生的费用由乙方负担。租赁结束时,乙方须交清欠费。
第六条:房屋维护养护责任
租赁期间,乙方不得随意损坏房屋设施,如需装修或改造,需先征得甲方同意,并承担装修改造费用。租赁结束时,乙方须将房屋设施恢复原状。
第七条:租赁期满
租赁期满后,如乙方要求继续租赁,则须提前___个月向甲方提出,甲方收到乙方要求后___天内答复。如同意继续租赁,则续签租赁简易的租房合同。同等条件下,乙方享有优先租赁的权利。
第八条:提前终止简易的租房合同
在房屋租赁期间,任何一方提出终止简易的租房合同,需提前_____月书面通知对方,经双方协商后签订终止简易的,在终止简易的签订前,本简易的租房合同仍有效。
受不可抗力因素影响,甲方必须终止简易的租房合同时,一般应提前_____个月书面通知乙方。乙方的经济损失甲方不予补偿。
第九条:违约责任
在房屋租赁期间,任何一方违反本简易的租房合同的规定,依据事实轻重,按年度须向对方交纳年度租金的10%作为违约金。乙方逾期未交付租金的,每逾期一日,甲方有权按月租金的2%向乙方加收滞纳金。
第十条:本简易的租房合同页数,一式2份,甲、乙双方各执一份,均具有同等效力。
甲方:__________
乙方:__________
__________年__________月__________日
举报
