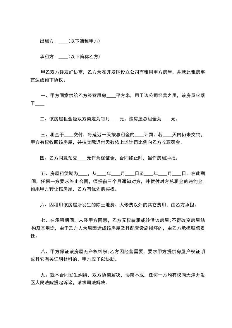
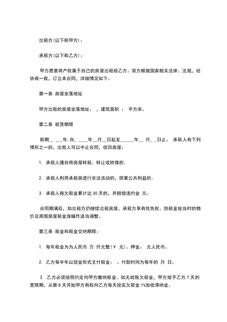
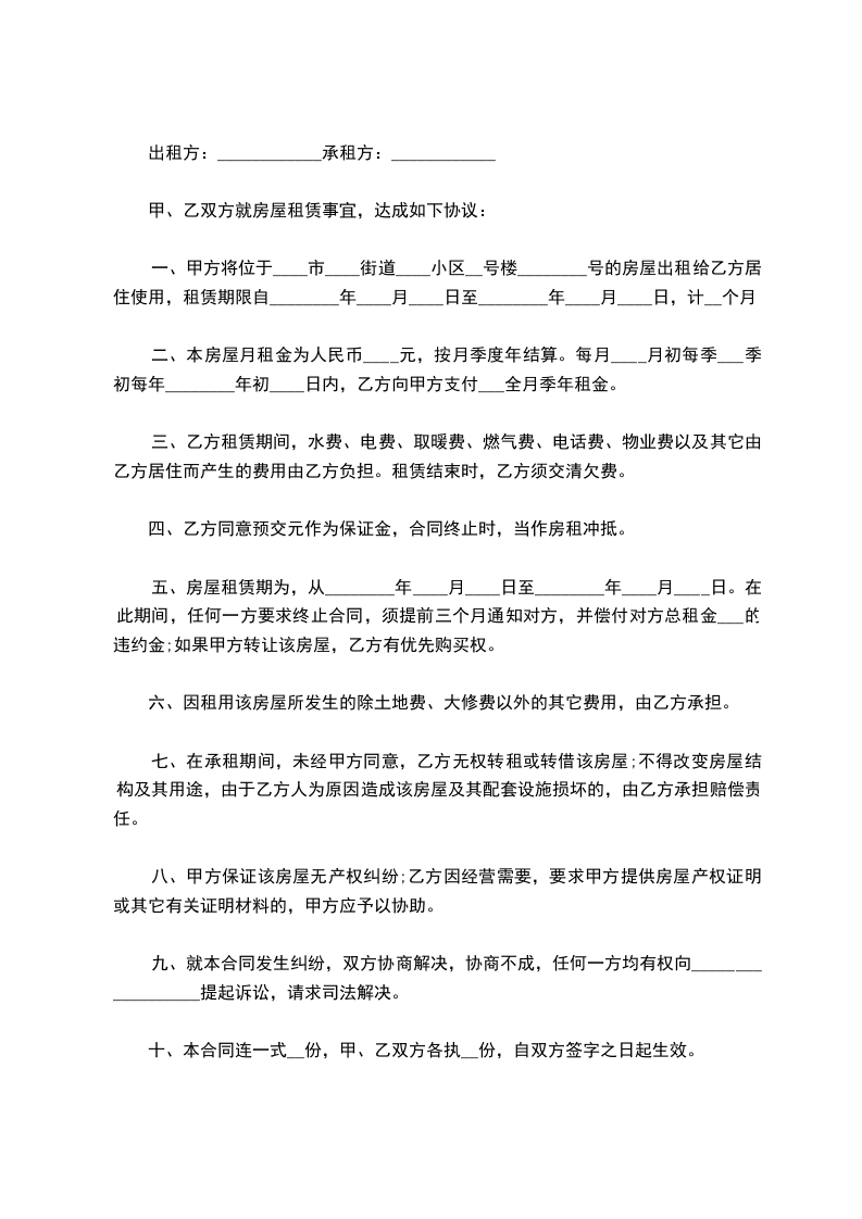
共2页
出租人(以下简称甲方):_________________
承租人(以下简称乙方):_________________
根据《中华人民共和国民法典》、《中华人民共和国城市房地产管理法》等有关法律、法规,甲、乙双方遵循自愿、平等、公平、诚实信用的原则,经协商一致,达成以下条款:
第一条 房屋情况
甲方将座落于_________区、县_________路、道、街_________房屋出租给乙方。该出租房屋面积_________平方米(建筑面积、使用面积),产别:单位产(或私产或公产),结构:转混,房屋类型:多层(平房、多层、高层),设计用途:居住(或生产或经营),房屋所有权证号日_________号码_________。
第二条 租赁用途
乙方所承租房屋用于_________(选项)(居住、商业、服务业、办公、工业、其他约定)。
第三条 租赁期限和交付日期
3.1 房屋租赁期限自______年_____月_____日前,将出租的房屋交付乙方,甲方延期交付房屋,乙方有权按第_____种约定追究甲方违约责任:
1.合同继续履行。甲方自应交付房屋之次日起至实际交付之日止,按第日_________元身乙方支付违约金。
2.解除合同。超过应交付日期______个月的,乙方可以解除合同,要求甲方一次性支付_________元违约金,若约定的违约金不足以抵付乙方的损失的,甲还应否则赔偿超过违约金部分的损失。
第四条 租金、支付方式和期限
1、按建筑面积计算租金,每平方米(月租金、日租金)日__________________元(人民币);
2、按月支付租金,付款时间___________________________。
3 、乙方延期支付租金,甲方有友按下述第_____种约定追究乙方违约责任:
4、合同继续履行。乙方除支付拖欠租金外,还应自应交租金之次日起到实际交付拖欠租金之日止,按每日_________元向乙方支付违约金。
第五条 押金和其他费用
1 甲方交付该房屋时,乙方向甲方支付押金,押金日_________元。甲方收取押金后,应向乙方开具收条。租赁关系终止时,甲方甲方收取的押金以及产生的利息用以抵冲应由乙方承担的_________费用外,剩余部分归还乙方。
甲方:日期:
乙方:日期:
举报
