共3页
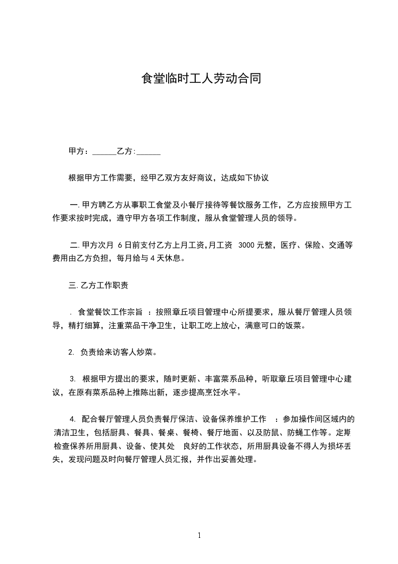
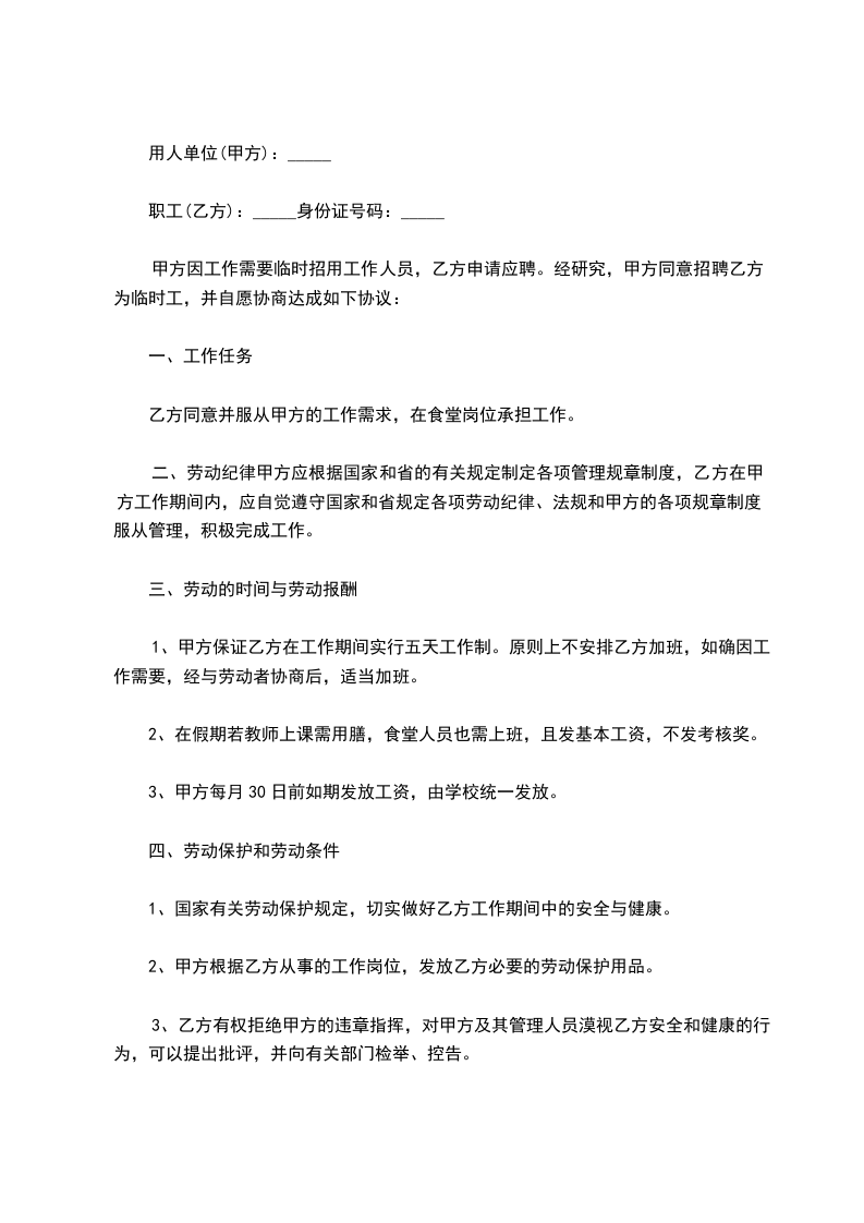
一、立约单位:
甲方:
乙方:(受聘方) ,性别 ;
年龄:
身份证号码:
家庭地址:
二、聘用岗位及月工资:
1、坡口小学食堂 工种;月工资为 元(含个人养老保险);
2、甲方没有国家下达职工指标,乙方不享受国家、学校其他一切福利待遇(如:劳保、人保等);
3、甲方承担法定假日的工资待遇;
4、乙方如要辞工,必须要提前一个月向甲方提出,否则作自动脱离,根据情况扣除月工资的 %;
三、聘用期限:
聘用期限为一学期,为 年 月 日至 年 月 日止。
四、有关其他协议事项
(一)对乙方思想道德方面的要求:
1、遵纪守法,遵守学校各项规章制度,积极参加学校组织的各类活动,不断规范自己的道德、作风,树立良好的职业道德。
2、必须树立全心全意为师生服务的意识,热心食堂工作,平等对待每一位师生,不搞特殊化;关心集体,爱护公物。
要尊重领导,服从领导的各项要求及工作安排。
3、遵守劳动纪律,准时上下班,遵守食堂请假制度。
4、遵守社会公德,不准喝酒。
5、甲方的任何物品(不管是有用、还是无用),乙方不得任意拿走,一经发现,甲方有权直接解除劳动关系。
(二)对乙方工作方面的要求:
1、积极认真地做好本职工作的同时,协助好其他同志的工作,甲方如因工作需要,有权调动乙方的工作,乙方应该主动配合。
2、乙方应严格遵守各种工作的操作规程,对因其违反操作规程而造成财产损失等事故,由乙方承担全部责任。
3、若乙方在工作中,消极怠工,致使食堂运转不协调,甲方有权直接解除劳动关系。
(三)对乙方卫生方面的要求:
1、乙方要做好个人卫生工作,衣着整洁,穿戴好工作服、工作帽,按要求佩戴好工作证。
2、严禁在食品操作间内吃东西、抽烟;私人物品不得带入操作间或寄放在冰箱、柜内。
3、乙方要认真、主动地搞好集体卫生(包括饮食卫生)。
4、因乙方个人行为造成后果,或造成食物中毒事故,要追究其一切责任。
本合同一式三份,甲乙双方各执一份、上报一份。
甲乙双方签字后生效。
五、双方签字:
甲方: (学校代表签字)
乙方 (签字)
年 月 日
举报
