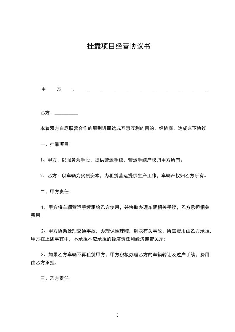
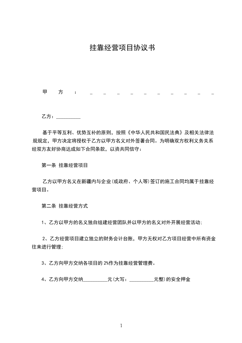
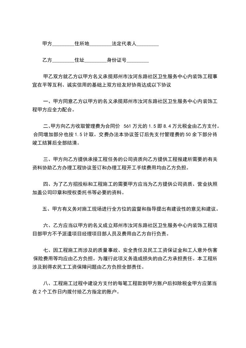
共3页
甲方(管理方)_____
法定地址:___________
法定代表人:_________
乙方(挂靠方)_____
住所:_______________
身份证号码:_________
电话:_______________
为了进一步深化企业改革,发挥甲方(管理方)的宏观调控职能,增强企业活力,提高企业的经济效益,甲方(管理方)经与乙方(挂靠方)充分协商,一致同意就乙方挂靠在甲方下属建筑项目经理部事宜签订以下协议书:
一、甲方同意乙方挂靠经营甲方下属项目经理部,乙方挂靠期间以甲方项目经理部名义自主经营、独立核算、自负盈亏。工程任务自行承揽。
二、挂靠期间因乙方以甲方的名义承建工程项目,所以甲方有责任对工程负责,凡以甲方名义签订的施工协议,乙方必须无条件执行甲方与建设方签订的施工协议条款及本工程相关的其他协议。
三、挂靠期间乙方实行大包干施工,包质量,包工期,包安全,包材料采购,包人员与施工组织。施工期间乙方必须自觉维护甲方的企业信誉,严格按照国家现行的施工技术规范和验收标准以及施工图纸进行施工,确保工程质量,安全施工,文明施工和按期完工,如发生偷工减料以次充好或发生其他质安事故或逾期交工,一切经济损失以及建设方对上述问题追究甲方的一切责任均由乙方承担,需追究刑事责任的,也由乙方承担责任。
四、甲方向乙方提供承接工程任务的公司资质,向乙方提供工程报建所需要的有关资料,协助乙方办理工程协议签订和办理工程开发,凡须由施工单位负责交缴的费用和资料等有关费用均由乙方负责。甲方同时协助乙方办理收付工程款和协助协调与工程管理部门以及建设方的关系。
五、甲方有权对正在施工的工程项目和施工地盘进行全方位的管理和指导,乙方必须无条件接受甲方的管理。对发现有违反质安操作规程施工的或发现有质安隐患的,甲方有权责令停工整顿。对不服从管理多次违规不改的视为蓄意损害甲方企业信誉,甲方有权无条件更换施工队伍,乙方不得有异议。
六、乙方挂靠甲方下属项目经理部经营期间,对所属施工队的管理必须严格执行计划生育管理规定和有关综合治理的管理条例;严格按照规定用工,依法办理所聘员工各种手续,所聘员工要三证齐全,特殊工程要持证上岗,要将所聘员工的有效证据及资料复印件报送甲方一份备查。交工资料要交一份给甲方工程部备案。
七、为规范施工现场的管理,乙方挂靠经营期间必须配备足够的工程管理人员,即项目经理、中初级工程技术人员若干人以及施工员、质安员、材料员、电工、起重工、电焊工、架子工等特种工,施工现场要配足持证上岗的管理人员。
八、施工质量指标奖罚办法:乙方挂靠期间每年必须实现优良工程一项(如当年无交工工程的不计),每增加一个优良工程按建筑面积由甲方给予奖励:_________平方米以下的奖励______元,_____平方米以上_______平方米以下的优良工程项目奖励____元,_____平方米以上的优良工程奖励_________元。如当年有交工程项目但未有优良工程则按交工项目建筑面积计算实行______平方米以下的工程增加_____元挂靠费用,_________平方米以上_________平方米以下的增加_________元,_________平方米以上的增加_________元。如出现交工项目第一次交工验收时不合格则给予乙方罚款_________元。以上费用均不包含在挂靠费用之内。
举报
