共3页
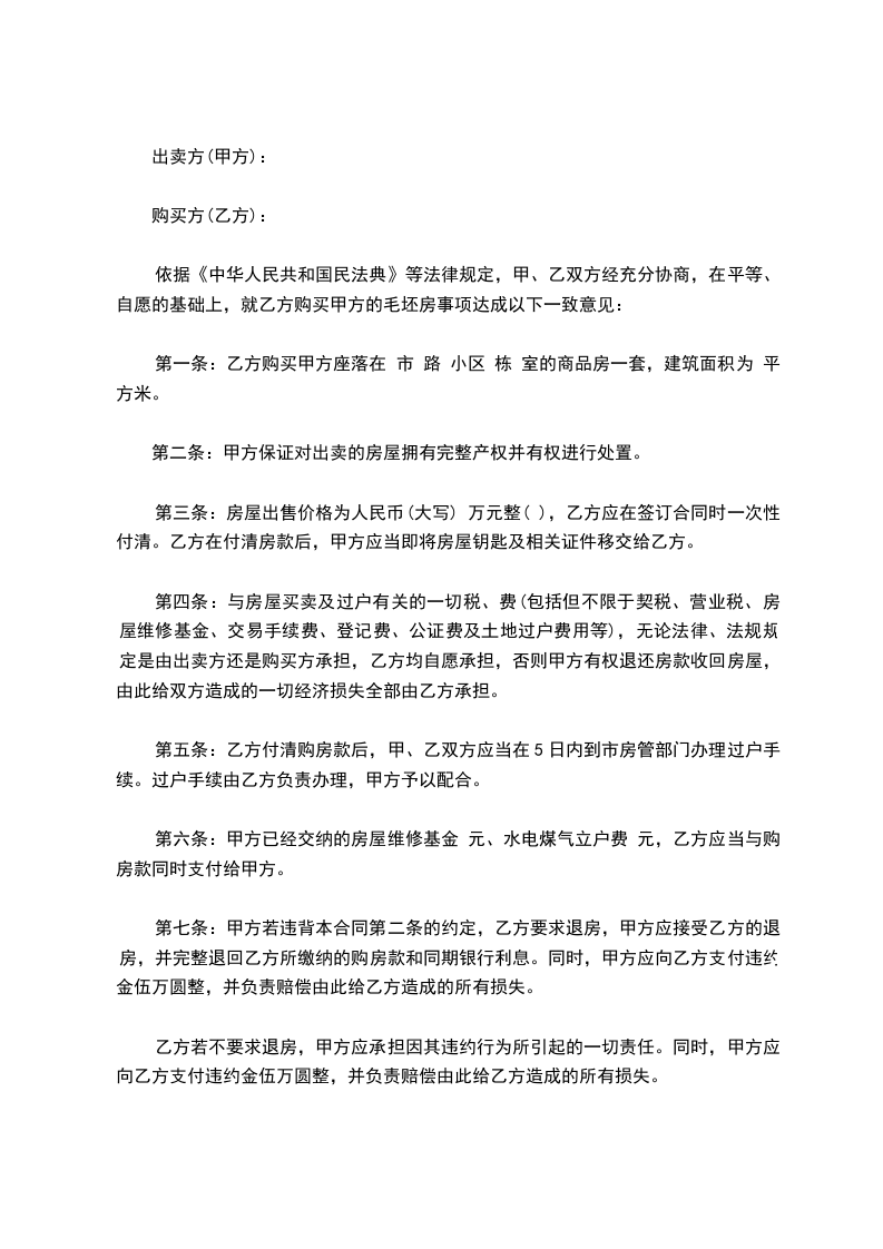
出卖方(甲方):___________________________
地 址:____________________________________
邮码:_______________ 电话:_______________
法定代表人:____________ 职务:____________
购买方(乙方):___________________________
地 址:____________________________________
邮码:_______________ 电话:_______________
法定代表人:____________ 职务:____________
协 议 书:
根据国家有关房产的规定,甲乙双方经协商一致,签订本合同,以资共同信守执行。
第一条 乙方购买甲方座落在____市____街____巷____号的房屋 栋 间,建筑面积为____平方米。
第二条 上述房产的交易价格:
第三条 付款时间与办法:
1.__________________
2.__________________
第四条 甲方应于____年__月__日前将交易的房产全部交付给乙方使用。
第五条 税费分担
1.甲方承担房产交易中房产局应征收甲方的交易额的____%的交易费;承担公证费、协议公证费。
2.乙方承担房产交易中房产局应征收乙方的交易额的____%的交易费,承担房产交易中国家征收的一切其他税费。
第六条 违约责任
1.乙方必须按期向甲方付款,如逾期,每逾期一天,应向甲方偿付违约部分房产款____%的违约金。
2.甲方必须按期将房产交付乙方使用,否则,每逾期一天,应向乙方偿付违约部分房产款____%的违约金。
第七条 本合同主体
1.甲方是____________共______人,委托代理人________即甲方代表人。
2.乙方是____________单位,代表人是____________.
第八条 本合同经国家公证机关____ 公证处公证。
第九条 本合同一式 份。甲方产权人各一份。乙方一份,________ 房产管理局、________ 公证处各一份。
第十条 本合同发生争议的解决方式:
甲 方:____________ 乙 方:____________
代 表:____________ 代 表:____________
____年____月____日 ____年____月____日
举报
