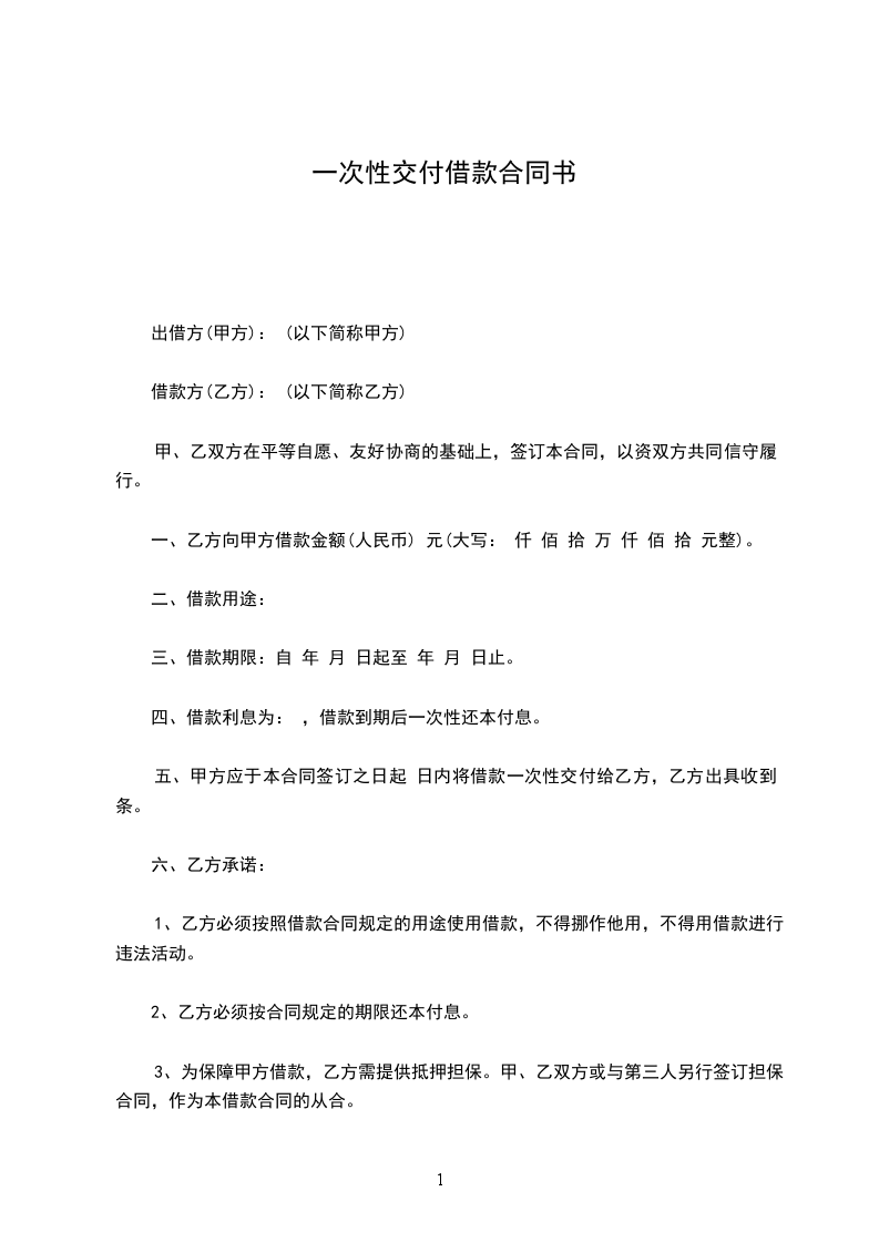
共2页
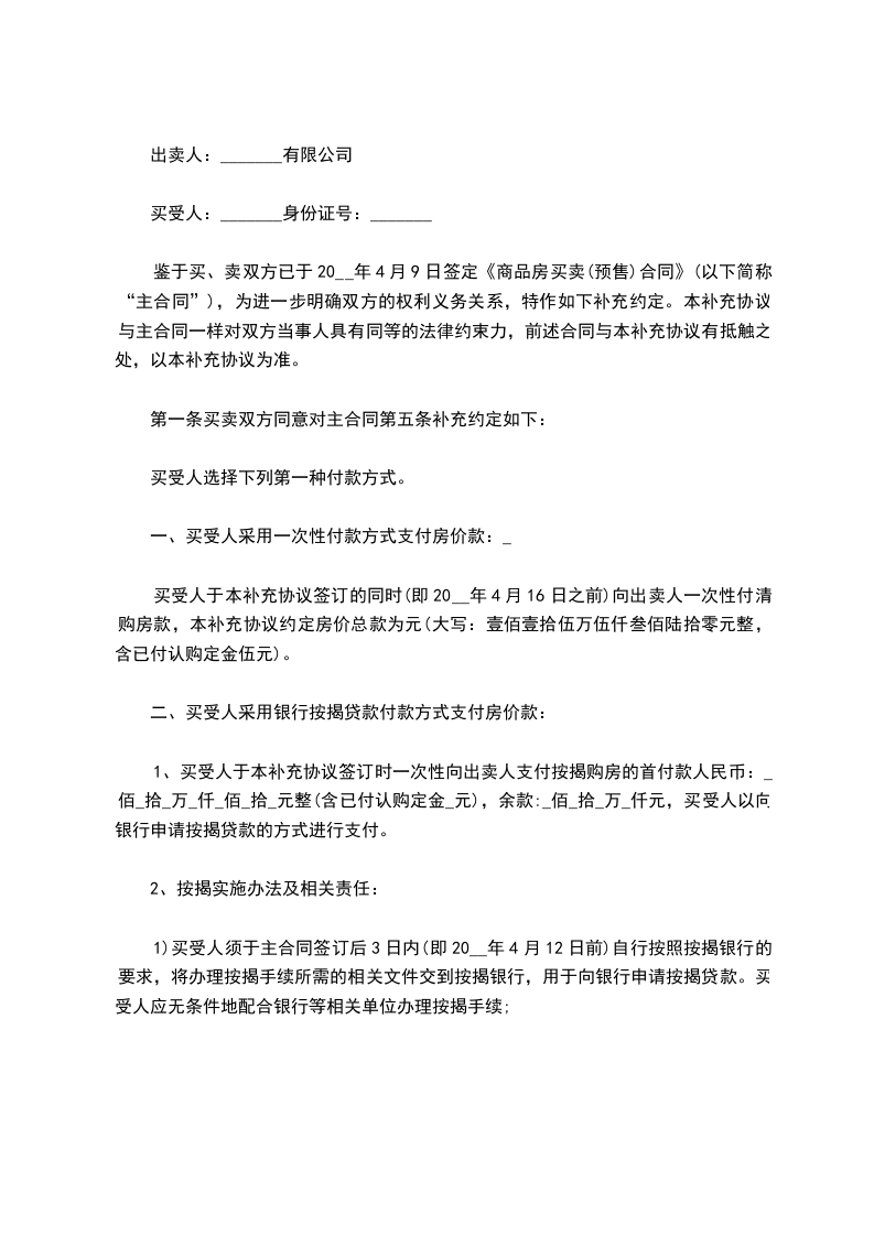
立合同人:
甲方(借款人): ,身份证号码:
乙方(出借人):
丙方(担保人):
甲方因 需要,急需资金周转,经与乙方协商,并征得丙方的同意,订立如下借款协议。
1、乙方一次性借给甲方人民币当面一次性付清,不另立收据。甲方在本合同上的签字即是本人领到借款的凭据。
2、甲方借款期限为日至年 日。甲方在借款期限内按月向乙方支付资金占用费,费率为月%, 即每月 元,该款甲方应于每月 日支付给乙方。
3、甲方向乙方提供 还款,乙方可直接委托有关机构处置甲方的担保物。
4、丙方自愿为甲方向乙方的借款及利息提供连带还款担保,担保期限为甲方债务到期后两年。
5、如甲方没有按时还款,逾期期间资金占用费按约定费率的两倍计算。 同时乙方向甲方催款产生的各种费用由甲方承担。丙方对本条约定的内容 同样承担担保责任。
6、本合同未尽事宜,各方本着平等互惠的原则,协商解决。协商不成由乙方所在地人民法院管辖。
本合同自三方签字起生效。
甲方: 联系电话:
乙方: 联系电话:
丙方: 联系电话: 年日
举报
