共2页
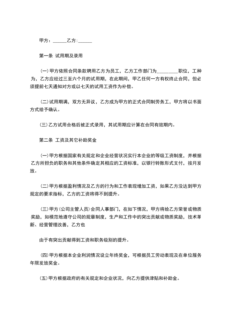
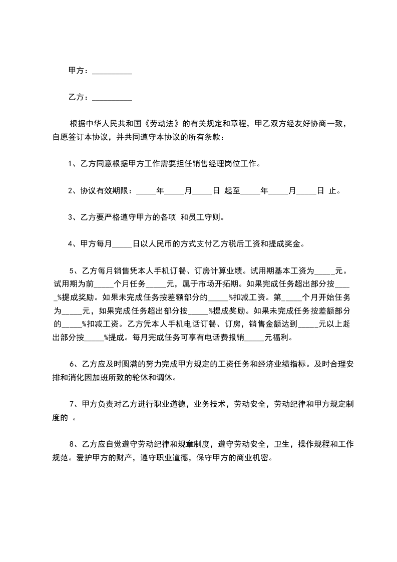
甲 方:
乙 方:
根据《中华人民共和国劳动法》及有关法律法规,经甲乙双方平等自愿协商一致,同意签订本合同,共同遵守本合同所列条款。
一、 劳动合同期限
二、 工作内容和工作地点
三、 工作时间和休息休假
四、 劳动报酬
五、 社会保险和福利待遇
六、 劳动保护、劳动条件和职业危害防护
七、 劳动合同的变更、解除、终止和续订
八、 双方协商约定的其他内容
九、 违反劳动合同的责任
十、合同一式两份,甲乙两方各一份
甲 方: 乙 方(签 署)
盖 章: 员工姓名(正 楷)
日 期: 日 期:
举报
